![]() |
The Gaudi Framework
v36r12 (27a178af)
|


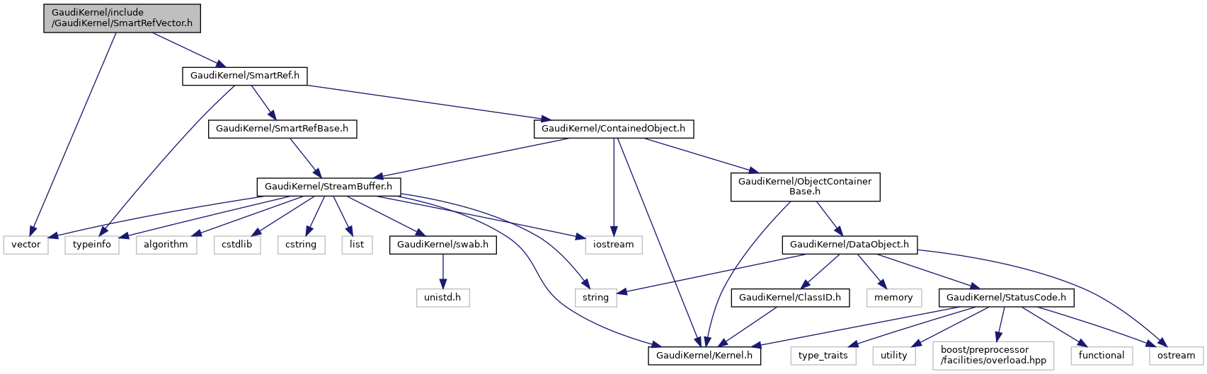
Go to the source code of this file.
Classes | |
| struct | SmartRefVectorImpl::SmartRefVectorPythonizer |
| class | SmartRefVector< TYPE > |
| Kernel objects: SmartRefVector. More... | |
Namespaces | |
| SmartRefVectorImpl | |
Typedefs | |
| using | SmartRefVectorImpl::PyObject = _object |