![]() |
The Gaudi Framework
v36r12 (27a178af)
|
#include <GaudiKernel/INamedInterface.h>


Public Member Functions | |
| DeclareInterfaceID (INamedInterface, 1, 0) | |
| InterfaceID. More... | |
| virtual const std::string & | name () const =0 |
| Retrieve the name of the instance. More... | |
Public Member Functions inherited from IInterface | |
| virtual void * | i_cast (const InterfaceID &) const =0 |
| main cast function More... | |
| virtual std::vector< std::string > | getInterfaceNames () const =0 |
| Returns a vector of strings containing the names of all the implemented interfaces. More... | |
| virtual unsigned long | addRef ()=0 |
| Increment the reference count of Interface instance. More... | |
| virtual unsigned long | release ()=0 |
| Release Interface instance. More... | |
| virtual unsigned long | refCount () const =0 |
| Current reference count. More... | |
| virtual StatusCode | queryInterface (const InterfaceID &ti, void **pp)=0 |
| Set the void** to the pointer to the requested interface of the instance. More... | |
| virtual | ~IInterface ()=default |
| Virtual destructor. More... | |
Additional Inherited Members | |
Public Types inherited from IInterface | |
| enum | Status : StatusCode::code_t { Status::FAILURE = 0, Status::SUCCESS = 1, Status::NO_INTERFACE, Status::VERSMISMATCH, Status::LAST_ERROR } |
| Return status. More... | |
| using | iid = Gaudi::InterfaceId< IInterface, 0, 0 > |
| Interface ID. More... | |
| using | ext_iids = Gaudi::interface_list< iid > |
| Extra interfaces. More... | |
Static Public Member Functions inherited from IInterface | |
| static const InterfaceID & | interfaceID () |
| Return an instance of InterfaceID identifying the interface. More... | |
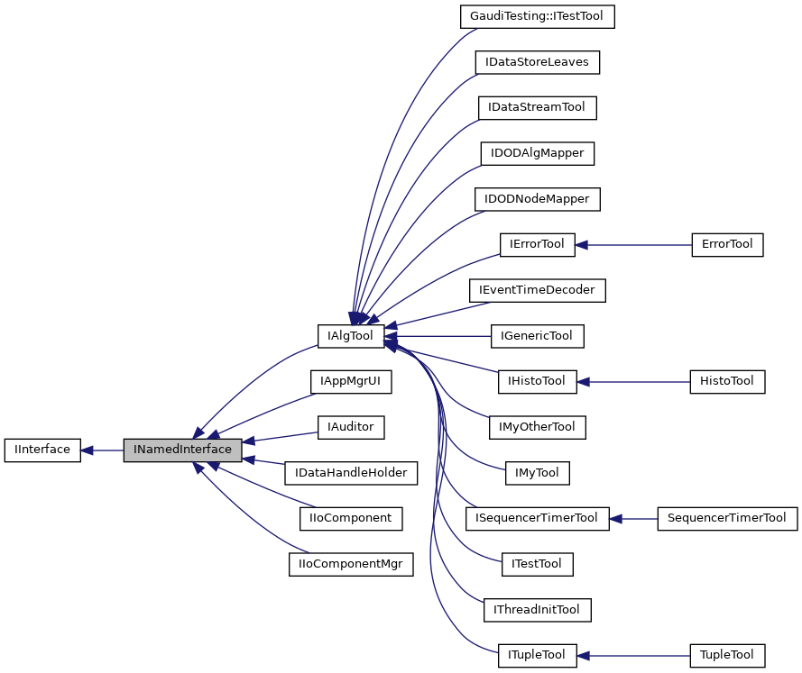
IInterface compliant class extending IInterface with the name() method.
Definition at line 25 of file INamedInterface.h.
| INamedInterface::DeclareInterfaceID | ( | INamedInterface | , |
| 1 | , | ||
| 0 | |||
| ) |
|
pure virtual |
Retrieve the name of the instance.