![]() |
The Gaudi Framework
v36r12 (27a178af)
|
#include </builds/gaudi/Gaudi/GaudiCommonSvc/src/DataSvc/EvtDataSvc.h>


Public Member Functions | |
| StatusCode | initialize () override |
| Service initialisation. More... | |
| StatusCode | reinitialize () override |
| Service reinitialisation. More... | |
| StatusCode | finalize () override |
| Service finalization. More... | |
| DataSvc (const DataSvc &)=delete | |
| copy constructor disabled More... | |
Public Member Functions inherited from DataSvc | |
| CLID | rootCLID () const override |
| IDataManagerSvc: Accessor for root event CLID. More... | |
| const std::string & | rootName () const override |
| IDataManagerSvc: Accessor for root event name. More... | |
| StatusCode | registerAddress (std::string_view fullPath, IOpaqueAddress *pAddress) override |
| IDataManagerSvc: Register object address with the data store. More... | |
| StatusCode | registerAddress (IRegistry *parentObj, std::string_view objectPath, IOpaqueAddress *pAddress) override |
| IDataManagerSvc: Register object address with the data store. More... | |
| StatusCode | unregisterAddress (std::string_view fullPath) override |
| IDataManagerSvc: Unregister object address from the data store. More... | |
| StatusCode | unregisterAddress (IRegistry *pParent, std::string_view objPath) override |
| IDataManagerSvc: Unregister object address from the data store. More... | |
| StatusCode | objectLeaves (const DataObject *pObject, std::vector< IRegistry * > &refLeaves) override |
| IDataManagerSvc: Explore the object store: retrieve all leaves attached to the object. More... | |
| StatusCode | objectLeaves (const IRegistry *pRegistry, std::vector< IRegistry * > &refLeaves) override |
| IDataManagerSvc: Explore the object store: retrieve all leaves attached to the object. More... | |
| StatusCode | objectParent (const DataObject *pObject, IRegistry *&refpParent) override |
| IDataManagerSvc: Explore the object store: retrieve the object's parent. More... | |
| StatusCode | objectParent (const IRegistry *pRegistry, IRegistry *&refpParent) override |
| IDataManagerSvc: Explore the object store: retrieve the object's parent. More... | |
| StatusCode | clearSubTree (std::string_view sub_tree_path) override |
| IDataManagerSvc: Remove all data objects below the sub tree identified by its full path name. More... | |
| StatusCode | clearSubTree (DataObject *pObject) override |
| IDataManagerSvc: Remove all data objects below the sub tree identified by the object. More... | |
| StatusCode | clearStore () override |
| IDataManagerSvc: Remove all data objects in the data store. More... | |
| StatusCode | traverseSubTree (std::string_view sub_tree_path, IDataStoreAgent *pAgent) override |
| IDataManagerSvc: Analyze by traversing all data objects below the sub tree identified by its full path name. More... | |
| StatusCode | traverseSubTree (DataObject *pObject, IDataStoreAgent *pAgent) override |
| IDataManagerSvc: Analyze by traversing all data objects below the sub tree. More... | |
| StatusCode | traverseTree (IDataStoreAgent *pAgent) override |
| IDataManagerSvc: Analyze by traversing all data objects in the data store. More... | |
| StatusCode | setRoot (std::string root_name, DataObject *pRootObj) override |
| Initialize data store for new event by giving new event path and root object. More... | |
| virtual StatusCode | i_setRoot (std::string root_name, DataObject *pRootObj) |
| Initialize data store for new event by giving new event path and root object. More... | |
| StatusCode | setRoot (std::string root_path, IOpaqueAddress *pRootAddr) override |
| Initialize data store for new event by giving new event path and address of root object. More... | |
| virtual StatusCode | i_setRoot (std::string root_path, IOpaqueAddress *pRootAddr) |
| Initialize data store for new event by giving new event path and address of root object. More... | |
| StatusCode | setDataLoader (IConversionSvc *svc, IDataProviderSvc *dpsvc=nullptr) override |
| IDataManagerSvc: IDataManagerSvc: Pass a default data loader to the service and optionally a data provider. More... | |
| StatusCode | addPreLoadItem (const DataStoreItem &item) override |
| Add an item to the preload list. More... | |
| StatusCode | removePreLoadItem (const DataStoreItem &item) override |
| Remove an item from the preload list. More... | |
| StatusCode | resetPreLoad () override |
| Clear the preload list. More... | |
| virtual StatusCode | preLoad (int depth, int load_depth, DataObject *pObject) |
| Execute one level of preloading and recursively load until the final level is reached. More... | |
| StatusCode | preLoad () override |
| load all preload items of the list More... | |
| StatusCode | registerObject (std::string_view parentPath, std::string_view objPath, DataObject *pObject) override |
| Register object with the data store. More... | |
| StatusCode | registerObject (DataObject *parentObj, std::string_view objPath, DataObject *pObject) override |
| Register object with the data store. More... | |
| StatusCode | unregisterObject (std::string_view fullPath) override |
| Unregister object from the data store. More... | |
| StatusCode | unregisterObject (DataObject *pObject) override |
| Unregister object from the data store. More... | |
| StatusCode | unregisterObject (DataObject *pObject, std::string_view objectPath) override |
| Unregister object from the data store. More... | |
| StatusCode | retrieveObject (IRegistry *pDirectory, std::string_view path, DataObject *&pObject) override |
| Retrieve object from data store. More... | |
| StatusCode | findObject (std::string_view fullPath, DataObject *&pObject) override |
| Find object identified by its full path in the data store. More... | |
| StatusCode | findObject (IRegistry *pDirectory, std::string_view path, DataObject *&pObject) override |
| Find object identified by its full path in the data store. More... | |
| StatusCode | linkObject (IRegistry *from, std::string_view objPath, DataObject *to) override |
| Add a link to another object. More... | |
| StatusCode | linkObject (std::string_view fullPath, DataObject *to) override |
| Add a link to another object. More... | |
| StatusCode | unlinkObject (IRegistry *from, std::string_view objPath) override |
| Remove a link to another object. More... | |
| StatusCode | unlinkObject (DataObject *fromObj, std::string_view objPath) override |
| Remove a link to another object. More... | |
| StatusCode | unlinkObject (std::string_view fullPath) override |
| Remove a link to another object. More... | |
| StatusCode | updateObject (IRegistry *pDirectory) override |
| Update object identified by its directory entry. More... | |
| StatusCode | updateObject (DataObject *toUpdate) override |
| Update object. More... | |
| StatusCode | initialize () override |
| Service initialization. More... | |
| StatusCode | reinitialize () override |
| Service initialization. More... | |
| StatusCode | finalize () override |
| Service initialization. More... | |
| DataSvc (const DataSvc &)=delete | |
| copy constructor disabled More... | |
| DataSvc & | operator= (const DataSvc &)=delete |
| Fake assignment operator (never implemented). More... | |
| virtual StatusCode | registerAddress (std::string_view fullPath, IOpaqueAddress *pAddress)=0 |
| Register object address with the data store. More... | |
| StatusCode | registerAddress (DataObject *parentObj, std::string_view objectPath, IOpaqueAddress *pAddress) |
| Register object address with the data store. More... | |
| virtual StatusCode | registerAddress (IRegistry *parentObj, std::string_view objectPath, IOpaqueAddress *pAddress)=0 |
| Register object address with the data store. More... | |
| virtual StatusCode | unregisterAddress (std::string_view fullPath)=0 |
| Unregister object address from the data store. More... | |
| StatusCode | unregisterAddress (DataObject *pParent, std::string_view objPath) |
| Unregister object address from the data store. More... | |
| virtual StatusCode | unregisterAddress (IRegistry *pParent, std::string_view objPath)=0 |
| Unregister object address from the data store. More... | |
| StatusCode | registerObject (std::string_view fullPath, DataObject *pObject) |
| Register object with the data store. More... | |
| virtual StatusCode | registerObject (std::string_view parentPath, std::string_view objectPath, DataObject *pObject)=0 |
| Register object with the data store. More... | |
| StatusCode | registerObject (std::string_view parentPath, int item, DataObject *pObject) |
| Register object with the data store. More... | |
| virtual StatusCode | registerObject (DataObject *parentObj, std::string_view objectPath, DataObject *pObject)=0 |
| Register object with the data store. More... | |
| StatusCode | registerObject (DataObject *parentObj, int item, DataObject *pObject) |
| Register object with the data store. More... | |
| virtual StatusCode | retrieveObject (IRegistry *pDirectory, std::string_view path, DataObject *&pObject)=0 |
| Retrieve object identified by its directory entry. More... | |
| StatusCode | retrieveObject (std::string_view fullPath, DataObject *&pObject) |
| Retrieve object identified by its full path from the data store. More... | |
| StatusCode | retrieveObject (std::string_view parentPath, std::string_view objectPath, DataObject *&pObject) |
| Retrieve object from data store. More... | |
| StatusCode | retrieveObject (std::string_view parentPath, int item, DataObject *&pObject) |
| Retrieve object from data store. More... | |
| StatusCode | retrieveObject (DataObject *parentObj, std::string_view objectPath, DataObject *&pObject) |
| Retrieve object from data store. More... | |
| StatusCode | retrieveObject (DataObject *parentObj, int item, DataObject *&pObject) |
| Retrieve object from data store. More... | |
| virtual StatusCode | findObject (IRegistry *pDirectory, std::string_view path, DataObject *&pObject)=0 |
| Find object identified by its directory entry. More... | |
| virtual StatusCode | findObject (std::string_view fullPath, DataObject *&pObject)=0 |
| Find object identified by its full path in the data store. More... | |
| StatusCode | findObject (std::string_view parentPath, std::string_view objectPath, DataObject *&pObject) |
| Find object identified by its parent object and the path to the object relative to the parent. More... | |
| StatusCode | findObject (std::string_view parentPath, int item, DataObject *&pObject) |
| Find object identified by its parent object and an integer identifier in the data store. More... | |
| StatusCode | findObject (DataObject *parentObj, std::string_view objectPath, DataObject *&pObject) |
| Find object identified by its parent object and the path to the object relative to the parent. More... | |
| StatusCode | findObject (DataObject *parentObj, int item, DataObject *&pObject) |
| Find object identified by its parent object and an integer identifier in the data store. More... | |
| virtual StatusCode | linkObject (IRegistry *from, std::string_view objPath, DataObject *toObj)=0 |
| Add a link to another object. More... | |
| StatusCode | linkObject (std::string_view fromPath, std::string_view objPath, DataObject *toObj) |
| Add a link to another object. More... | |
| StatusCode | linkObject (DataObject *fromObj, std::string_view objPath, DataObject *toObj) |
| Add a link to another object. More... | |
| virtual StatusCode | linkObject (std::string_view fullPath, DataObject *toObj)=0 |
| Add a link to another object. More... | |
| virtual StatusCode | unlinkObject (IRegistry *from, std::string_view objPath)=0 |
| Remove a link to another object. More... | |
| StatusCode | unlinkObject (std::string_view fromPath, std::string_view objPath) |
| Remove a link to another object. More... | |
| virtual StatusCode | unlinkObject (DataObject *fromObj, std::string_view objPath)=0 |
| Remove a link to another object. More... | |
| virtual StatusCode | unlinkObject (std::string_view fullPath)=0 |
| Remove a link to another object. More... | |
Public Member Functions inherited from extends< Service, IDataProviderSvc, IDataManagerSvc > | |
| void * | i_cast (const InterfaceID &tid) const override |
| Implementation of IInterface::i_cast. More... | |
| StatusCode | queryInterface (const InterfaceID &ti, void **pp) override |
| Implementation of IInterface::queryInterface. More... | |
| std::vector< std::string > | getInterfaceNames () const override |
| Implementation of IInterface::getInterfaceNames. More... | |
Public Member Functions inherited from Service | |
| const std::string & | name () const override |
| Retrieve name of the service More... | |
| StatusCode | configure () override |
| StatusCode | initialize () override |
| StatusCode | start () override |
| StatusCode | stop () override |
| StatusCode | finalize () override |
| StatusCode | terminate () override |
| Gaudi::StateMachine::State | FSMState () const override |
| Gaudi::StateMachine::State | targetFSMState () const override |
| StatusCode | reinitialize () override |
| StatusCode | restart () override |
| StatusCode | sysInitialize () override |
| Initialize Service More... | |
| StatusCode | sysStart () override |
| Initialize Service More... | |
| StatusCode | sysStop () override |
| Initialize Service More... | |
| StatusCode | sysFinalize () override |
| Finalize Service More... | |
| StatusCode | sysReinitialize () override |
| Re-initialize the Service. More... | |
| StatusCode | sysRestart () override |
| Re-initialize the Service. More... | |
| Service (std::string name, ISvcLocator *svcloc) | |
| Standard Constructor More... | |
| SmartIF< ISvcLocator > & | serviceLocator () const override |
| Retrieve pointer to service locator More... | |
| template<class T > | |
| StatusCode | service (const std::string &name, const T *&psvc, bool createIf=true) const |
| Access a service by name, creating it if it doesn't already exist. More... | |
| template<class T > | |
| StatusCode | service (const std::string &name, T *&psvc, bool createIf=true) const |
| template<typename IFace = IService> | |
| SmartIF< IFace > | service (const std::string &name, bool createIf=true) const |
| template<class T > | |
| StatusCode | service (const std::string &svcType, const std::string &svcName, T *&psvc) const |
| Access a service by name and type, creating it if it doesn't already exist. More... | |
| template<class T > | |
| Gaudi::Details::PropertyBase * | declareProperty (const std::string &name, ToolHandle< T > &hndl, const std::string &doc="none") |
| template<class T > | |
| StatusCode | declareTool (ToolHandle< T > &handle, bool createIf=true) |
| template<class T > | |
| StatusCode | declareTool (ToolHandle< T > &handle, std::string toolTypeAndName, bool createIf=true) |
| Declare used tool. More... | |
| template<class T > | |
| Gaudi::Details::PropertyBase * | declareProperty (const std::string &name, ToolHandleArray< T > &hndlArr, const std::string &doc="none") |
| template<class T > | |
| void | addToolsArray (ToolHandleArray< T > &hndlArr) |
| const std::vector< IAlgTool * > & | tools () const |
| SmartIF< IAuditorSvc > & | auditorSvc () const |
| The standard auditor service.May not be invoked before sysInitialize() has been invoked. More... | |
Public Member Functions inherited from PropertyHolder< CommonMessaging< implements< IService, IProperty, IStateful > > > | |
| PropertyHolder ()=default | |
| Gaudi::Details::PropertyBase & | declareProperty (Gaudi::Details::PropertyBase &prop) |
| Declare a property. More... | |
| Gaudi::Details::PropertyBase * | declareProperty (const std::string &name, TYPE &value, const std::string &doc="none") |
| Helper to wrap a regular data member and use it as a regular property. More... | |
| Gaudi::Details::PropertyBase * | declareProperty (const std::string &name, Gaudi::Property< TYPE, VERIFIER, HANDLERS > &prop, const std::string &doc="none") |
| Declare a PropertyBase instance setting name and documentation. More... | |
| Gaudi::Details::PropertyBase * | declareRemoteProperty (const std::string &name, IProperty *rsvc, const std::string &rname="") |
| Declare a remote property. More... | |
| StatusCode | setProperty (const std::string &name, const Gaudi::Details::PropertyBase &p) override |
| set the property from another property with a different name More... | |
| StatusCode | setProperty (const std::string &s) override |
| set the property from the formatted string More... | |
| StatusCode | setProperty (const Gaudi::Details::PropertyBase &p) |
| Set the property from a property. More... | |
| virtual StatusCode | setProperty (const std::string &name, const Gaudi::Details::PropertyBase &p)=0 |
| Set the property from a property with a different name. More... | |
| virtual StatusCode | setProperty (const std::string &s)=0 |
| Set the property by string. More... | |
| StatusCode | setProperty (const std::string &name, const char *v) |
| Special case for string literals. More... | |
| StatusCode | setProperty (const std::string &name, const std::string &v) |
| Special case for std::string. More... | |
| StatusCode | setProperty (const std::string &name, const TYPE &value) |
| set the property form the value More... | |
| StatusCode | setPropertyRepr (const std::string &n, const std::string &r) override |
| set the property from name and value string representation More... | |
| StatusCode | getProperty (Gaudi::Details::PropertyBase *p) const override |
| get the property More... | |
| const Gaudi::Details::PropertyBase & | getProperty (std::string_view name) const override |
| get the property by name More... | |
| StatusCode | getProperty (std::string_view n, std::string &v) const override |
| convert the property to the string More... | |
| const std::vector< Gaudi::Details::PropertyBase * > & | getProperties () const override |
| get all properties More... | |
| bool | hasProperty (std::string_view name) const override |
| Return true if we have a property with the given name. More... | |
| Gaudi::Details::PropertyBase * | property (std::string_view name) const |
| \fixme property and bindPropertiesTo should be protected More... | |
| void | bindPropertiesTo (Gaudi::Interfaces::IOptionsSvc &optsSvc) |
| PropertyHolder (const PropertyHolder &)=delete | |
| PropertyHolder & | operator= (const PropertyHolder &)=delete |
Public Member Functions inherited from CommonMessaging< implements< IService, IProperty, IStateful > > | |
| MSG::Level | msgLevel () const |
| get the cached level (originally extracted from the embedded MsgStream) More... | |
| bool | msgLevel (MSG::Level lvl) const |
| get the output level from the embedded MsgStream More... | |
Private Attributes | |
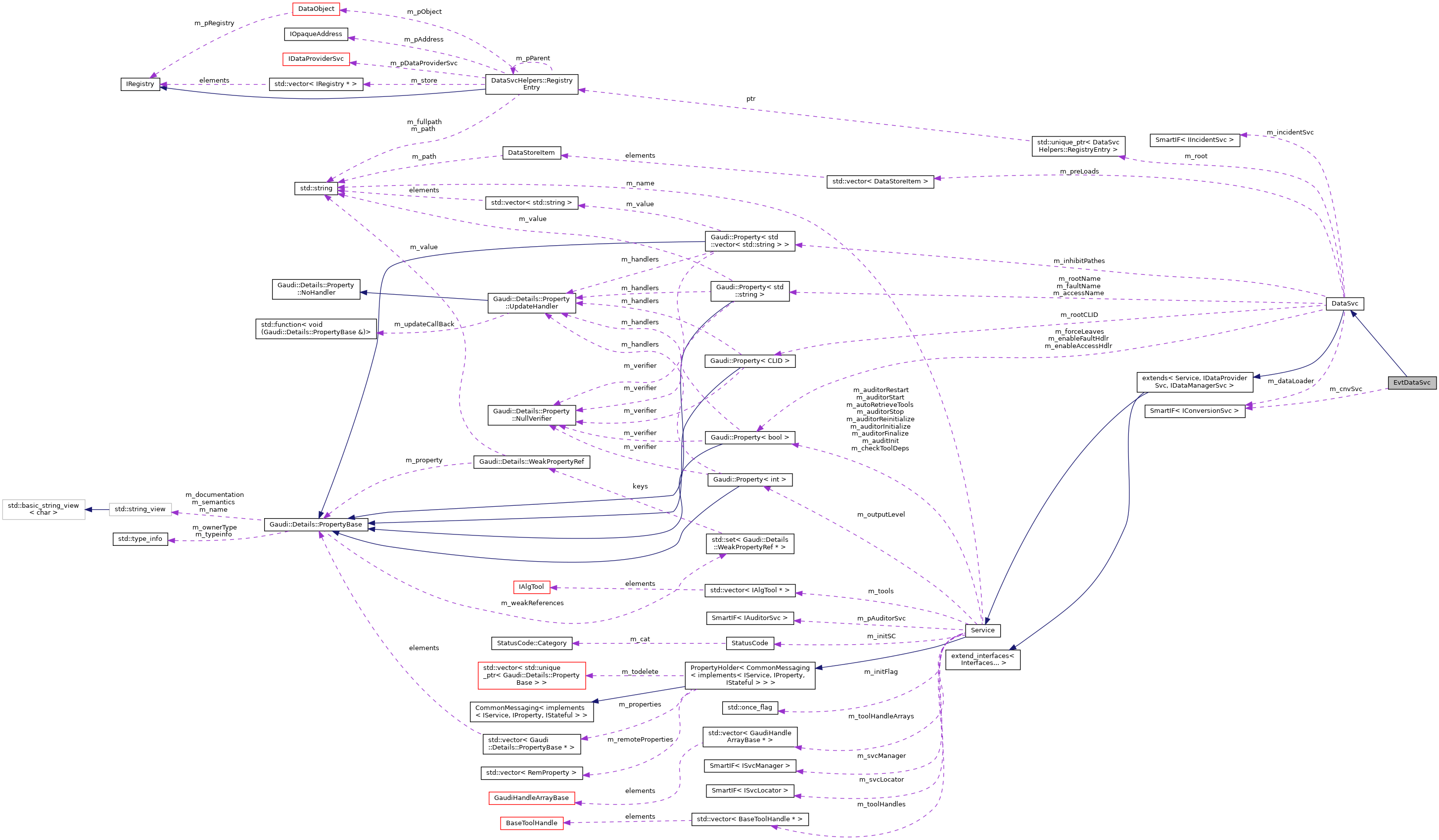
| SmartIF< IConversionSvc > | m_cnvSvc |
Additional Inherited Members | |
Public Types inherited from extends< Service, IDataProviderSvc, IDataManagerSvc > | |
| using | base_class = extends |
| Typedef to this class. More... | |
| using | extend_interfaces_base = extend_interfaces< Interfaces... > |
| Typedef to the base of this class. More... | |
Public Types inherited from Service | |
| using | Factory = Gaudi::PluginService::Factory< IService *(const std::string &, ISvcLocator *)> |
Public Types inherited from PropertyHolder< CommonMessaging< implements< IService, IProperty, IStateful > > > | |
| using | PropertyHolderImpl = PropertyHolder< CommonMessaging< implements< IService, IProperty, IStateful > > > |
| Typedef used to refer to this class from derived classes, as in. More... | |
Public Types inherited from CommonMessaging< implements< IService, IProperty, IStateful > > | |
| using | base_class = CommonMessaging |
Public Types inherited from extend_interfaces< Interfaces... > | |
| using | ext_iids = typename Gaudi::interface_list_cat< typename Interfaces::ext_iids... >::type |
| take union of the ext_iids of all Interfaces... More... | |
Protected Member Functions inherited from DataSvc | |
| bool | checkRoot () |
| Check if root path is valid. More... | |
| virtual IConversionSvc * | getDataLoader (IRegistry *pReg) |
| Retrieve customizable data loader according to registry entry to be retrieved. More... | |
| virtual DataObject * | createDefaultObject () const |
| Create default objects in case forced creation of leaves is requested. More... | |
| virtual StatusCode | loadObject (IRegistry *pNode) |
| Invoke Persistency service to create transient object from its persistent representation. More... | |
| virtual StatusCode | loadObject (IConversionSvc *pLoader, IRegistry *pNode) |
| Invoke Persistency service to create transient object from its persistent representation. More... | |
| StatusCode | retrieveEntry (DataSvcHelpers::RegistryEntry *pNode, std::string_view path, DataSvcHelpers::RegistryEntry *&pEntry) |
| Retrieve registry entry from store. More... | |
| DataObject * | handleDataFault (IRegistry *pReg, std::string_view path="") |
| Invoke data fault handling if enabled. More... | |
Protected Member Functions inherited from Service | |
| std::vector< IAlgTool * > & | tools () |
| ~Service () override | |
| Standard Destructor More... | |
| int | outputLevel () const |
get the Service's output level More... | |
Protected Member Functions inherited from CommonMessaging< implements< IService, IProperty, IStateful > > | |
| MSG::Level | setUpMessaging () const |
| Set up local caches. More... | |
| MSG::Level | resetMessaging () |
| Reinitialize internal states. More... | |
| void | updateMsgStreamOutputLevel (int level) |
| Update the output level of the cached MsgStream. More... | |
Protected Attributes inherited from DataSvc | |
| SmartIF< IIncidentSvc > | m_incidentSvc = nullptr |
| Pointer to incident service. More... | |
| Gaudi::Property< CLID > | m_rootCLID { this, "RootCLID", 110 , "CLID of root entry" } |
| Gaudi::Property< std::string > | m_rootName { this, "RootName", "/Event", "name of root entry" } |
| std::unique_ptr< DataSvcHelpers::RegistryEntry > | m_root |
| Pointer to root entry. More... | |
Protected Attributes inherited from Service | |
| Gaudi::StateMachine::State | m_state = Gaudi::StateMachine::OFFLINE |
| Service state More... | |
| Gaudi::StateMachine::State | m_targetState = Gaudi::StateMachine::OFFLINE |
| Service state More... | |
| Gaudi::Property< int > | m_outputLevel { this, "OutputLevel", MSG::NIL, "output level" } |
| flag indicating whether ToolHandle tools have been added to m_tools More... | |
| Gaudi::Property< bool > | m_auditInit { this, "AuditServices", false, "[[deprecated]] unused" } |
| Gaudi::Property< bool > | m_auditorInitialize { this, "AuditInitialize", false, "trigger auditor on initialize()" } |
| Gaudi::Property< bool > | m_auditorStart { this, "AuditStart", false, "trigger auditor on start()" } |
| Gaudi::Property< bool > | m_auditorStop { this, "AuditStop", false, "trigger auditor on stop()" } |
| Gaudi::Property< bool > | m_auditorFinalize { this, "AuditFinalize", false, "trigger auditor on finalize()" } |
| Gaudi::Property< bool > | m_auditorReinitialize { this, "AuditReinitialize", false, "trigger auditor on reinitialize()" } |
| Gaudi::Property< bool > | m_auditorRestart { this, "AuditRestart", false, "trigger auditor on restart()" } |
| Gaudi::Property< bool > | m_autoRetrieveTools |
| Gaudi::Property< bool > | m_checkToolDeps |
| SmartIF< IAuditorSvc > | m_pAuditorSvc |
| Auditor Service More... | |
A EvtDataSvc is the base class for event services
Definition at line 23 of file EvtDataSvc.h.
|
delete |
copy constructor disabled
|
override |
|
override |
|
override |
Service reinitialisation.
Definition at line 50 of file EvtDataSvc.cpp.
|
private |
Definition at line 31 of file EvtDataSvc.h.