The Gaudi Framework  v36r12 (27a178af)
Stat.h File Reference
#include <iostream>
#include <string>
#include "GaudiKernel/IStatSvc.h"
#include "GaudiKernel/SmartIF.h"
#include "GaudiKernel/StatEntity.h"
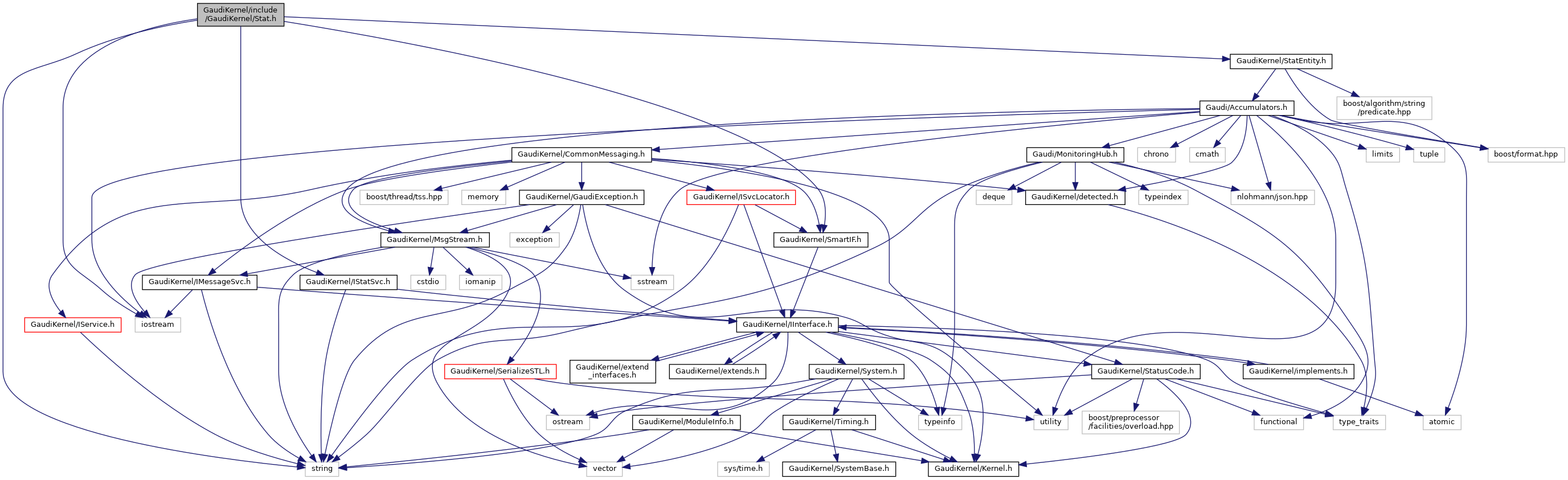
Include dependency graph for Stat.h:
This graph shows which files directly or indirectly include this file:

Go to the source code of this file.

Classes

class  Stat
 

Functions

GAUDI_API Stat operator+ (const Stat &stat, const double value)
 external operator for addition of Stat and a number More...
 
GAUDI_API Stat operator- (const Stat &stat, const double value)
 external operator for subtraction of Stat and a number More...
 
GAUDI_API Stat operator+ (const double value, const Stat &stat)
 external operator for addition of Stat and a number More...
 
GAUDI_API Stat operator+ (const Stat &stat, const Stat &value)
 external operator for addition of Stat and Stat More...
 
GAUDI_API std::ostreamoperator<< (std::ostream &stream, const Stat &stat)
 external printout operator to std::ostream More...
 

Function Documentation

◆ operator+() [1/3]

GAUDI_API Stat operator+ ( const double  value,
const Stat stat 
)

external operator for addition of Stat and a number

Definition at line 131 of file Stat.cpp.

131  {
132  Stat s( stat );
133  s += value;
134  return s;
135 }

◆ operator+() [2/3]

GAUDI_API Stat operator+ ( const Stat stat,
const double  value 
)

external operator for addition of Stat and a number

Definition at line 115 of file Stat.cpp.

115  {
116  Stat s( stat );
117  s += value;
118  return s;
119 }

◆ operator+() [3/3]

GAUDI_API Stat operator+ ( const Stat stat,
const Stat value 
)

external operator for addition of Stat and Stat

Definition at line 138 of file Stat.cpp.

138  {
139  Stat s( stat );
140  s += value;
141  return s;
142 }

◆ operator-()

GAUDI_API Stat operator- ( const Stat stat,
const double  value 
)

external operator for subtraction of Stat and a number

Definition at line 123 of file Stat.cpp.

123  {
124  Stat s( stat );
125  s -= value;
126  return s;
127 }

◆ operator<<()

GAUDI_API std::ostream& operator<< ( std::ostream stream,
const Stat stat 
)

external printout operator to std::ostream

Definition at line 145 of file Stat.cpp.

145 { return stat.print( stream ); }
Stat::print
std::ostream & print(std::ostream &o=std::cout) const
printout to std::ostream
Definition: Stat.cpp:100
Write.stream
stream
Definition: Write.py:32
gaudirun.s
string s
Definition: gaudirun.py:346
Stat
Definition: Stat.h:56