The Gaudi Framework  v36r12 (27a178af)
PluginServiceTest::MyAlg Class Reference
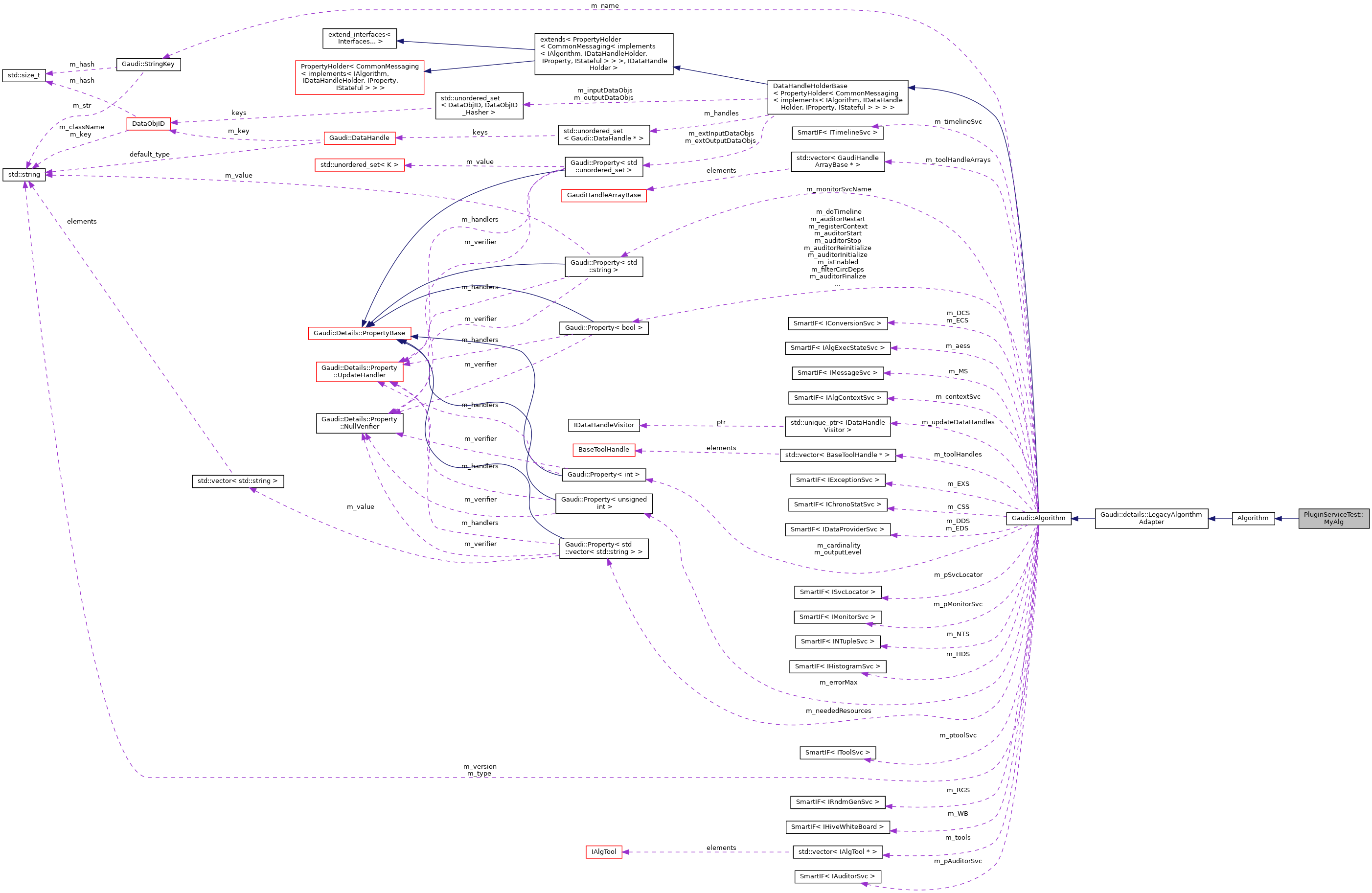
Inheritance diagram for PluginServiceTest::MyAlg:
Collaboration diagram for PluginServiceTest::MyAlg:

Public Member Functions

StatusCode execute () override
 
- Public Member Functions inherited from Gaudi::details::LegacyAlgorithmAdapter
 LegacyAlgorithmAdapter (std::string name, ISvcLocator *svcloc, std::string version=PACKAGE_VERSION)
 
const EventContextgetContext () const
 
bool isExecuted () const
 Has this algorithm been executed since the last reset? More...
 
void setExecuted (bool state) const
 Set the executed flag to the specified state. More...
 
bool filterPassed () const
 Did this algorithm pass or fail its filter criterion for the last event? More...
 
void setFilterPassed (bool state) const
 Set the filter passed flag to the specified state. More...
 
- Public Member Functions inherited from Gaudi::Algorithm
 Algorithm (std::string name, ISvcLocator *svcloc, std::string version=PACKAGE_VERSION)
 Constructor. More...
 
StatusCode sysStart () override
 Reinitialization method invoked by the framework. More...
 
StatusCode sysInitialize () override
 Initialization method invoked by the framework. More...
 
StatusCode sysReinitialize () override
 Reinitialization method invoked by the framework. More...
 
StatusCode sysRestart () override
 Restart method invoked by the framework. More...
 
StatusCode sysExecute (const EventContext &ctx) override
 The actions to be performed by the algorithm on an event. More...
 
StatusCode sysStop () override
 System stop. More...
 
StatusCode sysFinalize () override
 System finalization. More...
 
const std::stringname () const override
 The identifying name of the algorithm object. More...
 
const Gaudi::StringKeynameKey () const override
 
const std::stringtype () const override
 The type of the algorithm object. More...
 
void setType (std::string type) override
 
const std::stringversion () const override
 
unsigned int index () const override
 
StatusCode configure () override
 Dummy implementation of IStateful::configure() method. More...
 
StatusCode terminate () override
 Dummy implementation of IStateful::terminate() method. More...
 
StatusCode initialize () override
 the default (empty) implementation of IStateful::initialize() method More...
 
StatusCode start () override
 the default (empty) implementation of IStateful::start() method More...
 
StatusCode stop () override
 the default (empty) implementation of IStateful::stop() method More...
 
StatusCode finalize () override
 the default (empty) implementation of IStateful::finalize() method More...
 
StatusCode reinitialize () override
 the default (empty) implementation of IStateful::reinitialize() method More...
 
StatusCode restart () override
 the default (empty) implementation of IStateful::restart() method More...
 
Gaudi::StateMachine::State FSMState () const override
 returns the current state of the algorithm More...
 
Gaudi::StateMachine::State targetFSMState () const override
 returns the state the algorithm will be in after the ongoing transition More...
 
bool isEnabled () const override
 Is this algorithm enabled or disabled? More...
 
bool isSequence () const override
 Are we a Sequence? More...
 
unsigned int errorCount () const
 Get the number of failures of the algorithm. More...
 
template<class T >
StatusCode service (std::string_view name, T *&psvc, bool createIf=true) const
 Access a service by name, creating it if it doesn't already exist. More...
 
template<class T >
StatusCode service (std::string_view svcType, std::string_view svcName, T *&psvc) const
 Access a service by name and type, creating it if it doesn't already exist. More...
 
SmartIF< IServiceservice (std::string_view name, const bool createIf=true, const bool quiet=false) const
 Return a pointer to the service identified by name (or "type/name") More...
 
template<class T >
SmartIF< T > service (std::string_view name, bool createIf=true, bool quiet=false) const
 
SmartIF< IAuditorSvc > & auditorSvc () const
 The standard auditor service.May not be invoked before sysInitialize() has been invoked. More...
 
SmartIF< IChronoStatSvc > & chronoSvc () const
 The standard Chrono & Stat service, Return a pointer to the service if present. More...
 
SmartIF< IDataProviderSvc > & detSvc () const
 The standard detector data service. More...
 
SmartIF< IConversionSvc > & detCnvSvc () const
 The standard detector data persistency conversion service. More...
 
SmartIF< IDataProviderSvc > & eventSvc () const
 The standard event data service. More...
 
SmartIF< IDataProviderSvc > & evtSvc () const
 shortcut for method eventSvc More...
 
SmartIF< IConversionSvc > & eventCnvSvc () const
 The standard event data persistency conversion service. More...
 
SmartIF< IHistogramSvc > & histoSvc () const
 The standard histogram service. More...
 
SmartIF< INTupleSvc > & ntupleSvc () const
 The standard N tuple service. More...
 
SmartIF< IRndmGenSvc > & randSvc () const
 The standard RandomGen service, Return a pointer to the service if present. More...
 
SmartIF< IToolSvc > & toolSvc () const
 The standard ToolSvc service, Return a pointer to the service if present. More...
 
SmartIF< IExceptionSvc > & exceptionSvc () const
 Get the exception Service. More...
 
SmartIF< IAlgContextSvc > & contextSvc () const
 get Algorithm Context Service More...
 
SmartIF< ITimelineSvc > & timelineSvc () const
 
SmartIF< ISvcLocator > & serviceLocator () const override
 The standard service locator. More...
 
SmartIF< ISvcLocator > & svcLoc () const
 shortcut for method serviceLocator More...
 
SmartIF< IHiveWhiteBoard > & whiteboard () const
 
SmartIF< IAlgExecStateSvc > & algExecStateSvc () const
 
bool registerContext () const
 register for Algorithm Context Service? More...
 
template<class T >
Gaudi::Details::PropertyBasedeclareProperty (const std::string &name, ToolHandle< T > &hndl, const std::string &doc="none")
 
template<class T >
Gaudi::Details::PropertyBasedeclareProperty (const std::string &name, ToolHandleArray< T > &hndlArr, const std::string &doc="none")
 
SmartIF< IMonitorSvc > & monitorSvc () const
 Access the monitor service. More...
 
template<class T >
void declareInfo (const std::string &name, const T &var, const std::string &desc) const
 Declare monitoring information. More...
 
void declareInfo (const std::string &name, const std::string &format, const void *var, int size, const std::string &desc) const
 Declare monitoring information (special case) More...
 
void acceptDHVisitor (IDataHandleVisitor *) const override
 
void registerTool (IAlgTool *tool) const
 
void deregisterTool (IAlgTool *tool) const
 
template<class T >
StatusCode declareTool (ToolHandle< T > &handle, bool createIf=true)
 
template<class T >
StatusCode declareTool (ToolHandle< T > &handle, std::string toolTypeAndName, bool createIf=true)
 
template<class T >
void addToolsArray (ToolHandleArray< T > &hndlArr)
 
const std::vector< IAlgTool * > & tools () const
 
bool isBlocking () const
 
void setBlocking (bool value)
 
unsigned int cardinality () const override
 Return the cardinality. More...
 
const std::vector< std::string > & neededResources () const override
 
AlgExecStateexecState (const EventContext &ctx) const override
 reference to AlgExecState of Alg More...
 
std::ostreamtoControlFlowExpression (std::ostream &os) const override
 Produce string represention of the control flow expression. More...
 
- Public Member Functions inherited from DataHandleHolderBase< PropertyHolder< CommonMessaging< implements< IAlgorithm, IDataHandleHolder, IProperty, IStateful > > > >
std::vector< Gaudi::DataHandle * > inputHandles () const override
 
std::vector< Gaudi::DataHandle * > outputHandles () const override
 
virtual const DataObjIDCollextraInputDeps () const override
 
virtual const DataObjIDCollextraOutputDeps () const override
 
void declare (Gaudi::DataHandle &handle) override
 
void renounce (Gaudi::DataHandle &handle) override
 
bool renounceInput (const DataObjID &id) override
 
const DataObjIDCollinputDataObjs () const override
 
const DataObjIDColloutputDataObjs () const override
 
void addDependency (const DataObjID &id, const Gaudi::DataHandle::Mode &mode) override
 
- Public Member Functions inherited from extends< PropertyHolder< CommonMessaging< implements< IAlgorithm, IDataHandleHolder, IProperty, IStateful > > >, IDataHandleHolder >
void * i_cast (const InterfaceID &tid) const override
 Implementation of IInterface::i_cast. More...
 
StatusCode queryInterface (const InterfaceID &ti, void **pp) override
 Implementation of IInterface::queryInterface. More...
 
std::vector< std::stringgetInterfaceNames () const override
 Implementation of IInterface::getInterfaceNames. More...
 
- Public Member Functions inherited from PropertyHolder< CommonMessaging< implements< IAlgorithm, IDataHandleHolder, IProperty, IStateful > > >
 PropertyHolder ()=default
 
Gaudi::Details::PropertyBasedeclareProperty (Gaudi::Details::PropertyBase &prop)
 Declare a property. More...
 
Gaudi::Details::PropertyBasedeclareProperty (const std::string &name, TYPE &value, const std::string &doc="none")
 Helper to wrap a regular data member and use it as a regular property. More...
 
Gaudi::Details::PropertyBasedeclareProperty (const std::string &name, Gaudi::Property< TYPE, VERIFIER, HANDLERS > &prop, const std::string &doc="none")
 Declare a PropertyBase instance setting name and documentation. More...
 
Gaudi::Details::PropertyBasedeclareRemoteProperty (const std::string &name, IProperty *rsvc, const std::string &rname="")
 Declare a remote property. More...
 
StatusCode setProperty (const std::string &name, const Gaudi::Details::PropertyBase &p) override
 set the property from another property with a different name More...
 
StatusCode setProperty (const std::string &s) override
 set the property from the formatted string More...
 
StatusCode setProperty (const Gaudi::Details::PropertyBase &p)
 Set the property from a property. More...
 
virtual StatusCode setProperty (const std::string &name, const Gaudi::Details::PropertyBase &p)=0
 Set the property from a property with a different name. More...
 
virtual StatusCode setProperty (const std::string &s)=0
 Set the property by string. More...
 
StatusCode setProperty (const std::string &name, const char *v)
 Special case for string literals. More...
 
StatusCode setProperty (const std::string &name, const std::string &v)
 Special case for std::string. More...
 
StatusCode setProperty (const std::string &name, const TYPE &value)
 set the property form the value More...
 
StatusCode setPropertyRepr (const std::string &n, const std::string &r) override
 set the property from name and value string representation More...
 
StatusCode getProperty (Gaudi::Details::PropertyBase *p) const override
 get the property More...
 
const Gaudi::Details::PropertyBasegetProperty (std::string_view name) const override
 get the property by name More...
 
StatusCode getProperty (std::string_view n, std::string &v) const override
 convert the property to the string More...
 
const std::vector< Gaudi::Details::PropertyBase * > & getProperties () const override
 get all properties More...
 
bool hasProperty (std::string_view name) const override
 Return true if we have a property with the given name. More...
 
Gaudi::Details::PropertyBaseproperty (std::string_view name) const
 \fixme property and bindPropertiesTo should be protected More...
 
void bindPropertiesTo (Gaudi::Interfaces::IOptionsSvc &optsSvc)
 
 PropertyHolder (const PropertyHolder &)=delete
 
PropertyHolderoperator= (const PropertyHolder &)=delete
 
- Public Member Functions inherited from CommonMessaging< implements< IAlgorithm, IDataHandleHolder, IProperty, IStateful > >
MSG::Level msgLevel () const
 get the cached level (originally extracted from the embedded MsgStream) More...
 
bool msgLevel (MSG::Level lvl) const
 get the output level from the embedded MsgStream More...
 

Additional Inherited Members

- Public Types inherited from Gaudi::Algorithm
typedef Gaudi::PluginService::Factory< IAlgorithm *(const std::string &, ISvcLocator *)> Factory
 
- Public Types inherited from extends< PropertyHolder< CommonMessaging< implements< IAlgorithm, IDataHandleHolder, IProperty, IStateful > > >, IDataHandleHolder >
using base_class = extends
 Typedef to this class. More...
 
using extend_interfaces_base = extend_interfaces< Interfaces... >
 Typedef to the base of this class. More...
 
- Public Types inherited from PropertyHolder< CommonMessaging< implements< IAlgorithm, IDataHandleHolder, IProperty, IStateful > > >
using PropertyHolderImpl = PropertyHolder< CommonMessaging< implements< IAlgorithm, IDataHandleHolder, IProperty, IStateful > > >
 Typedef used to refer to this class from derived classes, as in. More...
 
- Public Types inherited from CommonMessaging< implements< IAlgorithm, IDataHandleHolder, IProperty, IStateful > >
using base_class = CommonMessaging
 
- Public Types inherited from extend_interfaces< Interfaces... >
using ext_iids = typename Gaudi::interface_list_cat< typename Interfaces::ext_iids... >::type
 take union of the ext_iids of all Interfaces... More...
 
- Public Attributes inherited from Gaudi::Algorithm
friend AlgorithmManager
 
- Protected Member Functions inherited from Gaudi::details::LegacyAlgorithmAdapter
bool isReEntrant () const override
 
- Protected Member Functions inherited from Gaudi::Algorithm
std::vector< IAlgTool * > & tools ()
 
bool isInitialized () const override
 Has the Algorithm already been initialized? More...
 
bool isFinalized () const override
 Has the Algorithm already been finalized? More...
 
void setIndex (const unsigned int &idx) override
 set instantiation index of Alg More...
 
bool isReEntrant () const override
 
- Protected Member Functions inherited from DataHandleHolderBase< PropertyHolder< CommonMessaging< implements< IAlgorithm, IDataHandleHolder, IProperty, IStateful > > > >
void initDataHandleHolder ()
 initializes all handles - called by the sysInitialize method of any descendant of this More...
 
- Protected Member Functions inherited from CommonMessaging< implements< IAlgorithm, IDataHandleHolder, IProperty, IStateful > >
MSG::Level setUpMessaging () const
 Set up local caches. More...
 
MSG::Level resetMessaging ()
 Reinitialize internal states. More...
 
void updateMsgStreamOutputLevel (int level)
 Update the output level of the cached MsgStream. More...
 
- Protected Attributes inherited from Gaudi::Algorithm
std::unique_ptr< IDataHandleVisitorm_updateDataHandles
 Hook for for derived classes to provide a custom visitor for data handles. More...
 
- Protected Attributes inherited from DataHandleHolderBase< PropertyHolder< CommonMessaging< implements< IAlgorithm, IDataHandleHolder, IProperty, IStateful > > > >
DataObjIDColl m_inputDataObjs
 
DataObjIDColl m_outputDataObjs
 

Detailed Description

Definition at line 22 of file BackwardCompatibleAliases.cpp.

Member Function Documentation

◆ execute()

StatusCode PluginServiceTest::MyAlg::execute ( )
inlineoverridevirtual

Implements Algorithm.

Definition at line 26 of file BackwardCompatibleAliases.cpp.

26 { return StatusCode::SUCCESS; }

The documentation for this class was generated from the following file:
StatusCode::SUCCESS
constexpr static const auto SUCCESS
Definition: StatusCode.h:100