![]() |
The Gaudi Framework
v36r12 (27a178af)
|
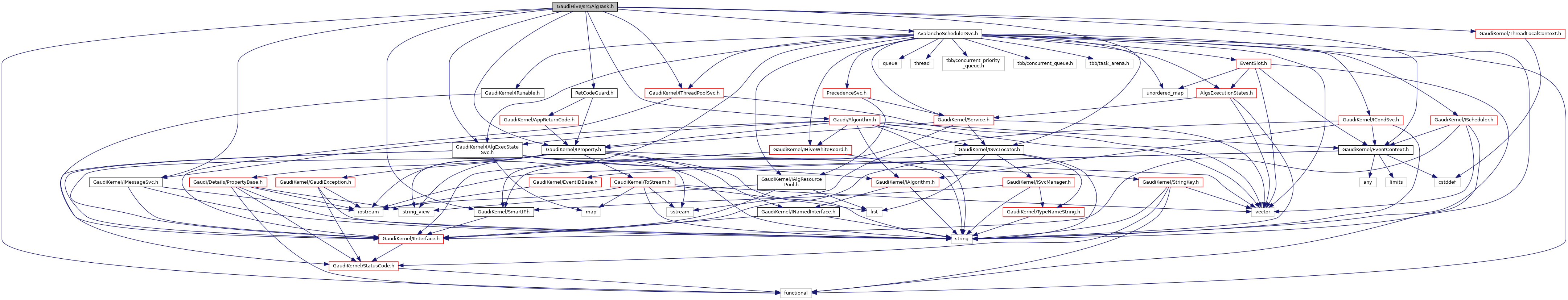
#include "AvalancheSchedulerSvc.h"#include "RetCodeGuard.h"#include "GaudiKernel/EventContext.h"#include "GaudiKernel/IAlgExecStateSvc.h"#include "GaudiKernel/IMessageSvc.h"#include "GaudiKernel/IProperty.h"#include "GaudiKernel/ISvcLocator.h"#include "GaudiKernel/IThreadPoolSvc.h"#include "GaudiKernel/SmartIF.h"#include "GaudiKernel/ThreadLocalContext.h"#include <Gaudi/Algorithm.h>#include <functional>

Go to the source code of this file.
Classes | |
| class | AlgTask |
Namespaces | |
| Gaudi | |
| Header file for std:chrono::duration-based Counters. | |
| Gaudi::Concurrency | |
Variables | |
| thread_local bool | Gaudi::Concurrency::ThreadInitDone { false } |