![]() |
The Gaudi Framework
v36r13 (995e4364)
|
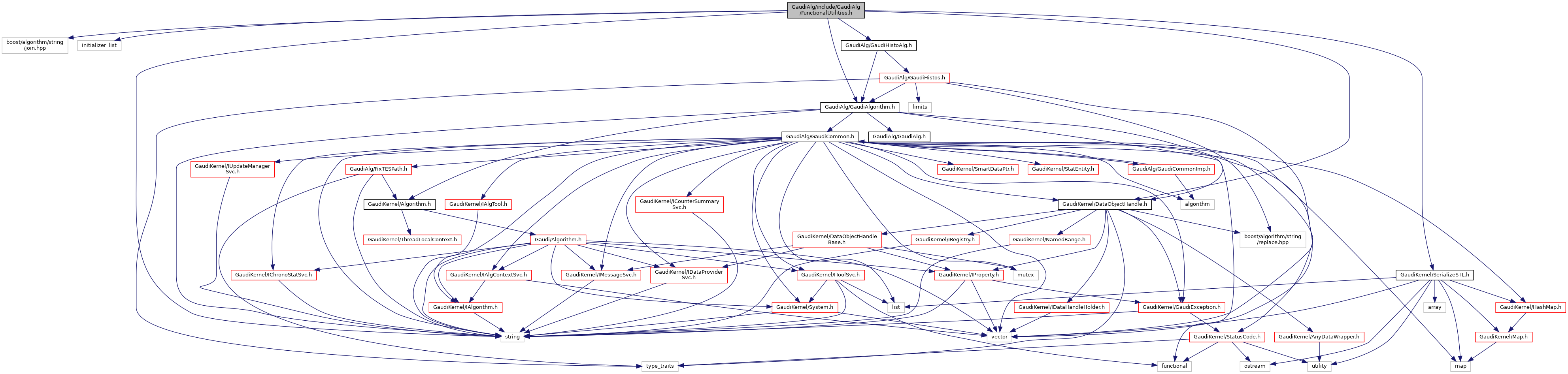
#include "boost/algorithm/string/join.hpp"#include <initializer_list>#include <string>#include "GaudiAlg/GaudiAlgorithm.h"#include "GaudiAlg/GaudiHistoAlg.h"#include "GaudiKernel/DataObjectHandle.h"#include "GaudiKernel/SerializeSTL.h"

Go to the source code of this file.
Namespaces | |
| Gaudi | |
| Header file for std:chrono::duration-based Counters. | |
| Gaudi::Functional | |
| Gaudi::Functional::Traits | |
Typedefs | |
| using | Gaudi::Functional::Traits::useDefaults = use_<> |
| using | Gaudi::Functional::Traits::useGaudiHistoAlg = use_< BaseClass_t< GaudiHistoAlg > > |
| using | Gaudi::Functional::Traits::useAlgorithm = use_< BaseClass_t< Gaudi::Algorithm > > |
| using | Gaudi::Functional::Traits::useLegacyGaudiAlgorithm = use_< BaseClass_t< GaudiAlgorithm > > |
Functions | |
| std::string | Gaudi::Functional::concat_alternatives (std::initializer_list< std::string > c) |
| template<typename... Strings> | |
| std::string | Gaudi::Functional::concat_alternatives (const Strings &... s) |
| void | Gaudi::Functional::updateHandleLocation (IProperty &parent, const std::string &prop, const std::string &newLoc) |
| void | Gaudi::Functional::updateHandleLocations (IProperty &parent, const std::string &prop, const std::vector< std::string > &newLocs) |