![]() |
The Gaudi Framework
v36r13 (995e4364)
|
Simple algorithm illustrating the usage of different "counters". More...


Public Member Functions | |
| void | operator() () const override |
Public Attributes | |
| app | |
| counterAlg | |
| TopAlg | |
| EvtMax | |
| EvtSel | |
| HistogramPersistency | |
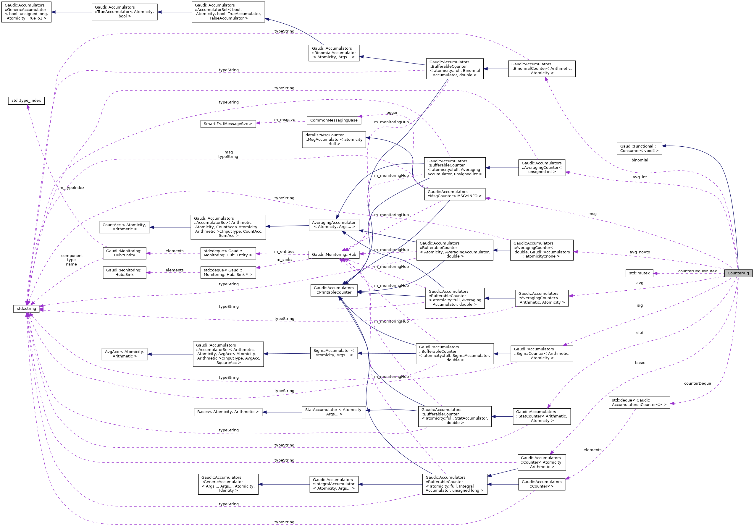
| Gaudi::Accumulators::Counter | basic { this, "Basic" } |
| Gaudi::Accumulators::AveragingCounter | avg { this, "Average" } |
| Gaudi::Accumulators::SigmaCounter | sig { this, "Sigma" } |
| Gaudi::Accumulators::StatCounter | stat { this, "Stat" } |
| Gaudi::Accumulators::BinomialCounter | binomial { this, "Binomial" } |
| Gaudi::Accumulators::MsgCounter< MSG::INFO > | msg { this, "Super nice message, max 5 times", 5 } |
| Gaudi::Accumulators::AveragingCounter< unsigned int > | avg_int { this, "AverageInteger" } |
| Gaudi::Accumulators::AveragingCounter< double, Gaudi::Accumulators::atomicity::none > | avg_noAto |
| int | counterCount { 0 } |
| std::deque< Gaudi::Accumulators::Counter<> > | counterDeque |
| std::mutex | counterDequeMutex |
Simple algorithm illustrating the usage of different "counters".
Definition at line 21 of file CounterAlg.cpp.
|
inlineoverride |
Definition at line 25 of file CounterAlg.cpp.
| CounterAlg.app |
Definition at line 16 of file CounterAlg.py.
|
mutable |
Definition at line 52 of file CounterAlg.cpp.
|
mutable |
Definition at line 59 of file CounterAlg.cpp.
|
mutable |
Definition at line 60 of file CounterAlg.cpp.
|
mutable |
Definition at line 51 of file CounterAlg.cpp.
|
mutable |
Definition at line 55 of file CounterAlg.cpp.
| CounterAlg.counterAlg |
Definition at line 17 of file CounterAlg.py.
|
mutable |
Definition at line 64 of file CounterAlg.cpp.
|
mutable |
Definition at line 65 of file CounterAlg.cpp.
|
mutable |
Definition at line 66 of file CounterAlg.cpp.
| CounterAlg.EvtMax |
Definition at line 19 of file CounterAlg.py.
| CounterAlg.EvtSel |
Definition at line 20 of file CounterAlg.py.
| CounterAlg.HistogramPersistency |
Definition at line 21 of file CounterAlg.py.
|
mutable |
Definition at line 56 of file CounterAlg.cpp.
|
mutable |
Definition at line 53 of file CounterAlg.cpp.
|
mutable |
Definition at line 54 of file CounterAlg.cpp.
| CounterAlg.TopAlg |
Definition at line 18 of file CounterAlg.py.