![]() |
The Gaudi Framework
v36r14 (ba821e82)
|
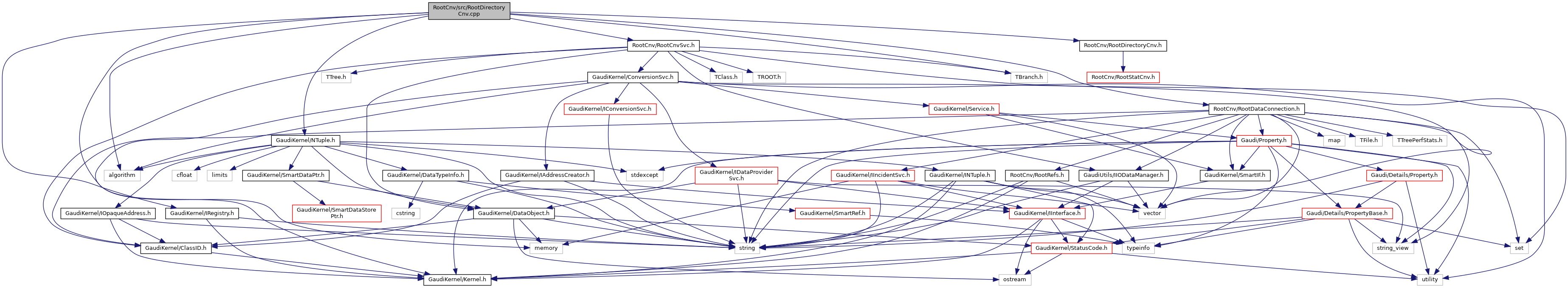
#include <algorithm>#include <memory>#include "GaudiKernel/IRegistry.h"#include "GaudiKernel/NTuple.h"#include "RootCnv/RootCnvSvc.h"#include "RootCnv/RootDataConnection.h"#include "RootCnv/RootDirectoryCnv.h"#include "TBranch.h"