![]() |
The Gaudi Framework
v36r14 (ba821e82)
|
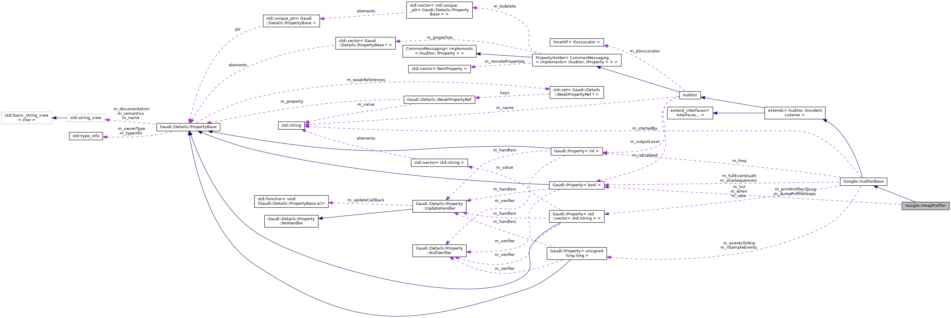
#include <GoogleAuditor.cpp>


Protected Member Functions | |
| void | google_before (const std::string &s) override |
| Start the google tool. More... | |
| void | google_after (const std::string &s) override |
| stop the google tool More... | |
| bool | alreadyRunning () override |
| check if we are already running the tool More... | |
Protected Member Functions inherited from CommonMessaging< implements< IAuditor, IProperty > > | |
| MSG::Level | setUpMessaging () const |
| Set up local caches. More... | |
| MSG::Level | resetMessaging () |
| Reinitialize internal states. More... | |
| void | updateMsgStreamOutputLevel (int level) |
| Update the output level of the cached MsgStream. More... | |
Private Attributes | |
| Gaudi::Property< bool > | m_dumpProfileHeaps { this, "DumpHeapProfiles", true, "" } |
| Gaudi::Property< bool > | m_printProfilesToLog { this, "PrintProfilesToLog", false, "" } |
Additional Inherited Members | |
Public Types inherited from extends< Auditor, IIncidentListener > | |
| using | base_class = extends |
| Typedef to this class. More... | |
| using | extend_interfaces_base = extend_interfaces< Interfaces... > |
| Typedef to the base of this class. More... | |
Public Types inherited from Auditor | |
| using | Factory = Gaudi::PluginService::Factory< IAuditor *(const std::string &, ISvcLocator *)> |
Public Types inherited from PropertyHolder< CommonMessaging< implements< IAuditor, IProperty > > > | |
| using | PropertyHolderImpl = PropertyHolder< CommonMessaging< implements< IAuditor, IProperty > > > |
| Typedef used to refer to this class from derived classes, as in. More... | |
Public Types inherited from CommonMessaging< implements< IAuditor, IProperty > > | |
| using | base_class = CommonMessaging |
Public Types inherited from extend_interfaces< Interfaces... > | |
| using | ext_iids = typename Gaudi::interface_list_cat< typename Interfaces::ext_iids... >::type |
| take union of the ext_iids of all Interfaces... More... | |
Public Member Functions inherited from Google::AuditorBase | |
| StatusCode | initialize () override |
| Initialize the auditor base. More... | |
| StatusCode | finalize () override |
| Finalize the auditor base. More... | |
| void | handle (const Incident &incident) override |
| Implement the handle method for the Incident service. More... | |
| void | before (StandardEventType type, INamedInterface *i) override |
| void | before (CustomEventTypeRef type, INamedInterface *i) override |
| void | before (StandardEventType type, const std::string &s) override |
| void | before (CustomEventTypeRef type, const std::string &s) override |
| void | after (StandardEventType type, INamedInterface *i, const StatusCode &sc) override |
| void | after (CustomEventTypeRef type, INamedInterface *i, const StatusCode &sc) override |
| void | after (StandardEventType type, const std::string &s, const StatusCode &sc) override |
| void | after (CustomEventTypeRef type, const std::string &s, const StatusCode &) override |
| void | beforeInitialize (INamedInterface *i) override |
| void | beforeReinitialize (INamedInterface *i) override |
| void | beforeExecute (INamedInterface *i) override |
| void | beforeFinalize (INamedInterface *i) override |
| void | afterInitialize (INamedInterface *i) override |
| void | afterReinitialize (INamedInterface *i) override |
| void | afterExecute (INamedInterface *i, const StatusCode &s) override |
| void | afterFinalize (INamedInterface *i) override |
Public Member Functions inherited from extends< Auditor, IIncidentListener > | |
| void * | i_cast (const InterfaceID &tid) const override |
| Implementation of IInterface::i_cast. More... | |
| StatusCode | queryInterface (const InterfaceID &ti, void **pp) override |
| Implementation of IInterface::queryInterface. More... | |
| std::vector< std::string > | getInterfaceNames () const override |
| Implementation of IInterface::getInterfaceNames. More... | |
Public Member Functions inherited from Auditor | |
| Auditor (std::string name, ISvcLocator *svcloc) | |
| Constructor. More... | |
| Auditor (const Auditor &a)=delete | |
| Auditor & | operator= (const Auditor &rhs)=delete |
| StatusCode | sysInitialize () override |
| Initialization method invoked by the framework. More... | |
| StatusCode | sysFinalize () override |
| Finalization method invoked by the framework. More... | |
| void | before (StandardEventType, INamedInterface *) override |
| The following methods are meant to be implemented by the child class... More... | |
| void | before (StandardEventType, const std::string &) override |
| void | before (CustomEventTypeRef, INamedInterface *) override |
| void | before (CustomEventTypeRef, const std::string &) override |
| void | after (StandardEventType, INamedInterface *, const StatusCode &) override |
| void | after (StandardEventType, const std::string &, const StatusCode &) override |
| void | after (CustomEventTypeRef, INamedInterface *, const StatusCode &) override |
| void | after (CustomEventTypeRef, const std::string &, const StatusCode &) override |
| void | beforeInitialize (INamedInterface *) override |
| void | afterInitialize (INamedInterface *) override |
| void | beforeReinitialize (INamedInterface *) override |
| void | afterReinitialize (INamedInterface *) override |
| void | beforeExecute (INamedInterface *) override |
| void | afterExecute (INamedInterface *, const StatusCode &) override |
| void | beforeFinalize (INamedInterface *) override |
| void | afterFinalize (INamedInterface *) override |
| const std::string & | name () const override |
| bool | isEnabled () const override |
| SmartIF< ISvcLocator > & | serviceLocator () const override |
| The standard service locator. More... | |
| template<class T > | |
| StatusCode | service (std::string_view name, T *&svc, bool createIf=false) const |
| Access a service by name, creating it if it doesn't already exist. More... | |
| template<class T = IService> | |
| SmartIF< T > | service (std::string_view name, bool createIf=false) const |
Public Member Functions inherited from PropertyHolder< CommonMessaging< implements< IAuditor, IProperty > > > | |
| PropertyHolder ()=default | |
| Gaudi::Details::PropertyBase & | declareProperty (Gaudi::Details::PropertyBase &prop) |
| Declare a property. More... | |
| Gaudi::Details::PropertyBase * | declareProperty (const std::string &name, TYPE &value, const std::string &doc="none") |
| Helper to wrap a regular data member and use it as a regular property. More... | |
| Gaudi::Details::PropertyBase * | declareProperty (const std::string &name, Gaudi::Property< TYPE, VERIFIER, HANDLERS > &prop, const std::string &doc="none") |
| Declare a PropertyBase instance setting name and documentation. More... | |
| Gaudi::Details::PropertyBase * | declareRemoteProperty (const std::string &name, IProperty *rsvc, const std::string &rname="") |
| Declare a remote property. More... | |
| StatusCode | setProperty (const std::string &name, const Gaudi::Details::PropertyBase &p) override |
| set the property from another property with a different name More... | |
| StatusCode | setProperty (const std::string &s) override |
| set the property from the formatted string More... | |
| StatusCode | setProperty (const Gaudi::Details::PropertyBase &p) |
| Set the property from a property. More... | |
| virtual StatusCode | setProperty (const std::string &name, const Gaudi::Details::PropertyBase &p)=0 |
| Set the property from a property with a different name. More... | |
| virtual StatusCode | setProperty (const std::string &s)=0 |
| Set the property by string. More... | |
| StatusCode | setProperty (const std::string &name, const char *v) |
| Special case for string literals. More... | |
| StatusCode | setProperty (const std::string &name, const std::string &v) |
| Special case for std::string. More... | |
| StatusCode | setProperty (const std::string &name, const TYPE &value) |
| set the property form the value More... | |
| StatusCode | setPropertyRepr (const std::string &n, const std::string &r) override |
| set the property from name and value string representation More... | |
| StatusCode | getProperty (Gaudi::Details::PropertyBase *p) const override |
| get the property More... | |
| const Gaudi::Details::PropertyBase & | getProperty (std::string_view name) const override |
| get the property by name More... | |
| StatusCode | getProperty (std::string_view n, std::string &v) const override |
| convert the property to the string More... | |
| const std::vector< Gaudi::Details::PropertyBase * > & | getProperties () const override |
| get all properties More... | |
| bool | hasProperty (std::string_view name) const override |
| Return true if we have a property with the given name. More... | |
| Gaudi::Details::PropertyBase * | property (std::string_view name) const |
| \fixme property and bindPropertiesTo should be protected More... | |
| void | bindPropertiesTo (Gaudi::Interfaces::IOptionsSvc &optsSvc) |
| PropertyHolder (const PropertyHolder &)=delete | |
| PropertyHolder & | operator= (const PropertyHolder &)=delete |
Public Member Functions inherited from CommonMessaging< implements< IAuditor, IProperty > > | |
| MSG::Level | msgLevel () const |
| get the cached level (originally extracted from the embedded MsgStream) More... | |
| bool | msgLevel (MSG::Level lvl) const |
| get the output level from the embedded MsgStream More... | |
Auditor based on the Google Heap Profiler
See
http://google-perftools.googlecode.com/svn/trunk/doc/heapprofile.html
For more details.
Definition at line 263 of file GoogleAuditor.cpp.
|
inlineoverrideprotectedvirtual |
check if we are already running the tool
Implements Google::AuditorBase.
Definition at line 282 of file GoogleAuditor.cpp.
|
inlineoverrideprotectedvirtual |
stop the google tool
Implements Google::AuditorBase.
Definition at line 272 of file GoogleAuditor.cpp.
|
inlineoverrideprotectedvirtual |
Start the google tool.
Implements Google::AuditorBase.
Definition at line 270 of file GoogleAuditor.cpp.
|
private |
Definition at line 285 of file GoogleAuditor.cpp.
|
private |
Definition at line 286 of file GoogleAuditor.cpp.