![]() |
The Gaudi Framework
v36r14 (ba821e82)
|
#include <GaudiKernel/DataObject.h>


Public Member Functions | |
| DataObject () | |
| Standard Constructor. More... | |
| DataObject (const DataObject &rhs) | |
| Copy Constructor. More... | |
| DataObject & | operator= (const DataObject &rhs) |
| Assignment Operator. More... | |
| DataObject (DataObject &&rhs) | |
| Move Constructor. More... | |
| DataObject & | operator= (DataObject &&rhs) |
| Move Assignment Operator. More... | |
| virtual | ~DataObject () |
| Standard Destructor. More... | |
| virtual unsigned long | addRef () |
| Add reference to object. More... | |
| virtual unsigned long | release () |
| release reference to object More... | |
| virtual const CLID & | clID () const |
| Retrieve reference to class definition structure. More... | |
| const std::string & | name () const |
| Retreive DataObject name. It is the name when registered in the store. More... | |
| virtual StatusCode | update () |
| Provide empty placeholder for internal object reconfiguration callback. More... | |
Static Public Member Functions | |
| static const CLID & | classID () |
| Retrieve reference to class definition structure (static access) More... | |
Private Attributes | |
| unsigned long | m_refCount = 0 |
| Reference count. More... | |
| unsigned char | m_version = 0 |
| Version number. More... | |
| IRegistry * | m_pRegistry = nullptr |
| Pointer to the Registry Object. More... | |
| std::unique_ptr< LinkManager > | m_pLinkMgr |
| Store of symbolic links. More... | |
inline code of class DataObject | |
| void | setRegistry (IRegistry *pRegistry) |
| Set pointer to Registry. More... | |
| IRegistry * | registry () const |
| Get pointer to Registry. More... | |
| LinkManager * | linkMgr () |
| Retrieve Link manager. More... | |
| const LinkManager * | linkMgr () const |
| unsigned char | version () const |
| Retrieve version number of this object representation. More... | |
| void | setVersion (unsigned char vsn) |
| Set version number of this object representation. More... | |
| unsigned long | refCount () const |
| Return the refcount. More... | |
| virtual std::ostream & | fillStream (std::ostream &s) const |
| Fill the output stream (ASCII) More... | |
| std::ostream & | operator<< (std::ostream &s, const DataObject &obj) |
| Output operator (ASCII) More... | |
A DataObject is the base class of any identifiable object on any data store. The base class supplies the implementation of data streaming.
Definition at line 40 of file DataObject.h.
| DataObject::DataObject | ( | ) |
| DataObject::DataObject | ( | const DataObject & | rhs | ) |
| DataObject::DataObject | ( | DataObject && | rhs | ) |
|
virtual |
|
virtual |
|
static |
Retrieve reference to class definition structure (static access)
Retrieve Pointer to class definition structure.
Definition at line 69 of file DataObject.cpp.
|
virtual |
Retrieve reference to class definition structure.
Retrieve Pointer to class definition structure.
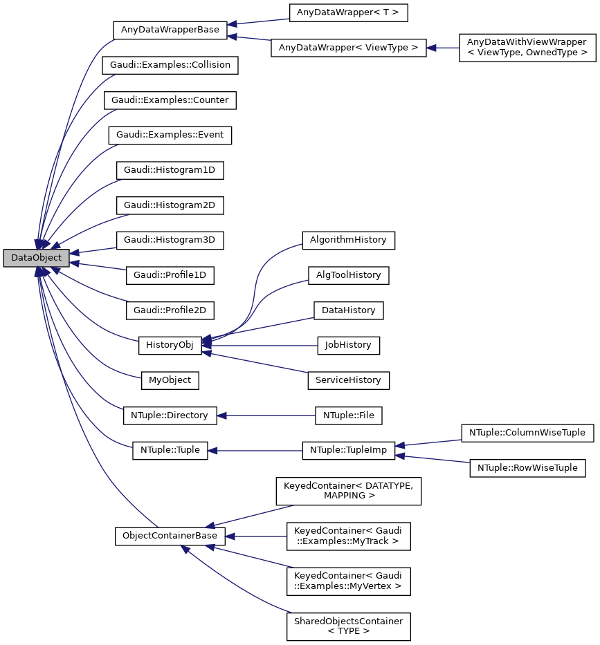
Reimplemented in NTuple::File, NTuple::Directory, KeyedContainer< DATATYPE, MAPPING >, NTuple::RowWiseTuple, NTuple::ColumnWiseTuple, SharedObjectsContainer< TYPE >, AlgorithmHistory, JobHistory, Gaudi::Histogram1D, AlgToolHistory, Gaudi::Histogram3D, Gaudi::Histogram2D, Gaudi::Profile1D, Gaudi::Profile2D, DataHistory, Gaudi::Examples::Event, Gaudi::Examples::Counter, ServiceHistory, Gaudi::Examples::Collision, and HistoryObj.
Definition at line 66 of file DataObject.cpp.
|
inlinevirtual |
Fill the output stream (ASCII)
Reimplemented in Gaudi::Examples::Event.
Definition at line 93 of file DataObject.h.
|
inline |
|
inline |
Definition at line 85 of file DataObject.h.
| const std::string & DataObject::name | ( | ) | const |
Retreive DataObject name. It is the name when registered in the store.
Retrieve DataObject name. It is the name when included in the store.
Definition at line 72 of file DataObject.cpp.
| DataObject & DataObject::operator= | ( | const DataObject & | rhs | ) |
Assignment Operator.
Definition at line 29 of file DataObject.cpp.
| DataObject & DataObject::operator= | ( | DataObject && | rhs | ) |
|
inline |
|
inline |
|
virtual |
|
inline |
|
inline |
|
virtual |
Provide empty placeholder for internal object reconfiguration callback.
Reimplemented in KeyedContainer< DATATYPE, MAPPING >, KeyedContainer< Gaudi::Examples::MyTrack >, and KeyedContainer< Gaudi::Examples::MyVertex >.
Definition at line 75 of file DataObject.cpp.
|
inline |
|
friend |
|
private |
Store of symbolic links.
Definition at line 49 of file DataObject.h.
|
private |
Pointer to the Registry Object.
Definition at line 47 of file DataObject.h.
|
private |
Reference count.
Definition at line 43 of file DataObject.h.
|
private |
Version number.
Definition at line 45 of file DataObject.h.