![]() |
The Gaudi Framework
v36r15 (d0304bbb)
|
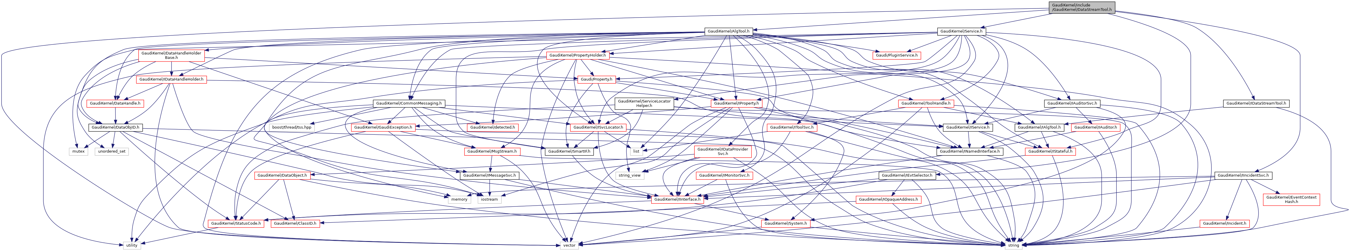
#include <vector>#include "GaudiKernel/AlgTool.h"#include "GaudiKernel/IDataStreamTool.h"#include "GaudiKernel/IEvtSelector.h"#include "GaudiKernel/IIncidentSvc.h"#include "GaudiKernel/Service.h"

Go to the source code of this file.
Classes | |
| class | DataStreamTool |