![]() |
The Gaudi Framework
v36r15 (d0304bbb)
|
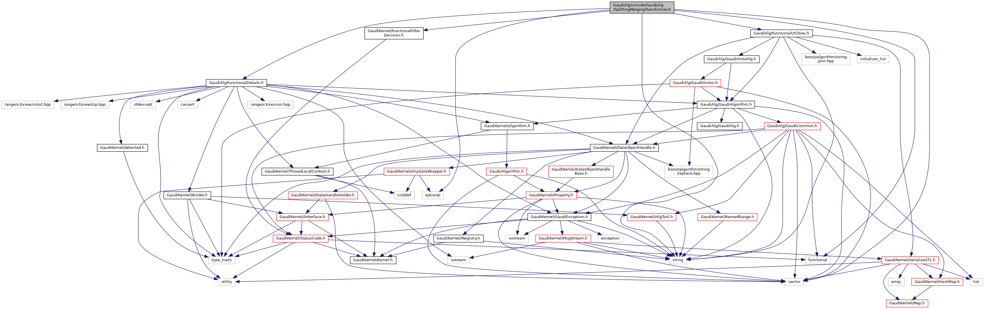
#include "GaudiAlg/FunctionalDetails.h"#include "GaudiAlg/FunctionalUtilities.h"#include "GaudiKernel/FunctionalFilterDecision.h"#include <functional>#include <optional>#include <string>#include <vector>

Go to the source code of this file.
Namespaces | |
| Gaudi | |
| Header file for std:chrono::duration-based Counters. | |
| Gaudi::Functional | |
| Gaudi::Functional::details | |
Typedefs | |
| template<typename Container > | |
| using | Gaudi::Functional::vector_of_optional_ = std::vector< std::optional< Container > > |
| template<typename Signature , typename Traits_ = Traits::useDefaults> | |
| using | Gaudi::Functional::SplittingMergingTransformer = details::SplittingMergingTransformer< Signature, Traits_, false > |