![]() |
The Gaudi Framework
v36r15 (d0304bbb)
|
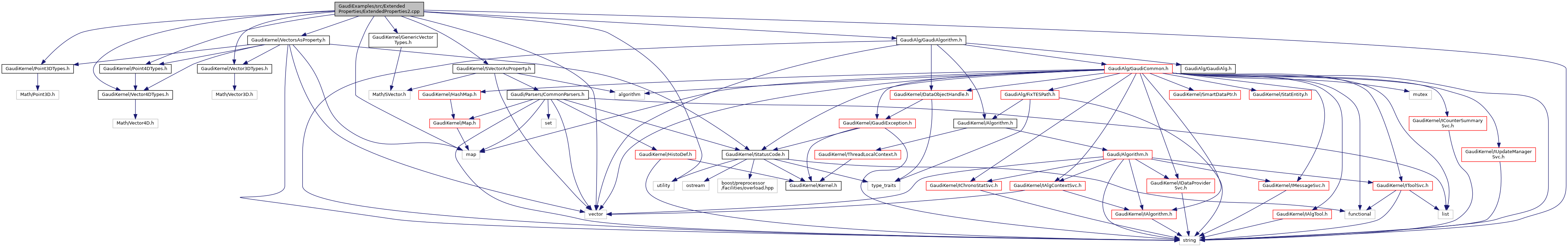
#include <map>#include <string>#include <utility>#include <vector>#include "GaudiKernel/GenericVectorTypes.h"#include "GaudiKernel/Point3DTypes.h"#include "GaudiKernel/Point4DTypes.h"#include "GaudiKernel/Vector3DTypes.h"#include "GaudiKernel/Vector4DTypes.h"#include "GaudiKernel/SVectorAsProperty.h"#include "GaudiKernel/VectorsAsProperty.h"#include "GaudiAlg/GaudiAlgorithm.h"
Go to the source code of this file.
Classes | |
| class | Gaudi::Examples::ExtendedProperties2 |
Namespaces | |
| Gaudi | |
| Header file for std:chrono::duration-based Counters. | |
| Gaudi::Examples | |
simple DEMO-file for "extended vector properties", implementation file for class Gaudi::Examples::ExtendedProperties2
Definition in file ExtendedProperties2.cpp.