![]() |
The Gaudi Framework
v36r15 (d0304bbb)
|


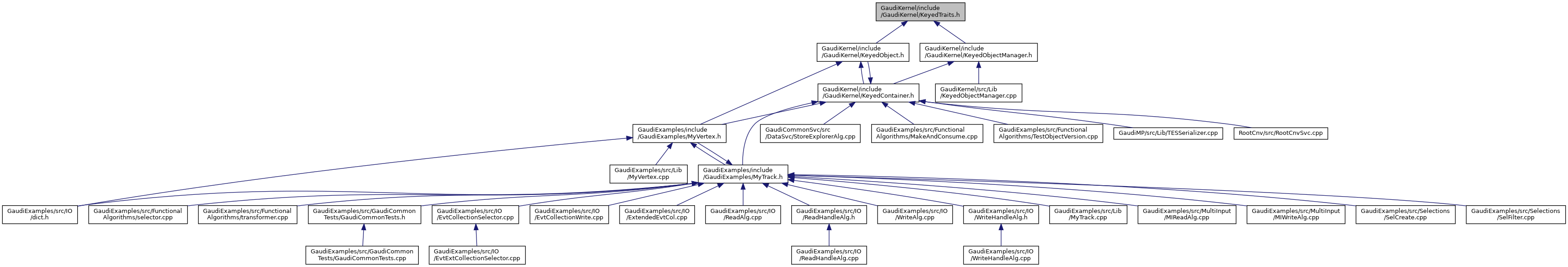
Go to the source code of this file.
Classes | |
| class | KeyedObject< KEY > |
| Definition of the templated KeyedObject class. More... | |
| class | KeyedContainer< DATATYPE, MAPPING > |
| template class KeyedContainer, KeyedContainer.h More... | |
| struct | Containers::traits< CONTAINER, DATATYPE > |
| Container traits class. More... | |
| struct | Containers::key_traits< KEY > |
| Key traits class. More... | |
| class | Containers::KeyedObjectManager< SETUP > |
| KeyedObjectManager Class to manage keyed objects. More... | |
| struct | Containers::key_traits< KEY > |
| Key traits class. More... | |
| struct | Containers::traits< CONTAINER, DATATYPE > |
| Container traits class. More... | |
Namespaces | |
| Containers | |
| Containers namespace. | |
Macros | |
| #define | CHECK_KEYED_CONTAINER |
Enumerations | |
| enum | { Containers::OBJ_NOT_FOUND, Containers::OBJ_DELETED, Containers::OBJ_ERASED, Containers::OBJ_INSERTED, Containers::OBJ_CANNOT_INSERT } |
Functions | |
| GAUDI_API void | Containers::cannotInsertToContainer () |
| Function to be called to indicate that an object cannot be inserted to the container. More... | |
| GAUDI_API void | Containers::containerIsInconsistent () |
| Function to be called to indicate that the container is found to be inconsistent. More... | |
| GAUDI_API void | Containers::invalidContainerOperation () |
| Function to be called to indicate that an operation should be performed on the container or it's contained data, which is not allowed. More... | |
| GAUDI_API void | Containers::cannotAssignObjectKey () |
| Function to be called when an object key cannot be assigned. More... | |
| #define CHECK_KEYED_CONTAINER |
Definition at line 15 of file KeyedTraits.h.