![]() |
The Gaudi Framework
v36r15 (d0304bbb)
|
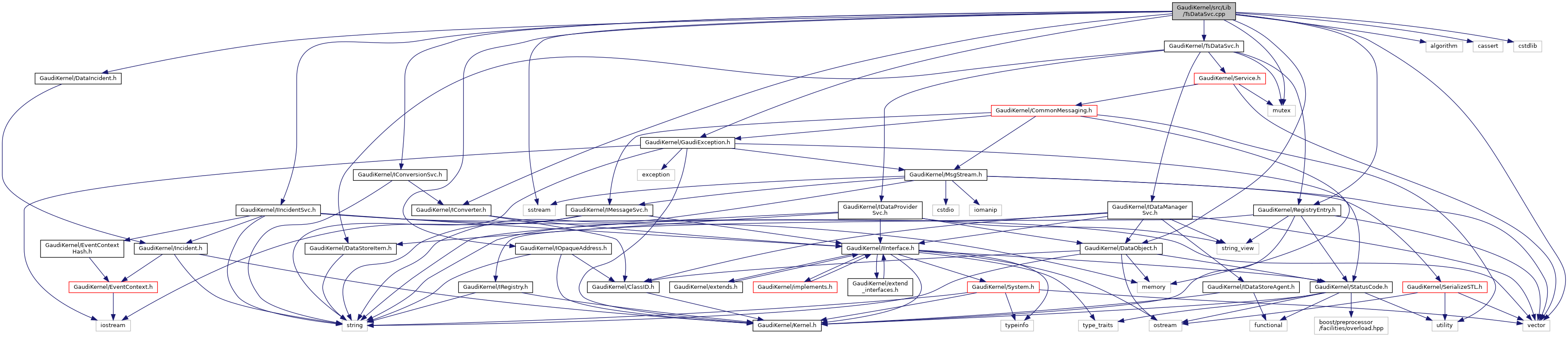
#include "GaudiKernel/IConversionSvc.h"#include "GaudiKernel/IConverter.h"#include "GaudiKernel/IOpaqueAddress.h"#include "GaudiKernel/DataObject.h"#include "GaudiKernel/GaudiException.h"#include "GaudiKernel/DataIncident.h"#include "GaudiKernel/IIncidentSvc.h"#include "GaudiKernel/RegistryEntry.h"#include "GaudiKernel/TsDataSvc.h"#include <algorithm>#include <cassert>#include <cstdlib>#include <mutex>#include <sstream>#include <vector>
Go to the source code of this file.
Macros | |
| #define | TSDATASVC_DATASVC_CPP |
| #define | STD_LOCK_GUARD_MACRO std::scoped_lock lock{ m_accessMutex }; |
| #define | CAST_REGENTRY(x, y) dynamic_cast<x>( y ) |
| #define | ON_DEBUG if ( msgLevel( MSG::DEBUG ) ) |
| #define | ON_VERBOSE if ( msgLevel( MSG::VERBOSE ) ) |
| #define | DEBMSG ON_DEBUG debug() |
| #define | VERMSG ON_VERBOSE verbose() |
Typedefs | |
| typedef DataSvcHelpers::RegistryEntry | RegEntry |
| #define CAST_REGENTRY | ( | x, | |
| y | |||
| ) | dynamic_cast<x>( y ) |
Definition at line 76 of file TsDataSvc.cpp.
| #define DEBMSG ON_DEBUG debug() |
Definition at line 83 of file TsDataSvc.cpp.
| #define ON_DEBUG if ( msgLevel( MSG::DEBUG ) ) |
Definition at line 80 of file TsDataSvc.cpp.
| #define ON_VERBOSE if ( msgLevel( MSG::VERBOSE ) ) |
Definition at line 81 of file TsDataSvc.cpp.
| #define STD_LOCK_GUARD_MACRO std::scoped_lock lock{ m_accessMutex }; |
Definition at line 55 of file TsDataSvc.cpp.
| #define TSDATASVC_DATASVC_CPP |
Definition at line 31 of file TsDataSvc.cpp.
| #define VERMSG ON_VERBOSE verbose() |
Definition at line 84 of file TsDataSvc.cpp.
Definition at line 77 of file TsDataSvc.cpp.