![]() |
The Gaudi Framework
v36r15 (d0304bbb)
|
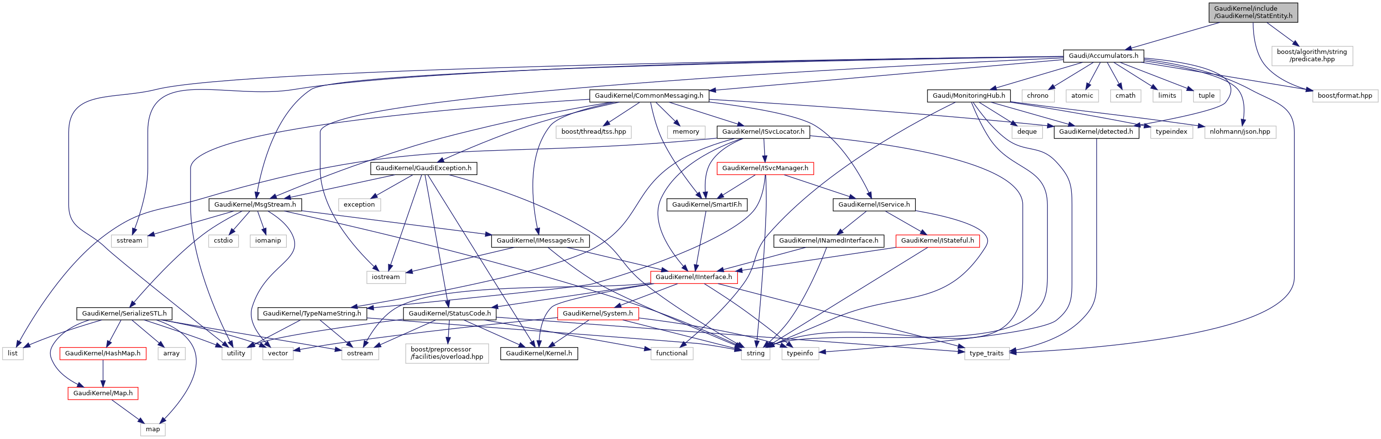
#include <Gaudi/Accumulators.h>#include <boost/algorithm/string/predicate.hpp>#include <boost/format.hpp>

Go to the source code of this file.
Classes | |
| class | StatEntity |
| backward compatible StatEntity class. More... | |