![]() |
The Gaudi Framework
v36r15 (d0304bbb)
|

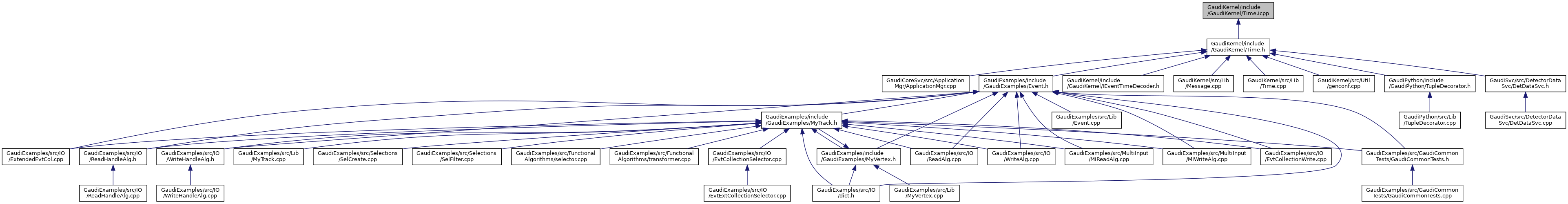
Go to the source code of this file.
Classes | |
| class | backwards_compatibility_hack_time_timespan |
Namespaces | |
| Gaudi | |
| Header file for std:chrono::duration-based Counters. | |
Macros | |
| #define | GAUDIKERNEL_TIME_ICPP 1 |
Functions | |
| std::ostream & | Gaudi::operator<< (std::ostream &out, const Gaudi::Time &time) |
| Output operator. More... | |
| std::ostream & | Gaudi::operator<< (std::ostream &out, const Gaudi::TimeSpan &time) |
| Output operator. More... | |
| Gaudi::Time | operator+ (const Gaudi::Time &t, const Gaudi::TimeSpan &ts) |
| Gaudi::Time | operator+ (const Gaudi::TimeSpan &ts, const Gaudi::Time &t) |
| Gaudi::TimeSpan | operator- (const Gaudi::Time &t1, const Gaudi::Time &t2) |
| Gaudi::Time | operator- (const Gaudi::Time &t, const Gaudi::TimeSpan &ts) |
| bool | operator! (const Gaudi::Time &t) |
| Gaudi::TimeSpan | operator+ (const Gaudi::TimeSpan &ts) |
| Gaudi::TimeSpan | operator- (const Gaudi::TimeSpan &ts) |
| bool | operator! (const Gaudi::TimeSpan &ts) |
| StreamBuffer & | operator<< (StreamBuffer &s, const Gaudi::Time &t) |
| StreamBuffer & | operator>> (StreamBuffer &s, Gaudi::Time &t) |
| bool | operator< (backwards_compatibility_hack_time_timespan, backwards_compatibility_hack_time_timespan) |
|
inline |
|
inline |
|
inline |
|
inline |
|
inline |
|
inline |
|
inline |
|
inline |
|
inline |
|
inline |
|
inline |