The Gaudi Framework  v36r16 (ea80daf8)
IIODataManager.h File Reference
#include "GaudiKernel/IInterface.h"
#include <string>
#include <vector>
Include dependency graph for IIODataManager.h:
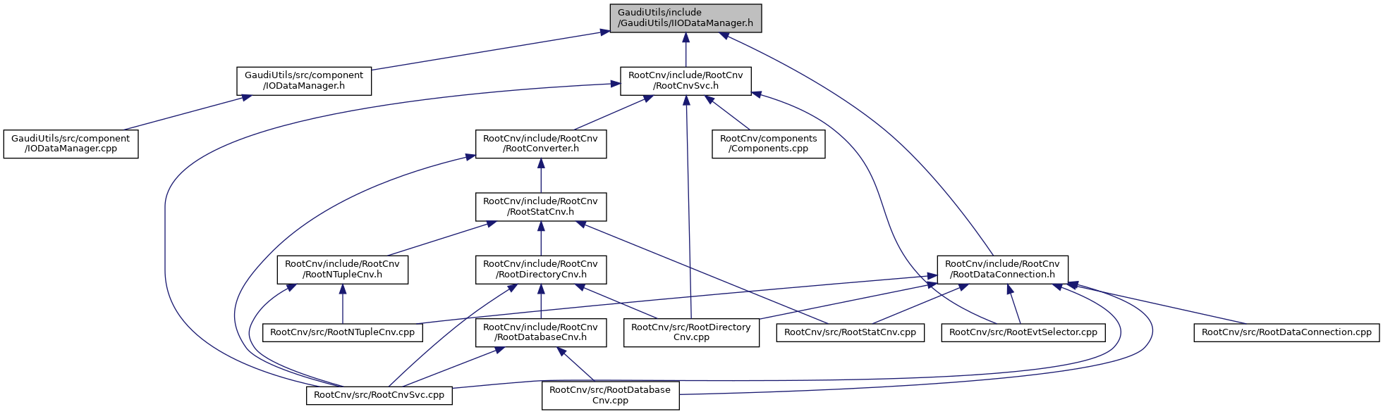
This graph shows which files directly or indirectly include this file:

Go to the source code of this file.

Classes

class  Gaudi::IDataConnection
 
class  Gaudi::IIODataManager
 

Namespaces

 Gaudi
 Header file for std:chrono::duration-based Counters.