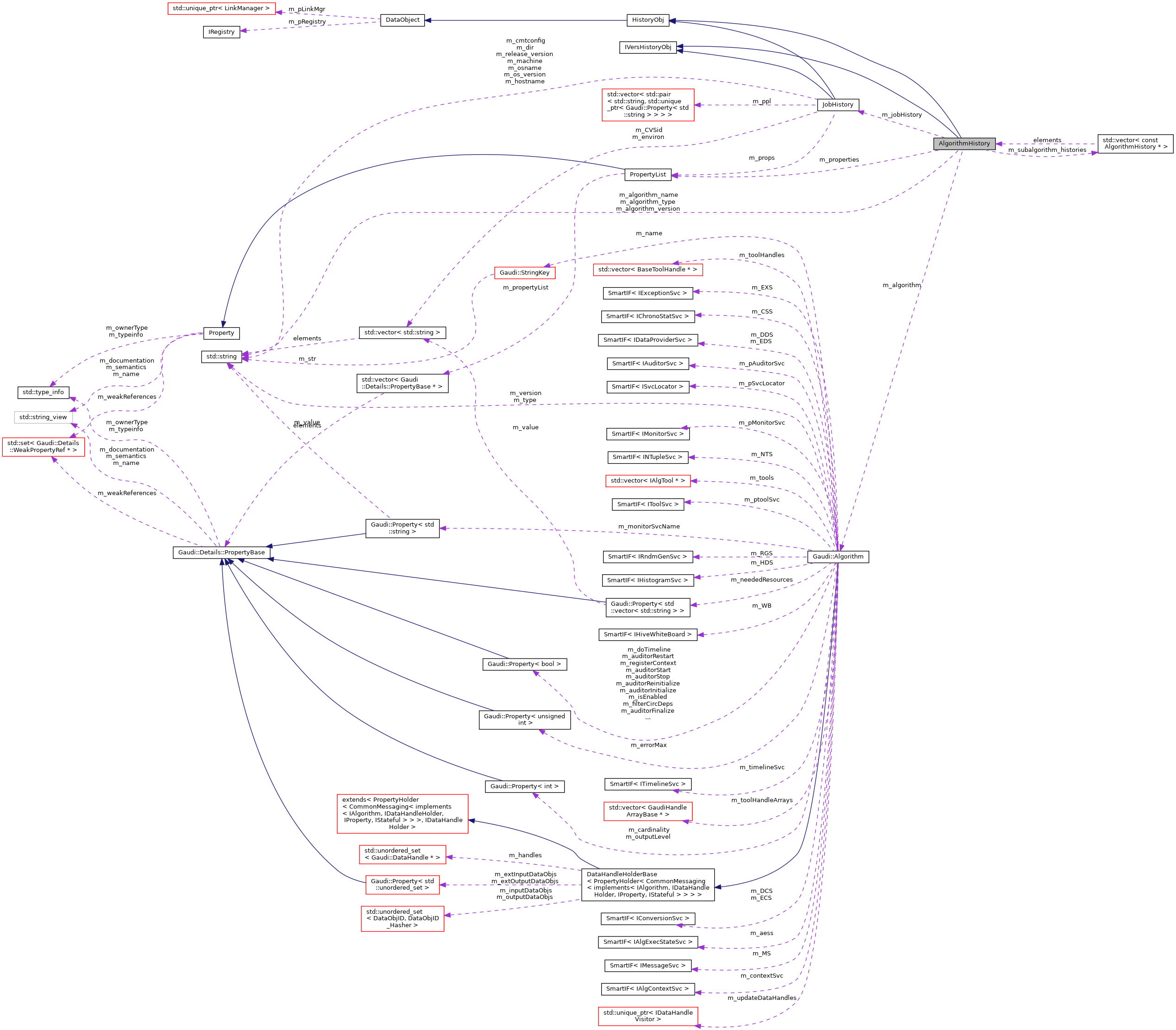
![]() |
The Gaudi Framework
v36r2 (27905625)
|
#include </builds/gaudi/Gaudi/GaudiKernel/include/GaudiKernel/AlgorithmHistory.h>


Public Types | |
| typedef std::vector< const AlgorithmHistory * > | HistoryList |
Public Types inherited from IVersHistoryObj | |
| typedef std::vector< Gaudi::Details::PropertyBase * > | PropertyList |
Public Member Functions | |
| AlgorithmHistory (const Gaudi::Algorithm &alg, const JobHistory *job) | |
| AlgorithmHistory (std::string algVersion, std::string algName, std::string algType, const PropertyList &props, const HistoryList &subHists) | |
| virtual | ~AlgorithmHistory () |
| const CLID & | clID () const override |
| Retrieve reference to class definition structure. More... | |
| const std::string & | algorithm_type () const |
| const std::string & | algorithm_version () const |
| const std::string & | algorithm_name () const |
| const Gaudi::Algorithm * | algorithm () const |
| const PropertyList & | properties () const override |
| const HistoryList & | subalgorithm_histories () const |
| const JobHistory * | jobHistory () const |
| std::ostream & | dump (std::ostream &, bool isXML, int indent) const override |
| const std::string & | name () const override |
| const std::string & | type () const override |
| const std::string & | version () const override |
Public Member Functions inherited from HistoryObj | |
| virtual | ~HistoryObj ()=default |
| const CLID & | clID () const override |
| Retrieve reference to class definition structure. More... | |
Public Member Functions inherited from DataObject | |
| DataObject () | |
| Standard Constructor. More... | |
| DataObject (const DataObject &rhs) | |
| Copy Constructor. More... | |
| DataObject & | operator= (const DataObject &rhs) |
| Assignment Operator. More... | |
| DataObject (DataObject &&rhs) | |
| Move Constructor. More... | |
| DataObject & | operator= (DataObject &&rhs) |
| Move Assignment Operator. More... | |
| virtual | ~DataObject () |
| Standard Destructor. More... | |
| virtual unsigned long | addRef () |
| Add reference to object. More... | |
| virtual unsigned long | release () |
| release reference to object More... | |
| const std::string & | name () const |
| Retreive DataObject name. It is the name when registered in the store. More... | |
| virtual StatusCode | update () |
| Provide empty placeholder for internal object reconfiguration callback. More... | |
| void | setRegistry (IRegistry *pRegistry) |
| Set pointer to Registry. More... | |
| IRegistry * | registry () const |
| Get pointer to Registry. More... | |
| LinkManager * | linkMgr () const |
| Retrieve Link manager. More... | |
| unsigned char | version () const |
| Retrieve version number of this object representation. More... | |
| void | setVersion (unsigned char vsn) |
| Set version number of this object representation. More... | |
| unsigned long | refCount () const |
| Return the refcount. More... | |
| virtual std::ostream & | fillStream (std::ostream &s) const |
| Fill the output stream (ASCII) More... | |
Public Member Functions inherited from IVersHistoryObj | |
| virtual | ~IVersHistoryObj ()=default |
Static Public Member Functions | |
| static const CLID & | classID () |
Static Public Member Functions inherited from HistoryObj | |
| static const CLID & | classID () |
| static std::string | convert_string (const std::string &) |
Static Public Member Functions inherited from DataObject | |
| static const CLID & | classID () |
| Retrieve reference to class definition structure (static access) More... | |
Private Attributes | |
| std::string | m_algorithm_type |
| std::string | m_algorithm_version |
| std::string | m_algorithm_name |
| const Gaudi::Algorithm * | m_algorithm |
| PropertyList | m_properties |
| HistoryList | m_subalgorithm_histories |
| const JobHistory * | m_jobHistory |
Friends | |
| std::ostream & | operator<< (std::ostream &lhs, const AlgorithmHistory &rhs) |
Additional Inherited Members | |
Protected Member Functions inherited from HistoryObj | |
| virtual void | indent (std::ostream &, int) const |
AlgorithmHistory class definition
Definition at line 38 of file AlgorithmHistory.h.
| typedef std::vector<const AlgorithmHistory*> AlgorithmHistory::HistoryList |
Definition at line 42 of file AlgorithmHistory.h.
|
explicit |
Definition at line 39 of file AlgorithmHistory.cpp.
|
explicit |
Definition at line 49 of file AlgorithmHistory.cpp.
|
virtual |
Definition at line 64 of file AlgorithmHistory.cpp.
|
inline |
Definition at line 90 of file AlgorithmHistory.h.
|
inline |
Definition at line 87 of file AlgorithmHistory.h.
|
inline |
Definition at line 81 of file AlgorithmHistory.h.
|
inline |
Definition at line 84 of file AlgorithmHistory.h.
|
static |
Definition at line 70 of file AlgorithmHistory.cpp.
|
inlineoverridevirtual |
Retrieve reference to class definition structure.
Retrieve Pointer to class definition structure.
Reimplemented from DataObject.
Definition at line 77 of file AlgorithmHistory.h.
|
overridevirtual |
Implements HistoryObj.
Definition at line 78 of file AlgorithmHistory.cpp.
|
inline |
Definition at line 99 of file AlgorithmHistory.h.
|
inlineoverridevirtual |
|
inlineoverridevirtual |
|
inline |
Definition at line 96 of file AlgorithmHistory.h.
|
inlineoverridevirtual |
|
inlineoverridevirtual |
|
friend |
Definition at line 108 of file AlgorithmHistory.h.
|
private |
Definition at line 55 of file AlgorithmHistory.h.
|
private |
Definition at line 52 of file AlgorithmHistory.h.
|
private |
Definition at line 46 of file AlgorithmHistory.h.
|
private |
Definition at line 49 of file AlgorithmHistory.h.
|
private |
Definition at line 64 of file AlgorithmHistory.h.
|
private |
Definition at line 58 of file AlgorithmHistory.h.
|
private |
Definition at line 61 of file AlgorithmHistory.h.