![]() |
The Gaudi Framework
v36r2 (27905625)
|
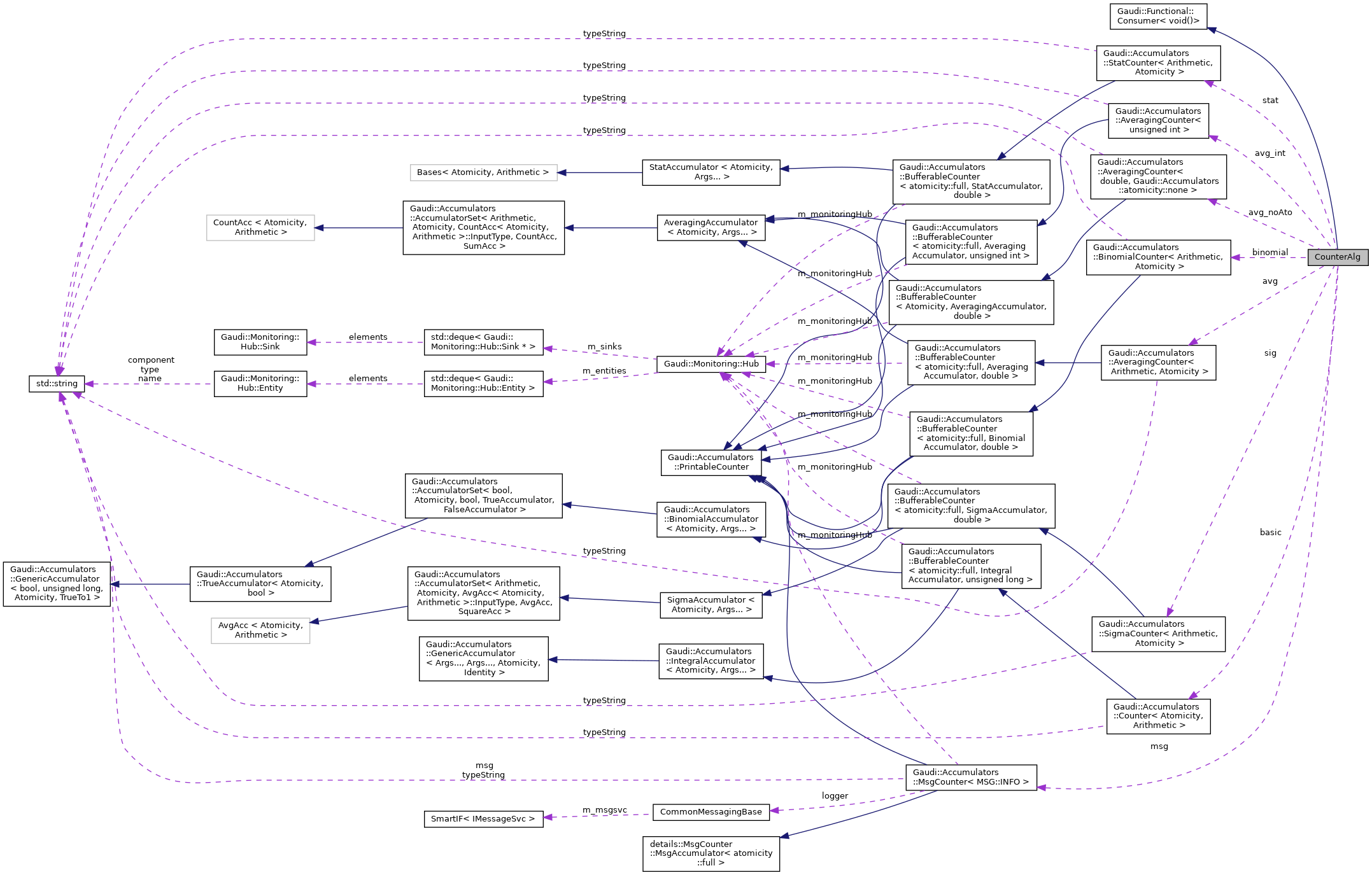
Simple algorithm illustrating the usage of different "counters". More...


Public Member Functions | |
| void | operator() () const override |
Public Attributes | |
| app = ApplicationMgr() | |
| counterAlg = CounterAlg() | |
| TopAlg | |
| EvtMax | |
| EvtSel | |
| HistogramPersistency | |
| Gaudi::Accumulators::Counter | basic {this, "Basic"} |
| Gaudi::Accumulators::AveragingCounter | avg {this, "Average"} |
| Gaudi::Accumulators::SigmaCounter | sig {this, "Sigma"} |
| Gaudi::Accumulators::StatCounter | stat {this, "Stat"} |
| Gaudi::Accumulators::BinomialCounter | binomial {this, "Binomial"} |
| Gaudi::Accumulators::MsgCounter< MSG::INFO > | msg {this, "Super nice message, max 5 times", 5} |
| Gaudi::Accumulators::AveragingCounter< unsigned int > | avg_int {this, "AverageInteger"} |
| Gaudi::Accumulators::AveragingCounter< double, Gaudi::Accumulators::atomicity::none > | avg_noAto |
Simple algorithm illustrating the usage of different "counters".
Definition at line 17 of file CounterAlg.cpp.
|
inlineoverride |
| CounterAlg.app = ApplicationMgr() |
Definition at line 16 of file CounterAlg.py.
|
mutable |
Definition at line 35 of file CounterAlg.cpp.
|
mutable |
Definition at line 42 of file CounterAlg.cpp.
|
mutable |
Definition at line 43 of file CounterAlg.cpp.
|
mutable |
Definition at line 34 of file CounterAlg.cpp.
|
mutable |
Definition at line 38 of file CounterAlg.cpp.
| CounterAlg.counterAlg = CounterAlg() |
Definition at line 17 of file CounterAlg.py.
| CounterAlg.EvtMax |
Definition at line 19 of file CounterAlg.py.
| CounterAlg.EvtSel |
Definition at line 20 of file CounterAlg.py.
| CounterAlg.HistogramPersistency |
Definition at line 21 of file CounterAlg.py.
|
mutable |
Definition at line 39 of file CounterAlg.cpp.
|
mutable |
Definition at line 36 of file CounterAlg.cpp.
|
mutable |
Definition at line 37 of file CounterAlg.cpp.
| CounterAlg.TopAlg |
Definition at line 18 of file CounterAlg.py.