![]() |
The Gaudi Framework
v36r3 (83a1ddab)
|
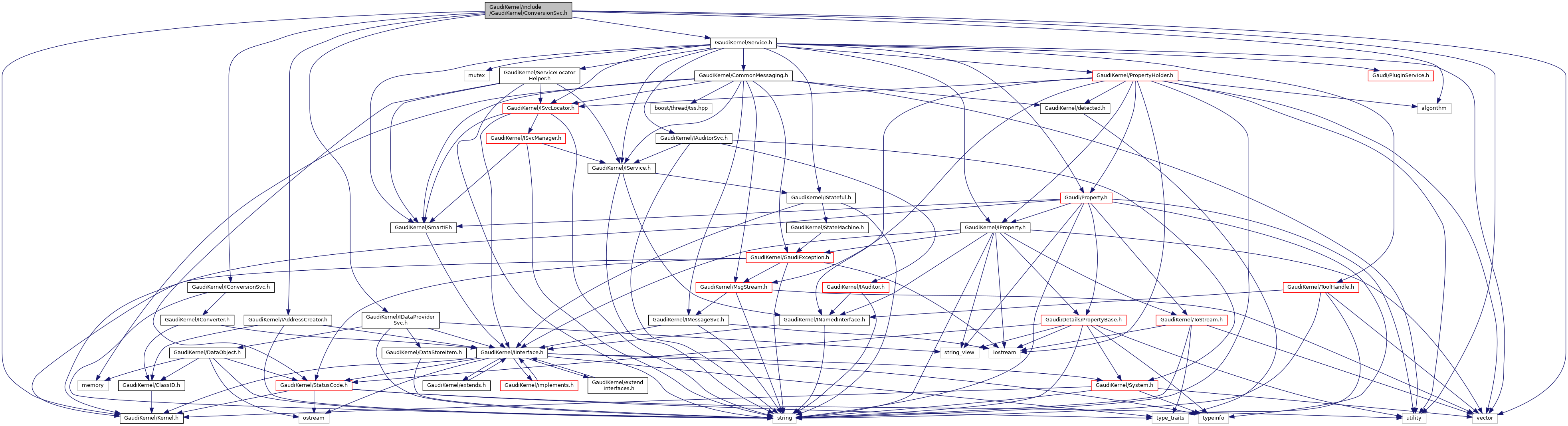
#include "GaudiKernel/IAddressCreator.h"#include "GaudiKernel/IConversionSvc.h"#include "GaudiKernel/IDataProviderSvc.h"#include "GaudiKernel/Kernel.h"#include "GaudiKernel/Service.h"#include <algorithm>#include <utility>#include <vector>

Go to the source code of this file.
Classes | |
| class | ConversionSvc |
| class | ConversionSvc::WorkerEntry |