![]() |
The Gaudi Framework
v36r3 (83a1ddab)
|
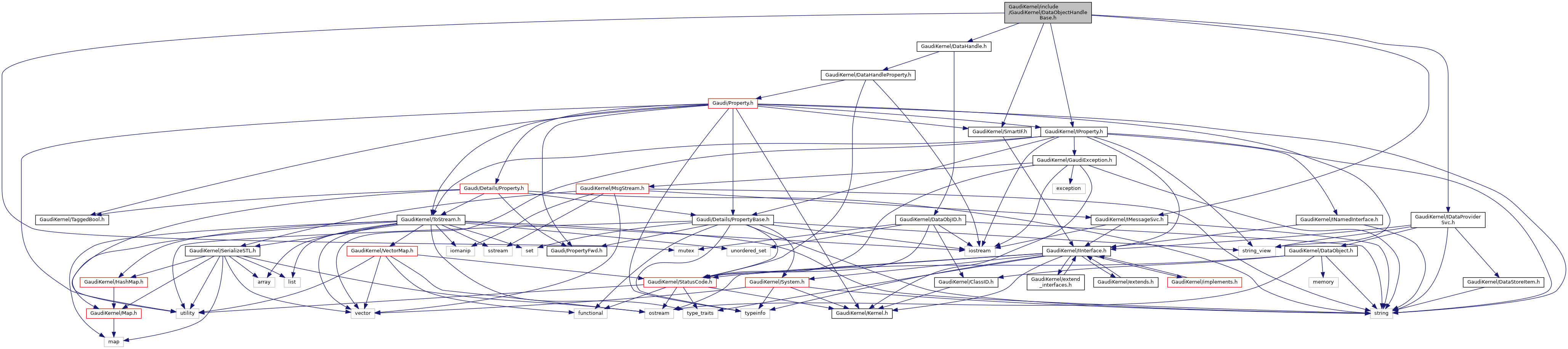
#include <mutex>#include "GaudiKernel/DataHandle.h"#include "GaudiKernel/IDataProviderSvc.h"#include "GaudiKernel/IMessageSvc.h"#include "GaudiKernel/IProperty.h"#include "GaudiKernel/SmartIF.h"

Go to the source code of this file.
Classes | |
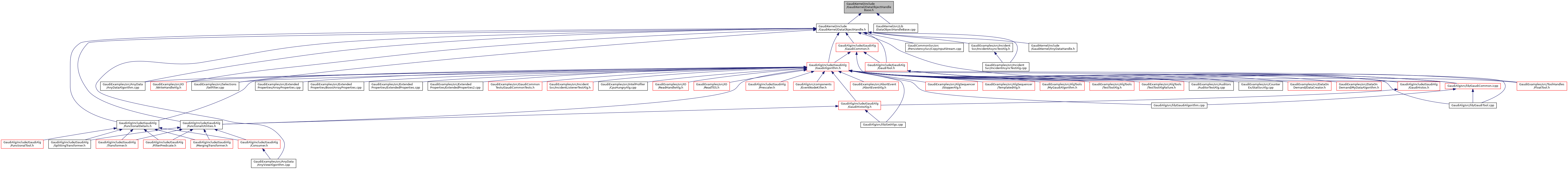
| class | DataObjectHandleBase |
| DataObjectHandleBase GaudiKernel/DataObjectHandleBase.h. More... | |