![]() |
The Gaudi Framework
v36r3 (83a1ddab)
|
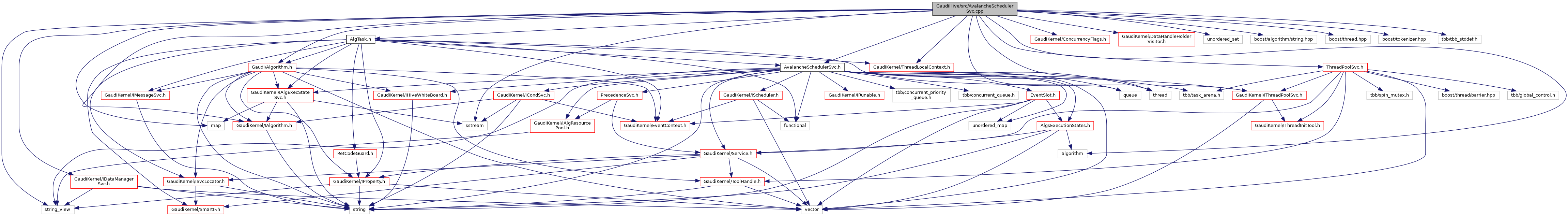
#include "AvalancheSchedulerSvc.h"#include "AlgTask.h"#include "ThreadPoolSvc.h"#include "GaudiKernel/ConcurrencyFlags.h"#include "GaudiKernel/DataHandleHolderVisitor.h"#include "GaudiKernel/IAlgorithm.h"#include "GaudiKernel/IDataManagerSvc.h"#include "GaudiKernel/ThreadLocalContext.h"#include <Gaudi/Algorithm.h>#include <algorithm>#include <map>#include <queue>#include <sstream>#include <string_view>#include <thread>#include <unordered_set>#include "boost/algorithm/string.hpp"#include "boost/thread.hpp"#include "boost/tokenizer.hpp"#include "tbb/tbb_stddef.h"
Go to the source code of this file.
Macros | |
| #define | ON_DEBUG if ( msgLevel( MSG::DEBUG ) ) |
| #define | ON_VERBOSE if ( msgLevel( MSG::VERBOSE ) ) |
| #define ON_DEBUG if ( msgLevel( MSG::DEBUG ) ) |
Definition at line 43 of file AvalancheSchedulerSvc.cpp.
| #define ON_VERBOSE if ( msgLevel( MSG::VERBOSE ) ) |
Definition at line 44 of file AvalancheSchedulerSvc.cpp.