![]() |
The Gaudi Framework
v36r5 (befafb8a)
|
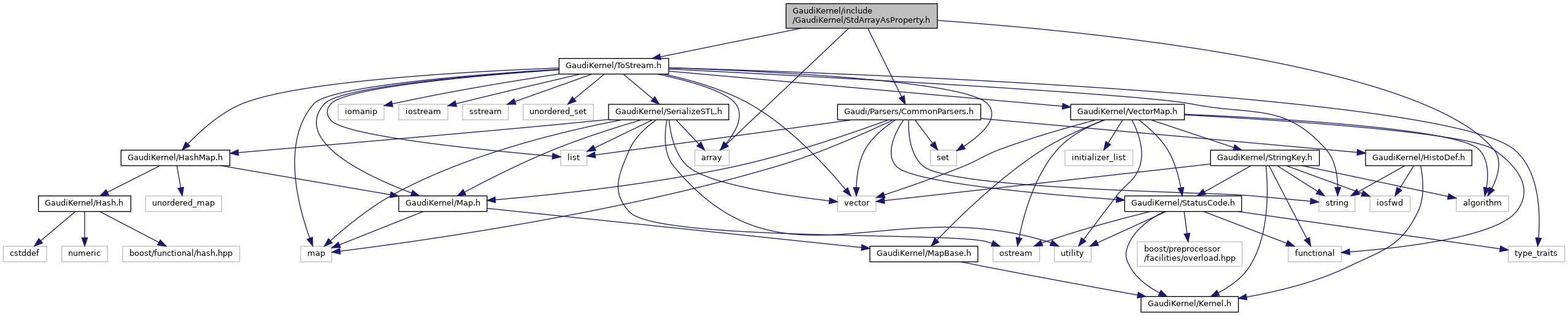
#include "GaudiKernel/ToStream.h"#include <algorithm>#include <array>#include <Gaudi/Parsers/CommonParsers.h>

Go to the source code of this file.
Namespaces | |
| Gaudi | |
| Header file for std:chrono::duration-based Counters. | |
| Gaudi::Parsers | |
Functions | |
| template<class TYPE , std::size_t N> | |
| StatusCode | Gaudi::Parsers::parse (std::array< TYPE, N > &result, const std::string &input) |
| parse class std::array from the string More... | |
Collection of utilities, which allows to use class std::array as property for Gaudi-components
Definition in file StdArrayAsProperty.h.