![]() |
The Gaudi Framework
v36r5 (befafb8a)
|
#include </builds/gaudi/Gaudi/GaudiHive/src/PRGraph/PrecedenceRulesGraph.h>


Public Member Functions | |
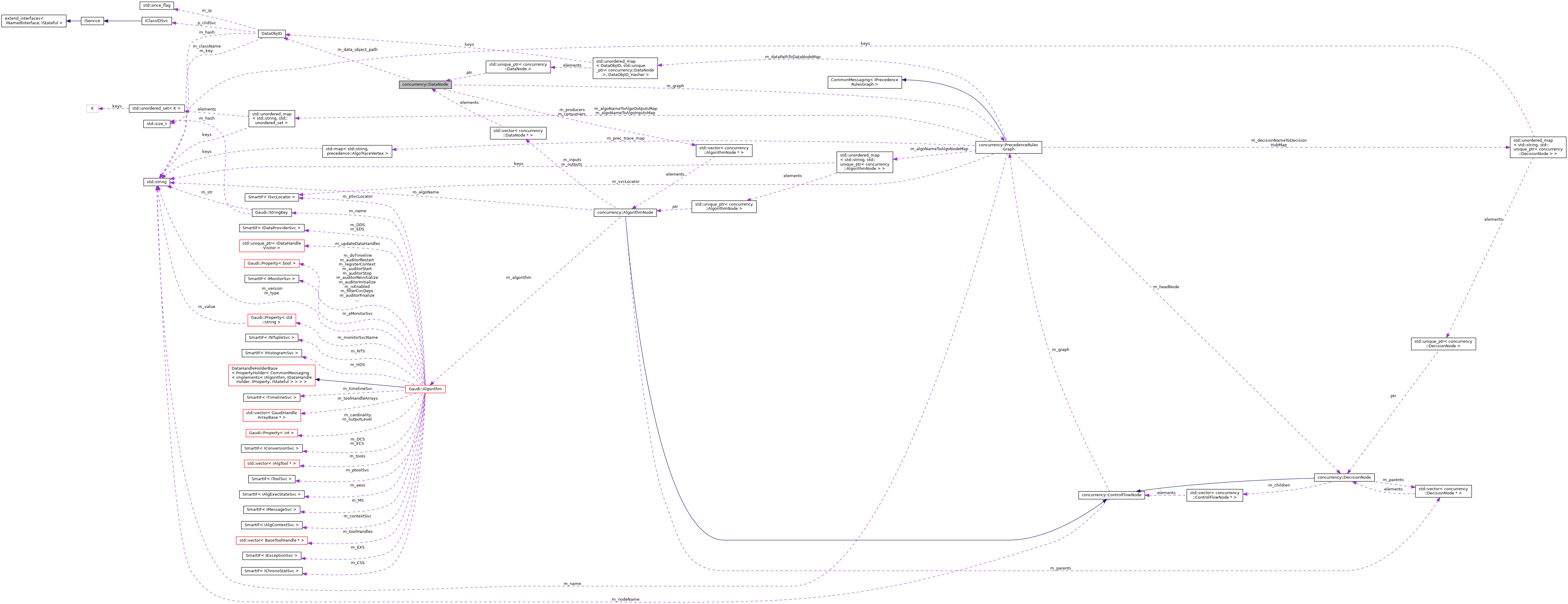
| DataNode (PrecedenceRulesGraph &graph, const DataObjID &path) | |
| Constructor. More... | |
| virtual | ~DataNode ()=default |
| Destructor. More... | |
| const DataObjID & | name () const |
| virtual bool | accept (IGraphVisitor &visitor) |
| Entry point for a visitor. More... | |
| void | addProducerNode (AlgorithmNode *node) |
| Add relationship to producer AlgorithmNode. More... | |
| void | addConsumerNode (AlgorithmNode *node) |
| Add relationship to consumer AlgorithmNode. More... | |
| const std::vector< AlgorithmNode * > & | getProducers () const |
| Get all data object producers. More... | |
| const std::vector< AlgorithmNode * > & | getConsumers () const |
| Get all data object consumers. More... | |
Public Attributes | |
| PrecedenceRulesGraph * | m_graph |
Private Attributes | |
| DataObjID | m_data_object_path |
| std::vector< AlgorithmNode * > | m_producers |
| std::vector< AlgorithmNode * > | m_consumers |
Definition at line 567 of file PrecedenceRulesGraph.h.
|
inline |
|
virtualdefault |
Destructor.
|
inlinevirtual |
Entry point for a visitor.
Reimplemented in concurrency::ConditionNode.
Definition at line 578 of file PrecedenceRulesGraph.h.
|
inline |
|
inline |
|
inline |
|
inline |
|
inline |
Definition at line 575 of file PrecedenceRulesGraph.h.
|
private |
Definition at line 602 of file PrecedenceRulesGraph.h.
|
private |
Definition at line 600 of file PrecedenceRulesGraph.h.
| PrecedenceRulesGraph* concurrency::DataNode::m_graph |
Definition at line 597 of file PrecedenceRulesGraph.h.
|
private |
Definition at line 601 of file PrecedenceRulesGraph.h.