![]() |
The Gaudi Framework
v36r5 (befafb8a)
|
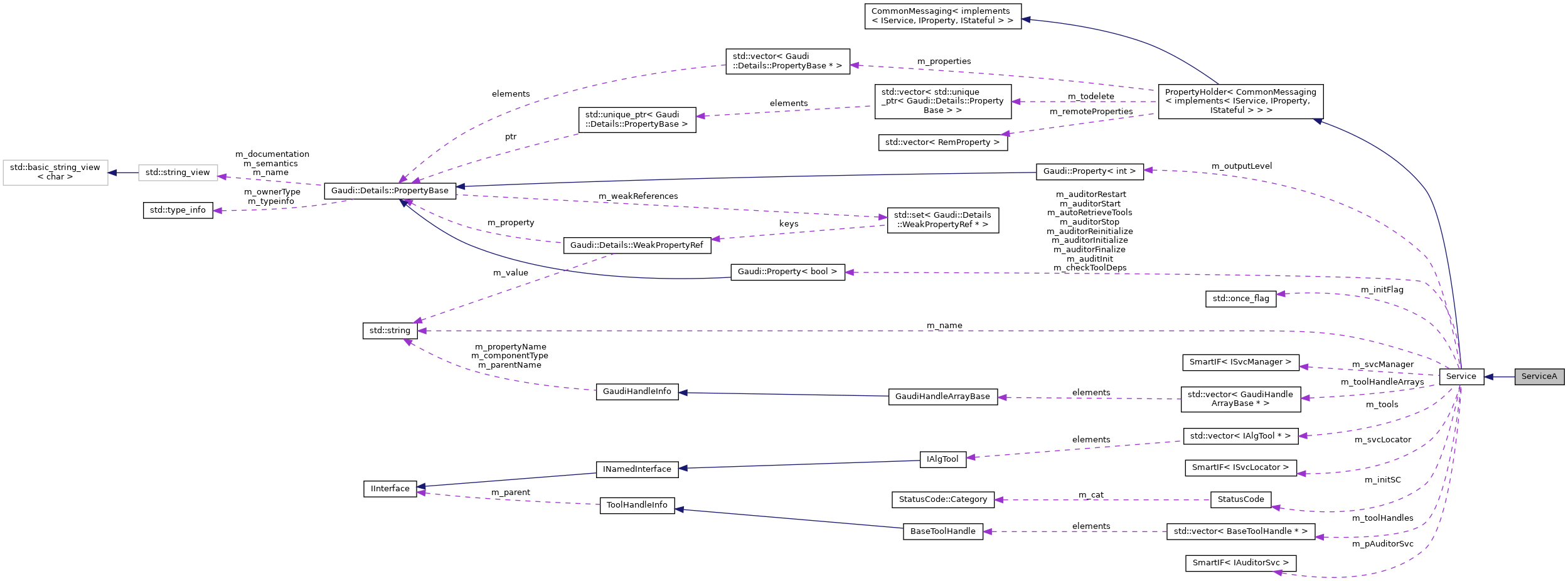
#include </builds/gaudi/Gaudi/GaudiExamples/src/SvcInitLoop/ServiceA.h>


Public Member Functions | |
| StatusCode | initialize () override |
| Service (std::string name, ISvcLocator *svcloc) | |
| Standard Constructor More... | |
Public Member Functions inherited from Service | |
| const std::string & | name () const override |
| Retrieve name of the service More... | |
| StatusCode | configure () override |
| StatusCode | initialize () override |
| StatusCode | start () override |
| StatusCode | stop () override |
| StatusCode | finalize () override |
| StatusCode | terminate () override |
| Gaudi::StateMachine::State | FSMState () const override |
| Gaudi::StateMachine::State | targetFSMState () const override |
| StatusCode | reinitialize () override |
| StatusCode | restart () override |
| StatusCode | sysInitialize () override |
| Initialize Service More... | |
| StatusCode | sysStart () override |
| Initialize Service More... | |
| StatusCode | sysStop () override |
| Initialize Service More... | |
| StatusCode | sysFinalize () override |
| Finalize Service More... | |
| StatusCode | sysReinitialize () override |
| Re-initialize the Service. More... | |
| StatusCode | sysRestart () override |
| Re-initialize the Service. More... | |
| Service (std::string name, ISvcLocator *svcloc) | |
| Standard Constructor More... | |
| SmartIF< ISvcLocator > & | serviceLocator () const override |
| Retrieve pointer to service locator More... | |
| template<class T > | |
| StatusCode | service (const std::string &name, const T *&psvc, bool createIf=true) const |
| Access a service by name, creating it if it doesn't already exist. More... | |
| template<class T > | |
| StatusCode | service (const std::string &name, T *&psvc, bool createIf=true) const |
| template<typename IFace = IService> | |
| SmartIF< IFace > | service (const std::string &name, bool createIf=true) const |
| template<class T > | |
| StatusCode | service (const std::string &svcType, const std::string &svcName, T *&psvc) const |
| Access a service by name and type, creating it if it doesn't already exist. More... | |
| template<class T > | |
| Gaudi::Details::PropertyBase * | declareProperty (const std::string &name, ToolHandle< T > &hndl, const std::string &doc="none") |
| template<class T > | |
| StatusCode | declareTool (ToolHandle< T > &handle, bool createIf=true) |
| template<class T > | |
| StatusCode | declareTool (ToolHandle< T > &handle, std::string toolTypeAndName, bool createIf=true) |
| Declare used tool. More... | |
| template<class T > | |
| Gaudi::Details::PropertyBase * | declareProperty (const std::string &name, ToolHandleArray< T > &hndlArr, const std::string &doc="none") |
| template<class T > | |
| void | addToolsArray (ToolHandleArray< T > &hndlArr) |
| const std::vector< IAlgTool * > & | tools () const |
| SmartIF< IAuditorSvc > & | auditorSvc () const |
| The standard auditor service.May not be invoked before sysInitialize() has been invoked. More... | |
Public Member Functions inherited from PropertyHolder< CommonMessaging< implements< IService, IProperty, IStateful > > > | |
| PropertyHolder ()=default | |
| Gaudi::Details::PropertyBase & | declareProperty (Gaudi::Details::PropertyBase &prop) |
| Declare a property. More... | |
| Gaudi::Details::PropertyBase * | declareProperty (const std::string &name, TYPE &value, const std::string &doc="none") |
| Helper to wrap a regular data member and use it as a regular property. More... | |
| Gaudi::Details::PropertyBase * | declareProperty (const std::string &name, Gaudi::Property< TYPE, VERIFIER, HANDLERS > &prop, const std::string &doc="none") |
| Declare a PropertyBase instance setting name and documentation. More... | |
| Gaudi::Details::PropertyBase * | declareRemoteProperty (const std::string &name, IProperty *rsvc, const std::string &rname="") |
| Declare a remote property. More... | |
| StatusCode | setProperty (const std::string &name, const Gaudi::Details::PropertyBase &p) override |
| set the property from another property with a different name More... | |
| StatusCode | setProperty (const std::string &s) override |
| set the property from the formatted string More... | |
| StatusCode | setProperty (const Gaudi::Details::PropertyBase &p) |
| Set the property from a property. More... | |
| virtual StatusCode | setProperty (const std::string &name, const Gaudi::Details::PropertyBase &p)=0 |
| Set the property from a property with a different name. More... | |
| virtual StatusCode | setProperty (const std::string &s)=0 |
| Set the property by string. More... | |
| StatusCode | setProperty (const std::string &name, const char *v) |
| Special case for string literals. More... | |
| StatusCode | setProperty (const std::string &name, const std::string &v) |
| Special case for std::string. More... | |
| StatusCode | setProperty (const std::string &name, const TYPE &value) |
| set the property form the value More... | |
| StatusCode | setPropertyRepr (const std::string &n, const std::string &r) override |
| set the property from name and value string representation More... | |
| StatusCode | getProperty (Gaudi::Details::PropertyBase *p) const override |
| get the property More... | |
| const Gaudi::Details::PropertyBase & | getProperty (std::string_view name) const override |
| get the property by name More... | |
| StatusCode | getProperty (std::string_view n, std::string &v) const override |
| convert the property to the string More... | |
| const std::vector< Gaudi::Details::PropertyBase * > & | getProperties () const override |
| get all properties More... | |
| bool | hasProperty (std::string_view name) const override |
| Return true if we have a property with the given name. More... | |
| Gaudi::Details::PropertyBase * | property (std::string_view name) const |
| \fixme property and bindPropertiesTo should be protected More... | |
| void | bindPropertiesTo (Gaudi::Interfaces::IOptionsSvc &optsSvc) |
| PropertyHolder (const PropertyHolder &)=delete | |
| PropertyHolder & | operator= (const PropertyHolder &)=delete |
Public Member Functions inherited from CommonMessaging< implements< IService, IProperty, IStateful > > | |
| MSG::Level | msgLevel () const |
| get the cached level (originally extracted from the embedded MsgStream) More... | |
| bool | msgLevel (MSG::Level lvl) const |
| get the output level from the embedded MsgStream More... | |
Additional Inherited Members | |
Public Types inherited from Service | |
| using | Factory = Gaudi::PluginService::Factory< IService *(const std::string &, ISvcLocator *)> |
Public Types inherited from PropertyHolder< CommonMessaging< implements< IService, IProperty, IStateful > > > | |
| using | PropertyHolderImpl = PropertyHolder< CommonMessaging< implements< IService, IProperty, IStateful > > > |
| Typedef used to refer to this class from derived classes, as in. More... | |
Public Types inherited from CommonMessaging< implements< IService, IProperty, IStateful > > | |
| using | base_class = CommonMessaging |
Protected Member Functions inherited from Service | |
| std::vector< IAlgTool * > & | tools () |
| ~Service () override | |
| Standard Destructor More... | |
| int | outputLevel () const |
get the Service's output level More... | |
Protected Member Functions inherited from CommonMessaging< implements< IService, IProperty, IStateful > > | |
| MSG::Level | setUpMessaging () const |
| Set up local caches. More... | |
| MSG::Level | resetMessaging () |
| Reinitialize internal states. More... | |
| void | updateMsgStreamOutputLevel (int level) |
| Update the output level of the cached MsgStream. More... | |
Protected Attributes inherited from Service | |
| Gaudi::StateMachine::State | m_state = Gaudi::StateMachine::OFFLINE |
| Service state More... | |
| Gaudi::StateMachine::State | m_targetState = Gaudi::StateMachine::OFFLINE |
| Service state More... | |
| Gaudi::Property< int > | m_outputLevel { this, "OutputLevel", MSG::NIL, "output level" } |
| flag indicating whether ToolHandle tools have been added to m_tools More... | |
| Gaudi::Property< bool > | m_auditInit { this, "AuditServices", false, "[[deprecated]] unused" } |
| Gaudi::Property< bool > | m_auditorInitialize { this, "AuditInitialize", false, "trigger auditor on initialize()" } |
| Gaudi::Property< bool > | m_auditorStart { this, "AuditStart", false, "trigger auditor on start()" } |
| Gaudi::Property< bool > | m_auditorStop { this, "AuditStop", false, "trigger auditor on stop()" } |
| Gaudi::Property< bool > | m_auditorFinalize { this, "AuditFinalize", false, "trigger auditor on finalize()" } |
| Gaudi::Property< bool > | m_auditorReinitialize { this, "AuditReinitialize", false, "trigger auditor on reinitialize()" } |
| Gaudi::Property< bool > | m_auditorRestart { this, "AuditRestart", false, "trigger auditor on restart()" } |
| Gaudi::Property< bool > | m_autoRetrieveTools |
| Gaudi::Property< bool > | m_checkToolDeps |
| SmartIF< IAuditorSvc > | m_pAuditorSvc |
| Auditor Service More... | |
Definition at line 16 of file ServiceA.h.
|
override |
Definition at line 16 of file ServiceA.cpp.
| Service::Service |
Standard Constructor
Definition at line 81 of file Service.cpp.