![]() |
The Gaudi Framework
v36r9 (fd2bdac3)
|
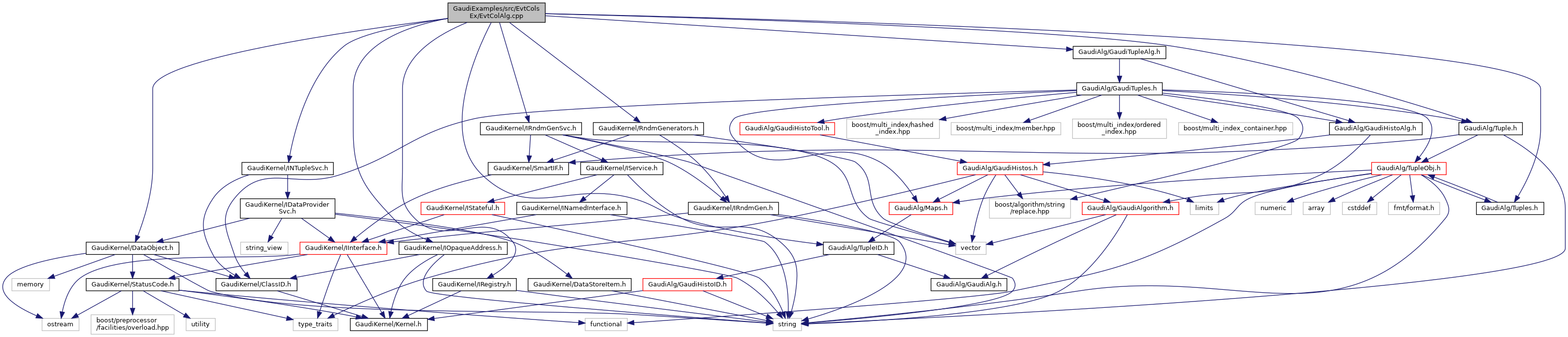
#include "GaudiKernel/DataObject.h"#include "GaudiKernel/INTupleSvc.h"#include "GaudiKernel/IOpaqueAddress.h"#include "GaudiKernel/IRegistry.h"#include "GaudiKernel/IRndmGenSvc.h"#include "GaudiKernel/RndmGenerators.h"#include "GaudiAlg/GaudiTupleAlg.h"#include "GaudiAlg/Tuple.h"#include "GaudiAlg/TupleID.h"#include "GaudiAlg/Tuples.h"
Go to the source code of this file.
Classes | |
| class | Gaudi::Examples::EvtColAlg |
Namespaces | |
| Gaudi | |
| Header file for std:chrono::duration-based Counters. | |
| Gaudi::Examples | |
Example of usage GaudiTupleAlg base class fro Event Tag Colections
Definition in file EvtColAlg.cpp.