![]() |
The Gaudi Framework
v37r2 (f6e0b68e)
|
#include <GaudiAlg/GaudiHistos.h>


Public Types | |
| typedef GaudiAlg::HistoID | HistoID |
| the actual type for histogram identifier More... | |
| typedef GaudiAlg::Histo1DMapID | Histo1DMapID |
| the actual type for (ID)->(1D histogram) mapping More... | |
| typedef GaudiAlg::Histo1DMapTitle | Histo1DMapTitle |
| the actual type for title->(1D histogram) mapping More... | |
| typedef GaudiAlg::Histo2DMapID | Histo2DMapID |
| the actual type for (ID)->(2D histogram) mapping More... | |
| typedef GaudiAlg::Histo2DMapTitle | Histo2DMapTitle |
| the actual type for title->(2D histogram) mapping More... | |
| typedef GaudiAlg::Histo3DMapID | Histo3DMapID |
| the actual type for (ID)->(3D histogram) mapping More... | |
| typedef GaudiAlg::Histo3DMapTitle | Histo3DMapTitle |
| the actual type for title->(3D histogram) mapping More... | |
| typedef GaudiAlg::Profile1DMapID | Profile1DMapID |
| the actual type for (ID)->(1D profile histogram) mapping More... | |
| typedef GaudiAlg::Profile1DMapTitle | Profile1DMapTitle |
| the actual type for title->(1D profile histogram) mapping More... | |
| typedef GaudiAlg::Profile2DMapID | Profile2DMapID |
| the actual type for (ID)->(2D profile histogram) mapping More... | |
| typedef GaudiAlg::Profile2DMapTitle | Profile2DMapTitle |
| the actual type for title->(2D profile histogram) mapping More... | |
| typedef GaudiAlg::HistoBinEdges | HistoBinEdges |
| Edges for variable binning. More... | |
Public Member Functions | |
| AIDA::IHistogram1D * | plot1D (const double value, const std::string &title, const double low, const double high, const unsigned long bins=100, const double weight=1.0) const |
| fill the 1D histogram (book on demand) More... | |
| AIDA::IHistogram1D * | plot (const double value, const std::string &title, const double low, const double high, const unsigned long bins=100, const double weight=1.0) const |
| fill the 1D histogram (book on demand) More... | |
| AIDA::IHistogram1D * | plot1D (const double value, const Gaudi::Histo1DDef &hdef, const double weight=1.0) const |
| fill the 1D histogram (book on demand) More... | |
| AIDA::IHistogram1D * | plot (const double value, const Gaudi::Histo1DDef &hdef, const double weight=1.0) const |
| fill the 1D histogram (book on demand) More... | |
| AIDA::IHistogram1D * | plot1D (const double value, const HistoID &ID, const std::string &title, const double low, const double high, const unsigned long bins=100, const double weight=1.0) const |
| fill the 1D histogram with forced ID assignment (book on demand) More... | |
| AIDA::IHistogram1D * | plot (const double value, const HistoID &ID, const std::string &title, const double low, const double high, const unsigned long bins=100, const double weight=1.0) const |
| fill the 1D histogram with forced ID assignment (book on demand) More... | |
| AIDA::IHistogram1D * | plot1D (const double value, const HistoID &ID, const Gaudi::Histo1DDef &hdef, const double weight=1.0) const |
| fill the 1D histogram with forced ID assignment (book on demand) More... | |
| AIDA::IHistogram1D * | plot (const double value, const HistoID &ID, const Gaudi::Histo1DDef &hdef, const double weight=1.0) const |
| fill the 1D histogram (book on demand) More... | |
| template<class FUNCTION , class OBJECT > | |
| AIDA::IHistogram1D * | plot (const FUNCTION &func, OBJECT first, OBJECT last, const std::string &title, const double low, const double high, const unsigned long bins=100) const |
| fill the 1D histogram with information from [first,last) sequence More... | |
| template<class FUNCTION , class OBJECT > | |
| AIDA::IHistogram1D * | plot (const FUNCTION &func, OBJECT first, OBJECT last, const HistoID &ID, const std::string &title, const double low, const double high, const unsigned long bins=100) const |
| fill the 1D histogram with forced ID and information from [first,last) sequence More... | |
| template<class FUNCTION , class OBJECT , class WEIGHT > | |
| AIDA::IHistogram1D * | plot (const FUNCTION &func, OBJECT first, OBJECT last, const std::string &title, const double low, const double high, const unsigned long bins, const WEIGHT &weight) const |
| book and fill the 1D histogram with information from [first,last) sequence with given weight More... | |
| template<class FUNCTION , class OBJECT , class WEIGHT > | |
| AIDA::IHistogram1D * | plot (const FUNCTION &func, OBJECT first, OBJECT last, const HistoID &ID, const std::string &title, const double low, const double high, const unsigned long bins, const WEIGHT &weight) const |
| book and fill the 1D histogram with forced ID and information from [first,last) sequence with given weight More... | |
| AIDA::IHistogram1D * | plot1D (const double value, const std::string &title, const HistoBinEdges &edges, const double weight=1.0) const |
| Fill the 1D variable binning histogram (book on demand) More... | |
| AIDA::IHistogram1D * | plot1D (const double value, const HistoID &ID, const std::string &title, const HistoBinEdges &edges, const double weight=1.0) const |
| fill the 1D variable binning histogram with forced ID assignment (book on demand) More... | |
| AIDA::IHistogram2D * | plot2D (const double valueX, const double valueY, const std::string &title, const double lowX, const double highX, const double lowY, const double highY, const unsigned long binsX=50, const unsigned long binsY=50, const double weight=1.0) const |
| fill the 2D histogram (book on demand) More... | |
| AIDA::IHistogram2D * | plot2D (const double valueX, const double valueY, const HistoID &ID, const std::string &title, const double lowX, const double highX, const double lowY, const double highY, const unsigned long binsX=50, const unsigned long binsY=50, const double weight=1.0) const |
| fill the 2D histogram with forced ID assignment (book on demand) More... | |
| AIDA::IHistogram2D * | plot2D (const double valueX, const double valueY, const std::string &title, const HistoBinEdges &edgesX, const HistoBinEdges &edgesY, const double weight=1.0) const |
| Fill the 2D variable binning histogram (book on demand) More... | |
| AIDA::IHistogram2D * | plot2D (const double valueX, const double valueY, const HistoID &ID, const std::string &title, const HistoBinEdges &edgesX, const HistoBinEdges &edgesY, const double weight=1.0) const |
| fill the 2D variable histogram with forced ID assignment (book on demand) More... | |
| AIDA::IHistogram3D * | plot3D (const double valueX, const double valueY, const double valueZ, const std::string &title, const double lowX, const double highX, const double lowY, const double highY, const double lowZ, const double highZ, const unsigned long binsX=10, const unsigned long binsY=10, const unsigned long binsZ=10, const double weight=1.0) const |
| fill the 3D histogram (book on demand) More... | |
| AIDA::IHistogram3D * | plot3D (const double valueX, const double valueY, const double valueZ, const HistoID &ID, const std::string &title, const double lowX, const double highX, const double lowY, const double highY, const double lowZ, const double highZ, const unsigned long binsX=10, const unsigned long binsY=10, const unsigned long binsZ=10, const double weight=1.0) const |
| fill the 3D histogram with forced ID assignment (book on demand) More... | |
| AIDA::IHistogram3D * | plot3D (const double valueX, const double valueY, const double valueZ, const std::string &title, const HistoBinEdges &edgesX, const HistoBinEdges &edgesY, const HistoBinEdges &edgesZ, const double weight=1.0) const |
| Fill the 3D variable binning histogram (book on demand) More... | |
| AIDA::IHistogram3D * | plot3D (const double valueX, const double valueY, const double valueZ, const HistoID &ID, const std::string &title, const HistoBinEdges &edgesX, const HistoBinEdges &edgesY, const HistoBinEdges &edgesZ, const double weight=1.0) const |
| fill the 3D histogram with forced ID assignment (book on demand) More... | |
| AIDA::IProfile1D * | profile1D (const double valueX, const double valueY, const std::string &title, const double lowX, const double highX, const unsigned long binsX=100, const std::string &opt="", const double lowY=-std::numeric_limits< double >::max(), const double highY=std::numeric_limits< double >::max(), const double weight=1.0) const |
| fill the 1D profile histogram (book on demand) More... | |
| AIDA::IProfile1D * | profile1D (const double valueX, const double valueY, const HistoID &ID, const std::string &title, const double lowX, const double highX, const unsigned long binsX=100, const std::string &opt="", const double lowY=-std::numeric_limits< double >::max(), const double highY=std::numeric_limits< double >::max(), const double weight=1.0) const |
| fill the 1D profile histogram with forced ID assignment (book on demand) More... | |
| AIDA::IProfile1D * | profile1D (const double valueX, const double valueY, const std::string &title, const HistoBinEdges &edges, const double weight=1.0) const |
| fill the 1D variable binning profile histogram (book on demand) More... | |
| AIDA::IProfile1D * | profile1D (const double valueX, const double valueY, const HistoID &ID, const std::string &title, const HistoBinEdges &edges, const double weight=1.0) const |
| fill the 1D variable binning profile histogram with forced ID assignment (book on demand) More... | |
| AIDA::IProfile2D * | profile2D (const double valueX, const double valueY, const double valueZ, const std::string &title, const double lowX, const double highX, const double lowY, const double highY, const unsigned long binsX=50, const unsigned long binsY=50, const double weight=1.0) const |
| fill the 2D profile histogram (book on demand) More... | |
| AIDA::IProfile2D * | profile2D (const double valueX, const double valueY, const double valueZ, const HistoID &ID, const std::string &title, const double lowX, const double highX, const double lowY, const double highY, const unsigned long binsX=50, const unsigned long binsY=50, const double weight=1.0) const |
| fill the 2D profile histogram with forced ID assignment (book on demand) More... | |
| AIDA::IProfile2D * | profile2D (const double valueX, const double valueY, const double valueZ, const std::string &title, const HistoBinEdges &edgesX, const HistoBinEdges &edgesY, const double weight=1.0) const |
| fill the 2D variable binning profile histogram (book on demand) More... | |
| AIDA::IProfile2D * | profile2D (const double valueX, const double valueY, const double valueZ, const HistoID &ID, const std::string &title, const HistoBinEdges &edgesX, const HistoBinEdges &edgesY, const double weight=1.0) const |
| fill the 2D variable binning profile histogram with forced ID assignment (book on demand) More... | |
| AIDA::IHistogram1D * | book1D (const std::string &title, const double low=0, const double high=100, const unsigned long bins=100) const |
| book the 1D histogram More... | |
| AIDA::IHistogram1D * | book (const std::string &title, const double low=0, const double high=100, const unsigned long bins=100) const |
| book the 1D histogram More... | |
| AIDA::IHistogram1D * | book (const Gaudi::Histo1DDef &hdef) const |
| book the 1D histogram More... | |
| AIDA::IHistogram1D * | book1D (const HistoID &ID, const std::string &title, const double low=0, const double high=100, const unsigned long bins=100) const |
| book the 1D histogram with forced ID More... | |
| AIDA::IHistogram1D * | book (const HistoID &ID, const std::string &title, const double low=0, const double high=100, const unsigned long bins=100) const |
| book the 1D histogram with forced ID More... | |
| AIDA::IHistogram1D * | book (const HistoID &ID, const Gaudi::Histo1DDef &hdef) const |
| book the 1D histogram with forced ID More... | |
| AIDA::IHistogram1D * | book1D (const std::string &title, const HistoBinEdges &edges) const |
| book the 1D variable binning histogram More... | |
| AIDA::IHistogram1D * | book1D (const HistoID &ID, const std::string &title, const HistoBinEdges &edges) const |
| book the 1D variable binning histogram with given ID More... | |
| AIDA::IHistogram2D * | book2D (const std::string &title, const double lowX=0, const double highX=100, const unsigned long binsX=50, const double lowY=0, const double highY=100, const unsigned long binsY=50) const |
| book the 2D histogram More... | |
| AIDA::IHistogram2D * | book2D (const HistoID &ID, const std::string &title, const double lowX=0, const double highX=100, const unsigned long binsX=50, const double lowY=0, const double highY=100, const unsigned long binsY=50) const |
| book the 2D histogram with forced ID More... | |
| AIDA::IHistogram2D * | book2D (const std::string &title, const HistoBinEdges &edgesX, const HistoBinEdges &edgesY) const |
| book the 2D variable binning histogram More... | |
| AIDA::IHistogram2D * | book2D (const HistoID &ID, const std::string &title, const HistoBinEdges &edgesX, const HistoBinEdges &edgesY) const |
| book the 2D variable binning histogram with given ID More... | |
| AIDA::IHistogram3D * | book3D (const std::string &title, const double lowX=0, const double highX=100, const unsigned long binsX=10, const double lowY=0, const double highY=100, const unsigned long binsY=10, const double lowZ=0, const double highZ=100, const unsigned long binsZ=10) const |
| book the 3D histogram More... | |
| AIDA::IHistogram3D * | book3D (const HistoID &ID, const std::string &title, const double lowX=0, const double highX=100, const unsigned long binsX=10, const double lowY=0, const double highY=100, const unsigned long binsY=10, const double lowZ=0, const double highZ=100, const unsigned long binsZ=10) const |
| book the 3D histogram with forced ID More... | |
| AIDA::IHistogram3D * | book3D (const std::string &title, const HistoBinEdges &edgesX, const HistoBinEdges &edgesY, const HistoBinEdges &edgesZ) const |
| book the 3D variable binning histogram More... | |
| AIDA::IHistogram3D * | book3D (const HistoID &ID, const std::string &title, const HistoBinEdges &edgesX, const HistoBinEdges &edgesY, const HistoBinEdges &edgesZ) const |
| book the 3D variable binning histogram with given ID More... | |
| AIDA::IProfile1D * | bookProfile1D (const std::string &title, const double low=0, const double high=100, const unsigned long bins=100, const std::string &opt="", const double lowY=-std::numeric_limits< double >::max(), const double highY=std::numeric_limits< double >::max()) const |
| book the 1D profile histogram More... | |
| AIDA::IProfile1D * | bookProfile1D (const HistoID &ID, const std::string &title, const double low=0, const double high=100, const unsigned long bins=100, const std::string &opt="", const double lowY=-std::numeric_limits< double >::max(), const double highY=std::numeric_limits< double >::max()) const |
| book the 1D profile histogram More... | |
| AIDA::IProfile1D * | bookProfile1D (const std::string &title, const HistoBinEdges &edges) const |
| book the 1D profile histogram More... | |
| AIDA::IProfile1D * | bookProfile1D (const HistoID &ID, const std::string &title, const HistoBinEdges &edges) const |
| book the 1D profile histogram More... | |
| AIDA::IProfile2D * | bookProfile2D (const std::string &title, const double lowX=0, const double highX=100, const unsigned long binsX=50, const double lowY=0, const double highY=100, const unsigned long binsY=50) const |
| book the 2D profile histogram More... | |
| AIDA::IProfile2D * | bookProfile2D (const HistoID &ID, const std::string &title, const double lowX=0, const double highX=100, const unsigned long binsX=50, const double lowY=0, const double highY=100, const unsigned long binsY=50) const |
| book the 2D profile histogram with forced ID More... | |
| AIDA::IProfile2D * | bookProfile2D (const std::string &title, const HistoBinEdges &edgesX, const HistoBinEdges &edgesY) const |
| book the 2D profile histogram More... | |
| AIDA::IProfile2D * | bookProfile2D (const HistoID &ID, const std::string &title, const HistoBinEdges &edgesX, const HistoBinEdges &edgesY) const |
| book the 2D profile histogram with forced ID More... | |
| AIDA::IHistogram1D * | fill (AIDA::IHistogram1D *histo, const double value, const double weight, const std::string &title="") const |
| fill the 1D histogram with the value and weight More... | |
| AIDA::IHistogram2D * | fill (AIDA::IHistogram2D *histo, const double valueX, const double valueY, const double weight, const std::string &title="") const |
| fill the 2D histogram with the value and weight More... | |
| AIDA::IHistogram3D * | fill (AIDA::IHistogram3D *histo, const double valueX, const double valueY, const double valueZ, const double weight, const std::string &title="") const |
| fill the 3D histogram with the value and weight More... | |
| AIDA::IProfile1D * | fill (AIDA::IProfile1D *histo, const double valueX, const double valueY, const double weight, const std::string &title="") const |
| fill the 1D profile histogram with the values and weight More... | |
| AIDA::IProfile2D * | fill (AIDA::IProfile2D *histo, const double valueX, const double valueY, const double valueZ, const double weight, const std::string &title="") const |
| fill the 2D profile histogram with the values and weight More... | |
| AIDA::IHistogram1D * | histo1D (const std::string &title) const |
| access the EXISTING 1D histogram by title return the pointer to existing 1D histogram or NULL More... | |
| AIDA::IHistogram1D * | histo (const std::string &title) const |
| access the EXISTING 1D histogram by title More... | |
| AIDA::IHistogram2D * | histo2D (const std::string &title) const |
| access the EXISTING 2D histogram by title return the pointer to existing 2D histogram or NULL More... | |
| AIDA::IHistogram3D * | histo3D (const std::string &title) const |
| access the EXISTING 3D histogram by title return the pointer to existing 3D histogram or NULL More... | |
| AIDA::IProfile1D * | profile1D (const std::string &title) const |
| access the EXISTING 1D profile histogram by title return the pointer to existing 1D profile histogram or NULL More... | |
| AIDA::IProfile2D * | profile2D (const std::string &title) const |
| access the EXISTING 2D profile histogram by title return the pointer to existing 2D profile histogram or NULL More... | |
| AIDA::IHistogram1D * | histo1D (const HistoID &ID) const |
| access the EXISTING 1D histogram by ID return the pointer to existing 1D histogram or NULL More... | |
| AIDA::IHistogram1D * | histo (const HistoID &ID) const |
| access the EXISTING 1D histogram by ID More... | |
| AIDA::IHistogram2D * | histo2D (const HistoID &ID) const |
| access the EXISTING 2D histogram by ID return the pointer to existing 2D histogram or NULL More... | |
| AIDA::IHistogram3D * | histo3D (const HistoID &ID) const |
| access the EXISTING 3D histogram by ID return the pointer to existing 3D histogram or NULL More... | |
| AIDA::IProfile1D * | profile1D (const HistoID &ID) const |
| access the EXISTING 1D profile histogram by ID return the pointer to existing 1D profile histogram or NULL More... | |
| AIDA::IProfile2D * | profile2D (const HistoID &ID) const |
| access the EXISTING 2D profile histogram by ID return the pointer to existing 2D profile histogram or NULL More... | |
| bool | histoExists (const std::string &title) const |
| check the existence AND validity of the histogram with given title More... | |
| bool | histoExists (const HistoID &ID) const |
| check the existence AND validity of the histogram with given title More... | |
| unsigned int | totalNumberOfHistos () const |
| Returns the total number of histograms (of all types) currently booked. More... | |
| bool | produceHistos () const |
| get the flag for histogram production (property "HistoProduce") More... | |
| bool | fullDetail () const |
| get flag to control output level of histograms More... | |
| bool | checkForNaN () const |
| get the flag for NaN checks (property "HistoCheckForNan") More... | |
| bool | splitHistoDir () const |
| get the flag for histogram path split (property "HistoSplitDir") More... | |
| HistoID::NumericID | histoOffSet () const |
| get the value for histogram offset (property "HistoOffSet") More... | |
| const std::string & | histoTopDir () const |
| get top-level histogram directory (property "HistoTopDir") More... | |
| const std::string & | histoDir () const |
| get histogram directory (property "HistoDir") More... | |
| std::string | histoPath () const |
| get the constructed histogram path More... | |
| bool | histosPrint () const |
| print histograms at finalization ? More... | |
| bool | histoCountersPrint () const |
| print histogram counters at finalization ? More... | |
| bool | useNumericAutoIDs () const |
| Use old style sequencial numerical automatically assigned IDs ? More... | |
| int | printHistos (const MSG::Level level=MSG::ALWAYS) const |
| perform the actual printout of histograms More... | |
| const Histo1DMapTitle & | histo1DMapTitle () const |
| get access to the map of all 1D histograms indexed via their title More... | |
| const Histo1DMapID & | histo1DMapID () const |
| get access to the map of all 1D histograms index via ID More... | |
| const Histo2DMapTitle & | histo2DMapTitle () const |
| get access to the map of all 2D histograms indexed via their title More... | |
| const Histo2DMapID & | histo2DMapID () const |
| get access to the map of 2D histograms index via ID More... | |
| const Histo3DMapTitle & | histo3DMapTitle () const |
| get access to the map of all 3D histograms indexed via their title More... | |
| const Histo3DMapID & | histo3DMapID () const |
| get access to the map of all 3D histograms index via a ID More... | |
| const Profile1DMapTitle & | profile1DMapTitle () const |
| get access to the map of all 1D profile histograms indexed via their title More... | |
| const Profile1DMapID & | profile1DMapID () const |
| get access to the map of 1D profile histograms index via a ID More... | |
| const Profile2DMapTitle & | profile2DMapTitle () const |
| get access to the map of all 2D profile histograms indexed via their title More... | |
| const Profile2DMapID & | profile2DMapID () const |
| get access to the map of 2D profile histograms index via a ID More... | |
| void | setProduceHistos (const bool val) |
| set the flag for histogram production (property "HistoProduce") More... | |
| void | setFullDetail (const bool val) |
| set flag to control output level of histograms More... | |
| void | setCheckForNaN (const bool val) |
| set the flag for NaN checks (property "HistoCheckForNan") More... | |
| void | setSplitHistoDir (const bool val) |
| set the flag for histogram path split (property "HistoSplitDir") More... | |
| void | setHistoOffSet (const HistoID::NumericID val) |
| set a value for histogram offset (property "HistoOffSet" More... | |
| void | setHistoTopDir (const std::string &val) |
| set top-level histogram directory (property "HistoTopDir") More... | |
| void | setHistoDir (const std::string &val) |
| set histogram directory (property "HistoDir") More... | |
| template<typename U = PBASE, typename = std::enable_if_t<std::is_base_of_v<Gaudi::Algorithm, PBASE>, U>> | |
| GaudiHistos (const std::string &name, ISvcLocator *pSvcLocator) | |
| Algorithm constructor - the SFINAE constraint below ensures that this is constructor is only defined if PBASE derives from GaudiAlgorithm. More... | |
| template<typename U = PBASE, typename = std::enable_if_t<std::is_base_of_v<GaudiTool, PBASE>, U>> | |
| GaudiHistos (const std::string &type, const std::string &name, const IInterface *parent) | |
| Tool constructor - SFINAE-ed to insure this constructor is only defined if PBASE derives from GaudiTool. More... | |
Protected Member Functions | |
| StatusCode | initialize () override |
| standard initialization method More... | |
| StatusCode | finalize () override |
| standard finalization method More... | |
| std::string | convertTitleToID (std::string title) const |
| Create an ID string from a title string. More... | |
Private Member Functions | |
| bool | noHistos () const |
| Check if all histogram maps are empty. More... | |
| void | monitorHisto (const AIDA::IBaseHistogram *hist, const HistoID &ID) const |
| Declare a histogram to the monitor service. More... | |
| void | newHistoID (const std::string &title, HistoID &ID) const |
| Create a new histogram ID using the given title. More... | |
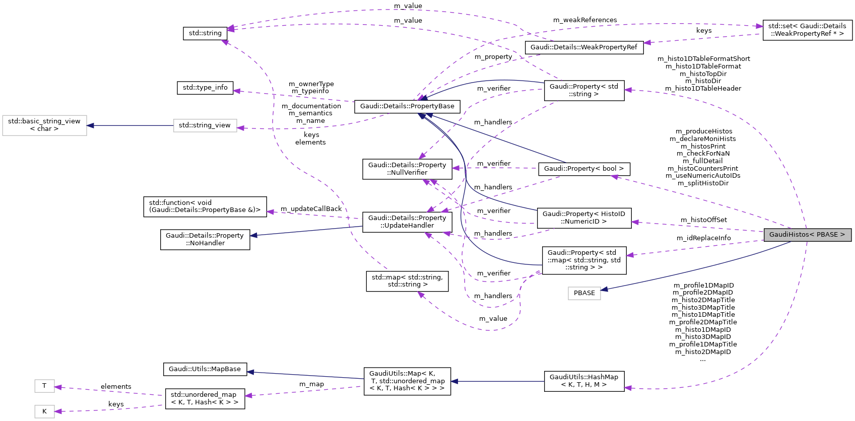
Templated base class providing common histogramming methods for GaudiAlgorithm and GaudiTool like classes.
Definition at line 65 of file GaudiHistos.h.
| typedef GaudiAlg::Histo1DMapID GaudiHistos< PBASE >::Histo1DMapID |
the actual type for (ID)->(1D histogram) mapping
Definition at line 72 of file GaudiHistos.h.
| typedef GaudiAlg::Histo1DMapTitle GaudiHistos< PBASE >::Histo1DMapTitle |
the actual type for title->(1D histogram) mapping
Definition at line 74 of file GaudiHistos.h.
| typedef GaudiAlg::Histo2DMapID GaudiHistos< PBASE >::Histo2DMapID |
the actual type for (ID)->(2D histogram) mapping
Definition at line 77 of file GaudiHistos.h.
| typedef GaudiAlg::Histo2DMapTitle GaudiHistos< PBASE >::Histo2DMapTitle |
the actual type for title->(2D histogram) mapping
Definition at line 79 of file GaudiHistos.h.
| typedef GaudiAlg::Histo3DMapID GaudiHistos< PBASE >::Histo3DMapID |
the actual type for (ID)->(3D histogram) mapping
Definition at line 82 of file GaudiHistos.h.
| typedef GaudiAlg::Histo3DMapTitle GaudiHistos< PBASE >::Histo3DMapTitle |
the actual type for title->(3D histogram) mapping
Definition at line 84 of file GaudiHistos.h.
| typedef GaudiAlg::HistoBinEdges GaudiHistos< PBASE >::HistoBinEdges |
Edges for variable binning.
Definition at line 97 of file GaudiHistos.h.
| typedef GaudiAlg::HistoID GaudiHistos< PBASE >::HistoID |
the actual type for histogram identifier
Definition at line 69 of file GaudiHistos.h.
| typedef GaudiAlg::Profile1DMapID GaudiHistos< PBASE >::Profile1DMapID |
the actual type for (ID)->(1D profile histogram) mapping
Definition at line 87 of file GaudiHistos.h.
| typedef GaudiAlg::Profile1DMapTitle GaudiHistos< PBASE >::Profile1DMapTitle |
the actual type for title->(1D profile histogram) mapping
Definition at line 89 of file GaudiHistos.h.
| typedef GaudiAlg::Profile2DMapID GaudiHistos< PBASE >::Profile2DMapID |
the actual type for (ID)->(2D profile histogram) mapping
Definition at line 92 of file GaudiHistos.h.
| typedef GaudiAlg::Profile2DMapTitle GaudiHistos< PBASE >::Profile2DMapTitle |
the actual type for title->(2D profile histogram) mapping
Definition at line 94 of file GaudiHistos.h.
|
inline |
Algorithm constructor - the SFINAE constraint below ensures that this is constructor is only defined if PBASE derives from GaudiAlgorithm.
Definition at line 2688 of file GaudiHistos.h.
|
inline |
Tool constructor - SFINAE-ed to insure this constructor is only defined if PBASE derives from GaudiTool.
Definition at line 2693 of file GaudiHistos.h.
| AIDA::IHistogram1D * GaudiHistos< PBASE >::book | ( | const Gaudi::Histo1DDef & | hdef | ) | const |
book the 1D histogram
The histogram will be assigned a unique identifier
| hdef | histogram description/definition |
Definition at line 147 of file GaudiHistos_1DFixedBinning.icpp.
|
inline |
book the 1D histogram with forced ID
| ID | unique histogram ID |
| hdef | histogram descriptor |
Definition at line 154 of file GaudiHistos_1DFixedBinning.icpp.
|
inline |
book the 1D histogram with forced ID
Wrapper method for the equivalent book1D method. Retained for backwards compatibility, please use book1D instead.
| ID | unique histogram ID |
| title | histogram title (must be unique within the algorithm) |
| low | low limit for histogram |
| high | high limit for histogram |
| bins | number of bins |
Definition at line 1900 of file GaudiHistos.h.
|
inline |
book the 1D histogram
Wrapper method for the equivalent book1D method. Retained for backwards compatibility, please use book1D instead.
| title | histogram title (must be unique within the algorithm) |
| low | low limit for histogram |
| high | high limit for histogram |
| bins | number of bins |
Definition at line 1859 of file GaudiHistos.h.
| AIDA::IHistogram1D * GaudiHistos< PBASE >::book1D | ( | const HistoID & | ID, |
| const std::string & | title, | ||
| const double | low = 0, |
||
| const double | high = 100, |
||
| const unsigned long | bins = 100 |
||
| ) | const |
book the 1D histogram with forced ID
| ID | unique histogram ID |
| title | histogram title (must be unique within the algorithm) |
| low | low limit for histogram |
| high | high limit for histogram |
| bins | number of bins |
Definition at line 38 of file GaudiHistos_1DFixedBinning.icpp.
| AIDA::IHistogram1D * GaudiHistos< PBASE >::book1D | ( | const HistoID & | ID, |
| const std::string & | title, | ||
| const HistoBinEdges & | edges | ||
| ) | const |
book the 1D variable binning histogram with given ID
| ID | unique histogram ID |
| title | histogram title (must be unique within the algorithm) |
| edges | The histogram bin edges |
Definition at line 37 of file GaudiHistos_1DVariableBinning.icpp.
| AIDA::IHistogram1D * GaudiHistos< PBASE >::book1D | ( | const std::string & | title, |
| const double | low = 0, |
||
| const double | high = 100, |
||
| const unsigned long | bins = 100 |
||
| ) | const |
book the 1D histogram
The histogram will be assigned a unique identifier
| title | histogram title (must be unique within the algorithm) |
| low | low limit for histogram |
| high | high limit for histogram |
| bins | number of bins |
Definition at line 17 of file GaudiHistos_1DFixedBinning.icpp.
| AIDA::IHistogram1D * GaudiHistos< PBASE >::book1D | ( | const std::string & | title, |
| const HistoBinEdges & | edges | ||
| ) | const |
book the 1D variable binning histogram
The histogram will be assigned a unique identifier
| title | histogram title (must be unique within the algorithm) |
| edges | The histogram bin edges |
Definition at line 17 of file GaudiHistos_1DVariableBinning.icpp.
| AIDA::IHistogram2D * GaudiHistos< PBASE >::book2D | ( | const HistoID & | ID, |
| const std::string & | title, | ||
| const double | lowX = 0, |
||
| const double | highX = 100, |
||
| const unsigned long | binsX = 50, |
||
| const double | lowY = 0, |
||
| const double | highY = 100, |
||
| const unsigned long | binsY = 50 |
||
| ) | const |
book the 2D histogram with forced ID
| ID | unique histogram ID |
| title | histogram title (must be unique within the algorithm) |
| low | low limit for histogram |
| high | high limit for histogram |
| bins | number of bins |
Definition at line 39 of file GaudiHistos_2DFixedBinning.icpp.
| AIDA::IHistogram2D * GaudiHistos< PBASE >::book2D | ( | const HistoID & | ID, |
| const std::string & | title, | ||
| const HistoBinEdges & | edgesX, | ||
| const HistoBinEdges & | edgesY | ||
| ) | const |
book the 2D variable binning histogram with given ID
| ID | unique histogram ID |
| title | histogram title (must be unique within the algorithm) |
| edgesX | The histogram x bin edges |
| edgesY | The histogram y bin edges |
Definition at line 38 of file GaudiHistos_2DVariableBinning.icpp.
| AIDA::IHistogram2D * GaudiHistos< PBASE >::book2D | ( | const std::string & | title, |
| const double | lowX = 0, |
||
| const double | highX = 100, |
||
| const unsigned long | binsX = 50, |
||
| const double | lowY = 0, |
||
| const double | highY = 100, |
||
| const unsigned long | binsY = 50 |
||
| ) | const |
book the 2D histogram
The histogram will be assigned a unique identifier
| title | histogram title (must be unique within the algorithm) |
| lowX | low x limit for histogram |
| highX | high x limit for histogram |
| binsX | number of bins in x |
| lowY | low y limit for histogram |
| highY | high y limit for histogram |
| binsY | number of bins in y |
Definition at line 17 of file GaudiHistos_2DFixedBinning.icpp.
| AIDA::IHistogram2D * GaudiHistos< PBASE >::book2D | ( | const std::string & | title, |
| const HistoBinEdges & | edgesX, | ||
| const HistoBinEdges & | edgesY | ||
| ) | const |
book the 2D variable binning histogram
The histogram will be assigned a unique identifier
| title | histogram title (must be unique within the algorithm) |
| edgesX | The histogram x bin edges |
| edgesY | The histogram y bin edges |
Definition at line 17 of file GaudiHistos_2DVariableBinning.icpp.
| AIDA::IHistogram3D * GaudiHistos< PBASE >::book3D | ( | const HistoID & | ID, |
| const std::string & | title, | ||
| const double | lowX = 0, |
||
| const double | highX = 100, |
||
| const unsigned long | binsX = 10, |
||
| const double | lowY = 0, |
||
| const double | highY = 100, |
||
| const unsigned long | binsY = 10, |
||
| const double | lowZ = 0, |
||
| const double | highZ = 100, |
||
| const unsigned long | binsZ = 10 |
||
| ) | const |
book the 3D histogram with forced ID
| ID | unique histogram ID |
| title | histogram title (must be unique within the algorithm) |
| lowX | low x limit for histogram |
| highX | high x limit for histogram |
| binsX | number of bins in x |
| lowY | low y limit for histogram |
| highY | high y limit for histogram |
| binsY | number of bins in y |
| lowZ | low y limit for histogram |
| highZ | high y limit for histogram |
| binsZ | number of bins in y |
Definition at line 40 of file GaudiHistos_3DFixedBinning.icpp.
| AIDA::IHistogram3D * GaudiHistos< PBASE >::book3D | ( | const HistoID & | ID, |
| const std::string & | title, | ||
| const HistoBinEdges & | edgesX, | ||
| const HistoBinEdges & | edgesY, | ||
| const HistoBinEdges & | edgesZ | ||
| ) | const |
book the 3D variable binning histogram with given ID
| ID | unique histogram ID |
| title | histogram title (must be unique within the algorithm) |
| edgesX | The histogram x bin edges |
| edgesY | The histogram y bin edges |
| edgesZ | The histogram z bin edges |
Definition at line 38 of file GaudiHistos_3DVariableBinning.icpp.
| AIDA::IHistogram3D * GaudiHistos< PBASE >::book3D | ( | const std::string & | title, |
| const double | lowX = 0, |
||
| const double | highX = 100, |
||
| const unsigned long | binsX = 10, |
||
| const double | lowY = 0, |
||
| const double | highY = 100, |
||
| const unsigned long | binsY = 10, |
||
| const double | lowZ = 0, |
||
| const double | highZ = 100, |
||
| const unsigned long | binsZ = 10 |
||
| ) | const |
book the 3D histogram
The histogram will be assigned a unique identifier
| title | histogram title (must be unique within the algorithm) |
| lowX | low x limit for histogram |
| highX | high x limit for histogram |
| binsX | number of bins in x |
| lowY | low y limit for histogram |
| highY | high y limit for histogram |
| binsY | number of bins in y |
| lowZ | low y limit for histogram |
| highZ | high y limit for histogram |
| binsZ | number of bins in y |
Definition at line 17 of file GaudiHistos_3DFixedBinning.icpp.
| AIDA::IHistogram3D * GaudiHistos< PBASE >::book3D | ( | const std::string & | title, |
| const HistoBinEdges & | edgesX, | ||
| const HistoBinEdges & | edgesY, | ||
| const HistoBinEdges & | edgesZ | ||
| ) | const |
book the 3D variable binning histogram
The histogram will be assigned a unique identifier
| title | histogram title (must be unique within the algorithm) |
| edgesX | The histogram x bin edges |
| edgesY | The histogram y bin edges |
| edgesZ | The histogram z bin edges |
Definition at line 17 of file GaudiHistos_3DVariableBinning.icpp.
| AIDA::IProfile1D * GaudiHistos< PBASE >::bookProfile1D | ( | const HistoID & | ID, |
| const std::string & | title, | ||
| const double | low = 0, |
||
| const double | high = 100, |
||
| const unsigned long | bins = 100, |
||
| const std::string & | opt = "", |
||
| const double | lowY = -std::numeric_limits<double>::max(), |
||
| const double | highY = std::numeric_limits<double>::max() |
||
| ) | const |
book the 1D profile histogram
The histogram will be assigned a unique identifier
| title | histogram title (must be unique within the algorithm) |
| edges | The histogram bin edges |
| low | low limit for histogram |
| high | high limit for histogram |
| bins | number of bins |
| opt | the options, used for evaluation of errors |
| lowY | the min cut-off for y-values |
| highY | the max cut-off for y-values |
Definition at line 37 of file GaudiHistos_1DProfFixedBinning.icpp.
| AIDA::IProfile1D * GaudiHistos< PBASE >::bookProfile1D | ( | const HistoID & | ID, |
| const std::string & | title, | ||
| const HistoBinEdges & | edges | ||
| ) | const |
book the 1D profile histogram
The histogram will be assigned a unique identifier
| title | histogram title (must be unique within the algorithm) |
| edges | The histogram bin edges |
Definition at line 35 of file GaudiHistos_1DProfVariableBinning.icpp.
| AIDA::IProfile1D * GaudiHistos< PBASE >::bookProfile1D | ( | const std::string & | title, |
| const double | low = 0, |
||
| const double | high = 100, |
||
| const unsigned long | bins = 100, |
||
| const std::string & | opt = "", |
||
| const double | lowY = -std::numeric_limits<double>::max(), |
||
| const double | highY = std::numeric_limits<double>::max() |
||
| ) | const |
book the 1D profile histogram
The histogram will be assigned a unique identifier
| title | histogram title (must be unique within the algorithm) |
| low | low limit for histogram |
| high | high limit for histogram |
| bins | number of bins |
| opt | the options, used for evaluation of errors |
| lowY | the min cut-off for y-values |
| highY | the max cut-off for y-values |
Definition at line 15 of file GaudiHistos_1DProfFixedBinning.icpp.
| AIDA::IProfile1D * GaudiHistos< PBASE >::bookProfile1D | ( | const std::string & | title, |
| const HistoBinEdges & | edges | ||
| ) | const |
book the 1D profile histogram
The histogram will be assigned a unique identifier
| title | histogram title (must be unique within the algorithm) |
| edges | The histogram bin edges |
Definition at line 15 of file GaudiHistos_1DProfVariableBinning.icpp.
| AIDA::IProfile2D * GaudiHistos< PBASE >::bookProfile2D | ( | const HistoID & | ID, |
| const std::string & | title, | ||
| const double | lowX = 0, |
||
| const double | highX = 100, |
||
| const unsigned long | binsX = 50, |
||
| const double | lowY = 0, |
||
| const double | highY = 100, |
||
| const unsigned long | binsY = 50 |
||
| ) | const |
book the 2D profile histogram with forced ID
| ID | unique histogram ID |
| title | histogram title (must be unique within the algorithm) |
| lowX | low x limit for histogram |
| highX | high x limit for histogram |
| binsX | number of bins in x |
| lowY | low y limit for histogram |
| highY | high y limit for histogram |
| binsY | number of bins in y |
Definition at line 37 of file GaudiHistos_2DProfFixedBinning.icpp.
| AIDA::IProfile2D * GaudiHistos< PBASE >::bookProfile2D | ( | const HistoID & | ID, |
| const std::string & | title, | ||
| const HistoBinEdges & | edgesX, | ||
| const HistoBinEdges & | edgesY | ||
| ) | const |
book the 2D profile histogram with forced ID
| ID | unique histogram ID |
| title | histogram title (must be unique within the algorithm) |
| edgesX | x bin edges |
| edgesY | y bin edges |
Definition at line 36 of file GaudiHistos_2DProfVariableBinning.icpp.
| AIDA::IProfile2D * GaudiHistos< PBASE >::bookProfile2D | ( | const std::string & | title, |
| const double | lowX = 0, |
||
| const double | highX = 100, |
||
| const unsigned long | binsX = 50, |
||
| const double | lowY = 0, |
||
| const double | highY = 100, |
||
| const unsigned long | binsY = 50 |
||
| ) | const |
book the 2D profile histogram
The histogram will be assigned a unique identifier
| title | histogram title (must be unique within the algorithm) |
| lowX | low x limit for histogram |
| highX | high x limit for histogram |
| binsX | number of bins in x |
| lowY | low y limit for histogram |
| highY | high y limit for histogram |
| binsY | number of bins in y |
Definition at line 15 of file GaudiHistos_2DProfFixedBinning.icpp.
| AIDA::IProfile2D * GaudiHistos< PBASE >::bookProfile2D | ( | const std::string & | title, |
| const HistoBinEdges & | edgesX, | ||
| const HistoBinEdges & | edgesY | ||
| ) | const |
book the 2D profile histogram
The histogram will be assigned a unique identifier
| title | histogram title (must be unique within the algorithm) |
| edgesX | x bin edges |
| edgesY | y bin edges |
Definition at line 15 of file GaudiHistos_2DProfVariableBinning.icpp.
|
inline |
get the flag for NaN checks (property "HistoCheckForNan")
Definition at line 2385 of file GaudiHistos.h.
|
protected |
| AIDA::IHistogram1D * GaudiHistos< PBASE >::fill | ( | AIDA::IHistogram1D * | histo, |
| const double | value, | ||
| const double | weight, | ||
| const std::string & | title = "" |
||
| ) | const |
fill the 1D histogram with the value and weight
| histo | 1D histogram to be filled |
| value | value to be put into the histogram |
| weight | weight to be used |
| title | histogram title (to be used for error report) |
Definition at line 89 of file GaudiHistos_1DFixedBinning.icpp.
| AIDA::IHistogram2D * GaudiHistos< PBASE >::fill | ( | AIDA::IHistogram2D * | histo, |
| const double | valueX, | ||
| const double | valueY, | ||
| const double | weight, | ||
| const std::string & | title = "" |
||
| ) | const |
fill the 2D histogram with the value and weight
| histo | 2D histogram to be filled |
| valueX | x value to be put into the histogram |
| valueY | y value to be put into the histogram |
| weight | weight to be used |
| title | histogram title (to be used for error report) |
Definition at line 91 of file GaudiHistos_2DFixedBinning.icpp.
| AIDA::IHistogram3D * GaudiHistos< PBASE >::fill | ( | AIDA::IHistogram3D * | histo, |
| const double | valueX, | ||
| const double | valueY, | ||
| const double | valueZ, | ||
| const double | weight, | ||
| const std::string & | title = "" |
||
| ) | const |
fill the 3D histogram with the value and weight
| histo | 3D histogram to be filled |
| valueX | x value to be put into the histogram |
| valueY | y value to be put into the histogram |
| valueZ | z value to be put into the histogram |
| weight | weight to be used |
| title | histogram title (to be used for error report) |
Definition at line 94 of file GaudiHistos_3DFixedBinning.icpp.
| AIDA::IProfile1D * GaudiHistos< PBASE >::fill | ( | AIDA::IProfile1D * | histo, |
| const double | valueX, | ||
| const double | valueY, | ||
| const double | weight, | ||
| const std::string & | title = "" |
||
| ) | const |
fill the 1D profile histogram with the values and weight
| histo | 1D profile histogram to be filled |
| valueX | x value to be put into the histogram |
| valueY | y value to be put into the histogram |
| weight | weight to be used |
| title | histogram title (to be used for error report) |
Definition at line 89 of file GaudiHistos_1DProfFixedBinning.icpp.
| AIDA::IProfile2D * GaudiHistos< PBASE >::fill | ( | AIDA::IProfile2D * | histo, |
| const double | valueX, | ||
| const double | valueY, | ||
| const double | valueZ, | ||
| const double | weight, | ||
| const std::string & | title = "" |
||
| ) | const |
fill the 2D profile histogram with the values and weight
| histo | 2D profile histogram to be filled |
| valueX | x value to be put into the histogram |
| valueY | y value to be put into the histogram |
| valueZ | z value to be put into the histogram |
| weight | weight to be used |
| title | histogram title (to be used for error report) |
Definition at line 88 of file GaudiHistos_2DProfFixedBinning.icpp.
|
overrideprotected |
|
inline |
|
inline |
access the EXISTING 1D histogram by ID
Wrapper method for the equivalent histo1D method. Retained for backwards compatibility, please use histo1D instead.
return the pointer to existing 1D histogram or NULL
Definition at line 2340 of file GaudiHistos.h.
|
inline |
access the EXISTING 1D histogram by title
Wrapper method for the equivalent histo1D method. Retained for backwards compatibility, please use histo1D instead.
return the pointer to existing 1D histogram or NULL
Definition at line 2292 of file GaudiHistos.h.
| AIDA::IHistogram1D * GaudiHistos< PBASE >::histo1D | ( | const HistoID & | ID | ) | const |
access the EXISTING 1D histogram by ID return the pointer to existing 1D histogram or NULL
Definition at line 294 of file GaudiHistos.icpp.
|
inline |
access the EXISTING 1D histogram by title return the pointer to existing 1D histogram or NULL
Definition at line 2280 of file GaudiHistos.h.
|
inline |
get access to the map of all 1D histograms index via ID
Definition at line 2458 of file GaudiHistos.h.
|
inline |
get access to the map of all 1D histograms indexed via their title
Using this method one can inspect e.g. a list of active histograms
Definition at line 2434 of file GaudiHistos.h.
| AIDA::IHistogram2D * GaudiHistos< PBASE >::histo2D | ( | const HistoID & | ID | ) | const |
access the EXISTING 2D histogram by ID return the pointer to existing 2D histogram or NULL
Definition at line 301 of file GaudiHistos.icpp.
|
inline |
access the EXISTING 2D histogram by title return the pointer to existing 2D histogram or NULL
Definition at line 2297 of file GaudiHistos.h.
|
inline |
|
inline |
get access to the map of all 2D histograms indexed via their title
Using this method one can inspect e.g. a list of active histograms
Definition at line 2485 of file GaudiHistos.h.
| AIDA::IHistogram3D * GaudiHistos< PBASE >::histo3D | ( | const HistoID & | ID | ) | const |
access the EXISTING 3D histogram by ID return the pointer to existing 3D histogram or NULL
Definition at line 308 of file GaudiHistos.icpp.
|
inline |
access the EXISTING 3D histogram by title return the pointer to existing 3D histogram or NULL
Definition at line 2305 of file GaudiHistos.h.
|
inline |
get access to the map of all 3D histograms index via a ID
Definition at line 2558 of file GaudiHistos.h.
|
inline |
get access to the map of all 3D histograms indexed via their title
Using this method one can inspect e.g. a list of active histograms
Definition at line 2535 of file GaudiHistos.h.
|
inline |
|
inline |
|
inline |
|
inline |
|
inline |
get the value for histogram offset (property "HistoOffSet")
Definition at line 2389 of file GaudiHistos.h.
| std::string GaudiHistos< PBASE >::histoPath |
|
inline |
|
inline |
get top-level histogram directory (property "HistoTopDir")
Definition at line 2391 of file GaudiHistos.h.
|
overrideprotected |
standard initialization method
Definition at line 85 of file GaudiHistos.icpp.
|
private |
Declare a histogram to the monitor service.
Uses the histogram ID as the 'name' sent to the monitor service and the histogram title as the long description
Definition at line 281 of file GaudiHistos.icpp.
|
private |
Create a new histogram ID using the given title.
| [in] | title | Histogram title |
| [out] | ID | The ID to use for the new histogram |
Definition at line 337 of file GaudiHistos.icpp.
|
private |
Check if all histogram maps are empty.
Definition at line 272 of file GaudiHistos.icpp.
|
inline |
fill the 1D histogram (book on demand)
Wrapper method for the equivalent plot1D method. Retained for backwards compatibility, please use plot1D instead.
| value | value to be filled |
| hdef | histogram descriptor |
| weight | weight |
Definition at line 203 of file GaudiHistos.h.
|
inline |
fill the 1D histogram (book on demand)
Wrapper method for the equivalent plot1D method. Retained for backwards compatibility, please use plot1D instead.
| value | value to be filled |
| ID | histogram identifier |
| hdef | histogram descriptor |
| weight | weight |
Definition at line 335 of file GaudiHistos.h.
|
inline |
fill the 1D histogram with forced ID assignment (book on demand)
Wrapper method for the equivalent plot1D method. Retained for backwards compatibility, please use plot1D instead.
| value | value to be filled |
| ID | histogram identifier |
| title | histogram title (must be unique within the algorithm) |
| low | low limit for histogram |
| high | high limit for histogram |
| bins | number of bins |
| weight | weight |
Definition at line 290 of file GaudiHistos.h.
|
inline |
fill the 1D histogram (book on demand)
Wrapper method for the equivalent plot1D method. Retained for backwards compatibility, please use plot1D instead.
| value | value to be filled |
| title | histogram title (must be unique within the algorithm) |
| low | low limit for histogram |
| high | high limit for histogram |
| bins | number of bins |
| weight | weight |
Definition at line 162 of file GaudiHistos.h.
|
inline |
book and fill the 1D histogram with forced ID and information from [first,last) sequence with given weight
Sequence, objects and function can be non-trivial:
where PT and MASS can be any function or function object for which the expressions PT(p) and MASS with p of type Particle* have some sense and can be evaluated to the values, which is convertible to double
| first | begin of the sequence |
| last | end of the sequence |
| ID | histogram identifier |
| title | histogram title |
| func | function to be plotted |
| low | low limit for histogram |
| high | high limit for histogram |
| bins | number of bins for histogram |
| weight | weight function |
Definition at line 645 of file GaudiHistos.h.
|
inline |
fill the 1D histogram with forced ID and information from [first,last) sequence
Sequence, objects and function can be non-trivial:
| func | function to be plotted |
| first | begin of the sequence |
| last | end of the sequence |
| ID | histogram identifier |
| title | histogram title |
| low | low limit for histogram |
| high | high limit for histogram |
| bins | number of bins for histogram |
Definition at line 475 of file GaudiHistos.h.
|
inline |
book and fill the 1D histogram with information from [first,last) sequence with given weight
Sequence, objects and function can be non-trivial:
where PT and MASS can be any function or function object for which the expressions PT(p) and MASS with p of type Particle* have some sense and can be evaluated to the values, which is convertible to double
| first | begin of the sequence |
| last | end of the sequence |
| title | histogram title |
| func | function to be plotted |
| low | low limit for histogram |
| high | high limit for histogram |
| bins | number of bins for histogram |
| weight | weight function |
Definition at line 561 of file GaudiHistos.h.
|
inline |
fill the 1D histogram with information from [first,last) sequence
Sequence, objects and function can be non-trivial:
where PT can be any function or function object for which the expression PT(p) , with p of type Particle* have some sense and can be evaluated to the values, which is convertible to double
| func | function to be plotted |
| first | begin of the sequence |
| last | end of the sequence |
| title | histogram title |
| low | low limit for histogram |
| high | high limit for histogram |
| bins | number of bins for histogram |
Definition at line 403 of file GaudiHistos.h.
| AIDA::IHistogram1D * GaudiHistos< PBASE >::plot1D | ( | const double | value, |
| const Gaudi::Histo1DDef & | hdef, | ||
| const double | weight = 1.0 |
||
| ) | const |
fill the 1D histogram (book on demand)
The histogram will get a unique identifier automatically assigned which by default will be equal to the histogram title.
The histogram descriptor comes e.g. from the component properties.
| value | value to be filled |
| hdef | histogram descriptor |
| weight | weight |
Definition at line 161 of file GaudiHistos_1DFixedBinning.icpp.
| AIDA::IHistogram1D * GaudiHistos< PBASE >::plot1D | ( | const double | value, |
| const HistoID & | ID, | ||
| const Gaudi::Histo1DDef & | hdef, | ||
| const double | weight = 1.0 |
||
| ) | const |
fill the 1D histogram with forced ID assignment (book on demand)
The histogram descriptor comes e.g. from component properties
| value | value to be filled |
| ID | histogram identifier |
| hdef | histogram descriptor |
| weight | weight |
Definition at line 169 of file GaudiHistos_1DFixedBinning.icpp.
| AIDA::IHistogram1D * GaudiHistos< PBASE >::plot1D | ( | const double | value, |
| const HistoID & | ID, | ||
| const std::string & | title, | ||
| const double | low, | ||
| const double | high, | ||
| const unsigned long | bins = 100, |
||
| const double | weight = 1.0 |
||
| ) | const |
fill the 1D histogram with forced ID assignment (book on demand)
This example illustrates the filling of the 1D histogram ID=15 titled "Invariant Mass" with value mass .
If the histogram with given ID does not exist yet it will be automatically booked with parameters low equal to 2.5, parameters high equal to 3.5 and bins equal to 100.
It is also possible to use literal IDs. For example :-
Will book the same histogram, using the id "mass".
It is also possible using literal IDs, to place histograms in sub-directories from the main histogram directory, using for example :-
Which will create the histogram "mass" in the sub-directory "subdir". Histograms can also be created in sub-directories with numeric IDs if IDs such as "subdir/1" are used.
| value | value to be filled |
| ID | histogram identifier |
| title | histogram title (must be unique within the algorithm) |
| low | low limit for histogram |
| high | high limit for histogram |
| bins | number of bins |
| weight | weight |
Definition at line 130 of file GaudiHistos_1DFixedBinning.icpp.
| AIDA::IHistogram1D * GaudiHistos< PBASE >::plot1D | ( | const double | value, |
| const HistoID & | ID, | ||
| const std::string & | title, | ||
| const HistoBinEdges & | edges, | ||
| const double | weight = 1.0 |
||
| ) | const |
fill the 1D variable binning histogram with forced ID assignment (book on demand)
This example illustrates the filling of the 1D histogram ID=15 titled "Invariant Mass" with value mass.
If the histogram with given ID does not exist yet it will be automatically booked with the given histogram bin edges.
It is also possible to use literal IDs. For example :-
Will book the same histogram, using the id "mass".
It is also possible using literal IDs, to place histograms in sub-directories from the main histogram directory, using for example :-
Which will create the histogram "mass" in the sub-directory "subdir". Histograms can also be created in sub-directories with numeric IDs if IDs such as "subdir/1" are used.
| value | value to be filled |
| ID | histogram identifier |
| title | histogram title (must be unique within the algorithm) |
| edges | The histogram bin edges |
| weight | weight |
Definition at line 103 of file GaudiHistos_1DVariableBinning.icpp.
| AIDA::IHistogram1D * GaudiHistos< PBASE >::plot1D | ( | const double | value, |
| const std::string & | title, | ||
| const double | low, | ||
| const double | high, | ||
| const unsigned long | bins = 100, |
||
| const double | weight = 1.0 |
||
| ) | const |
fill the 1D histogram (book on demand)
This example illustrates the filling of the histogram titled "InvariantMass" with value mass .
If the histogram with given title does not exist yet it will be automatically booked with parameters low equal to 2.5, parameters high equal to 3.5 and bins equal to 100.
| value | value to be filled |
| title | histogram title (must be unique within the algorithm) |
| low | low limit for histogram |
| high | high limit for histogram |
| bins | number of bins |
| weight | weight |
Definition at line 113 of file GaudiHistos_1DFixedBinning.icpp.
| AIDA::IHistogram1D * GaudiHistos< PBASE >::plot1D | ( | const double | value, |
| const std::string & | title, | ||
| const HistoBinEdges & | edges, | ||
| const double | weight = 1.0 |
||
| ) | const |
Fill the 1D variable binning histogram (book on demand)
This example illustrates the filling of the histogram titled "InvariantMass" with value mass.
If the histogram with given title does not exist yet it will be automatically booked with the given histogram bin edges.
| value | value to be filled |
| title | histogram title (must be unique within the algorithm) |
| edges | The histogram bin edges |
| weight | weight |
Definition at line 87 of file GaudiHistos_1DVariableBinning.icpp.
| AIDA::IHistogram2D * GaudiHistos< PBASE >::plot2D | ( | const double | valueX, |
| const double | valueY, | ||
| const HistoID & | ID, | ||
| const std::string & | title, | ||
| const double | lowX, | ||
| const double | highX, | ||
| const double | lowY, | ||
| const double | highY, | ||
| const unsigned long | binsX = 50, |
||
| const unsigned long | binsY = 50, |
||
| const double | weight = 1.0 |
||
| ) | const |
fill the 2D histogram with forced ID assignment (book on demand)
This example illustrates the filling of the 2D histogram ID=15 titled "Invariant Mass2 versus Mass1" with values mass1 and mass2 .
If the histogram with given title does not exist yet it will be automatically booked with parameters lowX equal to 2.5, highX equal to 3.5, lowY equal to 4.5, highY equal to 5.5, binsX equal to 100 and binsY equal to 200.
It is also possible to use literal IDs. For example :-
Will book the same histogram, using the id "mass".
It is also possible using literal IDs, to place histograms in sub-directories from the main histogram directory, using for example :-
Which will create the histogram "mass" in the sub-directory "subdir". Histograms can also be created in sub-directories with numeric IDs if IDs such as "subdir/1" are used.
| valueX | x value to be filled |
| valueY | y value to be filled |
| ID | Histogram ID to use |
| title | histogram title (must be unique within the algorithm) |
| lowX | low x limit for histogram |
| highX | high x limit for histogram |
| lowY | low y limit for histogram |
| highY | high y limit for histogram |
| binsX | number of bins in x |
| binsY | number of bins in y |
| weight | weight |
Definition at line 134 of file GaudiHistos_2DFixedBinning.icpp.
| AIDA::IHistogram2D * GaudiHistos< PBASE >::plot2D | ( | const double | valueX, |
| const double | valueY, | ||
| const HistoID & | ID, | ||
| const std::string & | title, | ||
| const HistoBinEdges & | edgesX, | ||
| const HistoBinEdges & | edgesY, | ||
| const double | weight = 1.0 |
||
| ) | const |
fill the 2D variable histogram with forced ID assignment (book on demand)
This example illustrates the filling of the 2D histogram ID=15 titled "Invariant Mass2 versus Mass1" with values mass1 and mass2 .
If the histogram with given title does not exist yet it will be automatically booked with the given histogram bin edges.
It is also possible to use literal IDs. For example :-
Will book the same histogram, using the id "mass".
It is also possible using literal IDs, to place histograms in sub-directories from the main histogram directory, using for example :-
Which will create the histogram "mass" in the sub-directory "subdir". Histograms can also be created in sub-directories with numeric IDs if IDs such as "subdir/1" are used.
| valueX | x value to be filled |
| valueY | y value to be filled |
| ID | Histogram ID to use |
| title | histogram title (must be unique within the algorithm) |
| edgesX | The histogram x bin edges |
| edgesY | The histogram y bin edges |
| weight | weight |
Definition at line 105 of file GaudiHistos_2DVariableBinning.icpp.
| AIDA::IHistogram2D * GaudiHistos< PBASE >::plot2D | ( | const double | valueX, |
| const double | valueY, | ||
| const std::string & | title, | ||
| const double | lowX, | ||
| const double | highX, | ||
| const double | lowY, | ||
| const double | highY, | ||
| const unsigned long | binsX = 50, |
||
| const unsigned long | binsY = 50, |
||
| const double | weight = 1.0 |
||
| ) | const |
fill the 2D histogram (book on demand)
This example illustrates the filling of the 2D histogram titled "Invariant Mass2 versus Mass1" with values mass1 and mass2 .
If the histogram with given title does not exist yet it will be automatically booked with parameters lowX equal to 2.5, highX equal to 3.5, lowY equal to 4.5, highY equal to 5.5, binsX equal to 100 and binsY equal to 200.
| valueX | x value to be filled |
| valueY | y value to be filled |
| title | histogram title (must be unique within the algorithm) |
| lowX | low x limit for histogram |
| highX | high x limit for histogram |
| lowY | low y limit for histogram |
| highY | high y limit for histogram |
| binsX | number of bins in x |
| binsY | number of bins in y |
| weight | weight |
Definition at line 116 of file GaudiHistos_2DFixedBinning.icpp.
| AIDA::IHistogram2D * GaudiHistos< PBASE >::plot2D | ( | const double | valueX, |
| const double | valueY, | ||
| const std::string & | title, | ||
| const HistoBinEdges & | edgesX, | ||
| const HistoBinEdges & | edgesY, | ||
| const double | weight = 1.0 |
||
| ) | const |
Fill the 2D variable binning histogram (book on demand)
This example illustrates the filling of the 2D histogram titled "Invariant Mass2 versus Mass1" with values mass1 and mass2 .
If the histogram with given title does not exist yet it will be automatically booked with the given histogram bin edges.
| valueX | x value to be filled |
| valueY | y value to be filled |
| title | histogram title (must be unique within the algorithm) |
| edgesX | The histogram x bin edges |
| edgesY | The histogram y bin edges |
| weight | weight |
Definition at line 88 of file GaudiHistos_2DVariableBinning.icpp.
| AIDA::IHistogram3D * GaudiHistos< PBASE >::plot3D | ( | const double | valueX, |
| const double | valueY, | ||
| const double | valueZ, | ||
| const HistoID & | ID, | ||
| const std::string & | title, | ||
| const double | lowX, | ||
| const double | highX, | ||
| const double | lowY, | ||
| const double | highY, | ||
| const double | lowZ, | ||
| const double | highZ, | ||
| const unsigned long | binsX = 10, |
||
| const unsigned long | binsY = 10, |
||
| const unsigned long | binsZ = 10, |
||
| const double | weight = 1.0 |
||
| ) | const |
fill the 3D histogram with forced ID assignment (book on demand)
This example illustrates the filling of the 3D histogram ID=15 titled "Space Points" with values X, Y and Z.
If the histogram with given title does not exist yet it will be automatically booked with parameters lowX equal to 2.5, highX equal to 3.5, lowY equal to 4.5, highY equal to 5.5, lowZ equal to 6.5, highZ equal to 7.5, binsX equal to 10, binsY equal to 20 and binsZ equal to 30.
It is also possible to use literal IDs. For example :-
Will book the same histogram, using the id "space".
It is also possible using literal IDs, to place histograms in sub-directories from the main histogram directory, using for example :-
Which will create the histogram "space" in the sub-directory "subdir". Histograms can also be created in sub-directories with numeric IDs if IDs such as "subdir/1" are used.
| valueX | x value to be filled |
| valueY | y value to be filled |
| valueZ | z value to be filled |
| ID | Histogram ID to use |
| title | histogram title (must be unique within the algorithm) |
| lowX | low x limit for histogram |
| highX | high x limit for histogram |
| lowY | low y limit for histogram |
| highY | high y limit for histogram |
| lowZ | low z limit for histogram |
| highZ | high z limit for histogram |
| binsX | number of bins in x |
| binsY | number of bins in y |
| binsZ | number of bins in z |
| weight | weight |
Definition at line 140 of file GaudiHistos_3DFixedBinning.icpp.
| AIDA::IHistogram3D * GaudiHistos< PBASE >::plot3D | ( | const double | valueX, |
| const double | valueY, | ||
| const double | valueZ, | ||
| const HistoID & | ID, | ||
| const std::string & | title, | ||
| const HistoBinEdges & | edgesX, | ||
| const HistoBinEdges & | edgesY, | ||
| const HistoBinEdges & | edgesZ, | ||
| const double | weight = 1.0 |
||
| ) | const |
fill the 3D histogram with forced ID assignment (book on demand)
This example illustrates the filling of the 3D histogram ID=15 titled "Space Points" with values X, Y and Z.
If the histogram with given title does not exist yet it will be automatically booked with the given histogram bin edges and histogram ID.
It is also possible to use literal IDs. For example :-
Will book the same histogram, using the id "space".
It is also possible using literal IDs, to place histograms in sub-directories from the main histogram directory, using for example :-
Which will create the histogram "space" in the sub-directory "subdir". Histograms can also be created in sub-directories with numeric IDs if IDs such as "subdir/1" are used.
| valueX | x value to be filled |
| valueY | y value to be filled |
| valueZ | z value to be filled |
| ID | Histogram ID to use |
| title | histogram title (must be unique within the algorithm) |
| edgesX | The histogram x bin edges |
| edgesY | The histogram y bin edges |
| edgesZ | The histogram z bin edges |
| weight | weight |
Definition at line 107 of file GaudiHistos_3DVariableBinning.icpp.
| AIDA::IHistogram3D * GaudiHistos< PBASE >::plot3D | ( | const double | valueX, |
| const double | valueY, | ||
| const double | valueZ, | ||
| const std::string & | title, | ||
| const double | lowX, | ||
| const double | highX, | ||
| const double | lowY, | ||
| const double | highY, | ||
| const double | lowZ, | ||
| const double | highZ, | ||
| const unsigned long | binsX = 10, |
||
| const unsigned long | binsY = 10, |
||
| const unsigned long | binsZ = 10, |
||
| const double | weight = 1.0 |
||
| ) | const |
fill the 3D histogram (book on demand)
This example illustrates the filling of the 3D histogram titled "Space Points" with values X, Y and Z.
If the histogram with given title does not exist yet it will be automatically booked with parameters lowX equal to 2.5, highX equal to 3.5, lowY equal to 4.5, highY equal to 5.5, lowZ equal to 6.5, highZ equal to 7.5, binsX equal to 10, binsY equal to 20 and binsZ equal to 30.
| valueX | x value to be filled |
| valueY | y value to be filled |
| valueZ | z value to be filled |
| title | histogram title (must be unique within the algorithm) |
| lowX | low x limit for histogram |
| highX | high x limit for histogram |
| lowY | low y limit for histogram |
| highY | high y limit for histogram |
| lowZ | low z limit for histogram |
| highZ | high z limit for histogram |
| binsX | number of bins in x |
| binsY | number of bins in y |
| binsZ | number of bins in z |
| weight | weight |
Definition at line 121 of file GaudiHistos_3DFixedBinning.icpp.
| AIDA::IHistogram3D * GaudiHistos< PBASE >::plot3D | ( | const double | valueX, |
| const double | valueY, | ||
| const double | valueZ, | ||
| const std::string & | title, | ||
| const HistoBinEdges & | edgesX, | ||
| const HistoBinEdges & | edgesY, | ||
| const HistoBinEdges & | edgesZ, | ||
| const double | weight = 1.0 |
||
| ) | const |
Fill the 3D variable binning histogram (book on demand)
This example illustrates the filling of the 3D histogram titled "Space Points" with values X, Y and Z.
If the histogram with given title does not exist yet it will be automatically booked with the given histogram bin edges.
| valueX | x value to be filled |
| valueY | y value to be filled |
| valueZ | z value to be filled |
| title | histogram title (must be unique within the algorithm) |
| edgesX | The histogram x bin edges |
| edgesY | The histogram y bin edges |
| edgesZ | The histogram z bin edges |
| weight | weight |
Definition at line 89 of file GaudiHistos_3DVariableBinning.icpp.
| int GaudiHistos< PBASE >::printHistos | ( | const MSG::Level | level = MSG::ALWAYS | ) | const |
perform the actual printout of histograms
| level | The message level to print at |
Definition at line 174 of file GaudiHistos.icpp.
|
inline |
get the flag for histogram production (property "HistoProduce")
Definition at line 2381 of file GaudiHistos.h.
| AIDA::IProfile1D * GaudiHistos< PBASE >::profile1D | ( | const double | valueX, |
| const double | valueY, | ||
| const HistoID & | ID, | ||
| const std::string & | title, | ||
| const double | lowX, | ||
| const double | highX, | ||
| const unsigned long | binsX = 100, |
||
| const std::string & | opt = "", |
||
| const double | lowY = -std::numeric_limits<double>::max(), |
||
| const double | highY = std::numeric_limits<double>::max(), |
||
| const double | weight = 1.0 |
||
| ) | const |
fill the 1D profile histogram with forced ID assignment (book on demand)
This example illustrates the filling of the 1D profile histogram with ID=15 titled "Invariant Mass2 versus Mass1" with values mass1 and mass2 .
If the histogram with given title does not exist yet it will be automatically booked with parameters lowX equal to 2.5, highX equal to 3.5, binsX equal to 100
It is also possible to use literal IDs. For example :-
Will book the same histogram, using the id "mass".
It is also possible using literal IDs, to place histograms in sub-directories from the main histogram directory, using for example :-
Which will create the histogram "mass" in the sub-directory "subdir". Histograms can also be created in sub-directories with numeric IDs if IDs such as "subdir/1" are used.
| valueX | x value to be filled |
| valueY | y value to be filled |
| ID | histogram identifier |
| title | histogram title (must be unique within the algorithm) |
| lowX | low x limit for histogram |
| highX | high x limit for histogram |
| binsX | number of bins in x |
| opt | the options, used for evaluation of errors |
| lowY | the min cut-off for y-values |
| highY | the max cut-off for y-values |
| weight | weight |
Definition at line 132 of file GaudiHistos_1DProfFixedBinning.icpp.
| AIDA::IProfile1D * GaudiHistos< PBASE >::profile1D | ( | const double | valueX, |
| const double | valueY, | ||
| const HistoID & | ID, | ||
| const std::string & | title, | ||
| const HistoBinEdges & | edges, | ||
| const double | weight = 1.0 |
||
| ) | const |
fill the 1D variable binning profile histogram with forced ID assignment (book on demand)
This example illustrates the filling of the 1D profile histogram with ID=15 titled "Invariant Mass2 versus Mass1" with values mass1 and mass2 .
If the histogram with given ID does not exist yet it will be automatically booked with the given histogram bin edges.
It is also possible to use literal IDs. For example :-
Will book the same histogram, using the id "mass".
It is also possible using literal IDs, to place histograms in sub-directories from the main histogram directory, using for example :-
Which will create the histogram "mass" in the sub-directory "subdir". Histograms can also be created in sub-directories with numeric IDs if IDs such as "subdir/1" are used.
| valueX | x value to be filled |
| valueY | y value to be filled |
| ID | histogram identifier |
| title | histogram title (must be unique within the algorithm) |
| edges | The histogram bin edges |
| weight | weight |
Definition at line 101 of file GaudiHistos_1DProfVariableBinning.icpp.
| AIDA::IProfile1D * GaudiHistos< PBASE >::profile1D | ( | const double | valueX, |
| const double | valueY, | ||
| const std::string & | title, | ||
| const double | lowX, | ||
| const double | highX, | ||
| const unsigned long | binsX = 100, |
||
| const std::string & | opt = "", |
||
| const double | lowY = -std::numeric_limits<double>::max(), |
||
| const double | highY = std::numeric_limits<double>::max(), |
||
| const double | weight = 1.0 |
||
| ) | const |
fill the 1D profile histogram (book on demand)
This example illustrates the filling of the 1D profile histogram titled "Invariant Mass2 versus Mass1" with values mass1 and mass2 .
If the histogram with given title does not exist yet it will be automatically booked with parameters lowX equal to 2.5, highX equal to 3.5, binsX equal to 100
| valueX | x value to be filled |
| valueY | y value to be filled |
| title | histogram title (must be unique within the algorithm) |
| lowX | low x limit for histogram |
| highX | high x limit for histogram |
| binsX | number of bins in x |
| opt | the options, used for evaluation of errors |
| lowY | the min cut-off for y-values |
| highY | the max cut-off for y-values |
| weight | weight |
Definition at line 114 of file GaudiHistos_1DProfFixedBinning.icpp.
| AIDA::IProfile1D * GaudiHistos< PBASE >::profile1D | ( | const double | valueX, |
| const double | valueY, | ||
| const std::string & | title, | ||
| const HistoBinEdges & | edges, | ||
| const double | weight = 1.0 |
||
| ) | const |
fill the 1D variable binning profile histogram (book on demand)
This example illustrates the filling of the 1D profile histogram titled "Invariant Mass2 versus Mass1" with values mass1 and mass2 .
If the histogram with given title does not exist yet it will be automatically booked with the given histogram bin edges.
| valueX | x value to be filled |
| valueY | y value to be filled |
| title | histogram title (must be unique within the algorithm) |
| edges | The histogram bin edges |
| weight | weight |
Definition at line 85 of file GaudiHistos_1DProfVariableBinning.icpp.
| AIDA::IProfile1D * GaudiHistos< PBASE >::profile1D | ( | const HistoID & | ID | ) | const |
access the EXISTING 1D profile histogram by ID return the pointer to existing 1D profile histogram or NULL
Definition at line 315 of file GaudiHistos.icpp.
|
inline |
access the EXISTING 1D profile histogram by title return the pointer to existing 1D profile histogram or NULL
Definition at line 2313 of file GaudiHistos.h.
|
inline |
get access to the map of 1D profile histograms index via a ID
Definition at line 2610 of file GaudiHistos.h.
|
inline |
get access to the map of all 1D profile histograms indexed via their title
Using this method one can inspect e.g. a list of active histograms
Definition at line 2587 of file GaudiHistos.h.
| AIDA::IProfile2D * GaudiHistos< PBASE >::profile2D | ( | const double | valueX, |
| const double | valueY, | ||
| const double | valueZ, | ||
| const HistoID & | ID, | ||
| const std::string & | title, | ||
| const double | lowX, | ||
| const double | highX, | ||
| const double | lowY, | ||
| const double | highY, | ||
| const unsigned long | binsX = 50, |
||
| const unsigned long | binsY = 50, |
||
| const double | weight = 1.0 |
||
| ) | const |
fill the 2D profile histogram with forced ID assignment (book on demand)
This example illustrates the filling of the 2D profile histogram with ID=15 titled "Space Points" with values X, Y and Z.
If the histogram with given title does not exist yet it will be automatically booked with parameters lowX equal to 2.5, highX equal to 3.5, lowY equal to 4.5, highY equal to 5.5, binsX equal to 10, binsY equal to 20.
It is also possible to use literal IDs. For example :-
Will book the same histogram, using the id "space".
It is also possible using literal IDs, to place histograms in sub-directories from the main histogram directory, using for example :-
Which will create the histogram "space" in the sub-directory "subdir". Histograms can also be created in sub-directories with numeric IDs if IDs such as "subdir/1" are used.
| valueX | x value to be filled |
| valueY | y value to be filled |
| valueZ | z value to be filled |
| ID | histogram identifier |
| title | histogram title (must be unique within the algorithm) |
| lowX | low x limit for histogram |
| highX | high x limit for histogram |
| lowY | low y limit for histogram |
| highY | high y limit for histogram |
| binsX | number of bins in x |
| binsY | number of bins in y |
| weight | weight |
Definition at line 131 of file GaudiHistos_2DProfFixedBinning.icpp.
| AIDA::IProfile2D * GaudiHistos< PBASE >::profile2D | ( | const double | valueX, |
| const double | valueY, | ||
| const double | valueZ, | ||
| const HistoID & | ID, | ||
| const std::string & | title, | ||
| const HistoBinEdges & | edgesX, | ||
| const HistoBinEdges & | edgesY, | ||
| const double | weight = 1.0 |
||
| ) | const |
fill the 2D variable binning profile histogram with forced ID assignment (book on demand)
This example illustrates the filling of the 2D profile histogram titled "Space Points" with values X, Y and Z.
If the histogram with given ID does not exist yet it will be automatically booked with the given histogram bin edges.
It is also possible to use literal IDs. For example :-
Will book the same histogram, using the id "mass".
It is also possible using literal IDs, to place histograms in sub-directories from the main histogram directory, using for example :-
Which will create the histogram "mass" in the sub-directory "subdir". Histograms can also be created in sub-directories with numeric IDs if IDs such as "subdir/1" are used.
| valueX | x value to be filled |
| valueY | y value to be filled |
| valueZ | z value to be filled |
| ID | histogram identifier |
| title | histogram title (must be unique within the algorithm) |
| edgesX | The histogram x bin edges |
| edgesY | The histogram y bin edges |
| weight | weight |
Definition at line 102 of file GaudiHistos_2DProfVariableBinning.icpp.
| AIDA::IProfile2D * GaudiHistos< PBASE >::profile2D | ( | const double | valueX, |
| const double | valueY, | ||
| const double | valueZ, | ||
| const std::string & | title, | ||
| const double | lowX, | ||
| const double | highX, | ||
| const double | lowY, | ||
| const double | highY, | ||
| const unsigned long | binsX = 50, |
||
| const unsigned long | binsY = 50, |
||
| const double | weight = 1.0 |
||
| ) | const |
fill the 2D profile histogram (book on demand)
This example illustrates the filling of the 2D profile histogram titled "Space Points" with values X, Y and Z.
If the histogram with given title does not exist yet it will be automatically booked with parameters lowX equal to 2.5, highX equal to 3.5, lowY equal to 4.5, highY equal to 5.5, binsX equal to 10, binsY equal to 20.
| valueX | x value to be filled |
| valueY | y value to be filled |
| valueZ | z value to be filled |
| title | histogram title (must be unique within the algorithm) |
| lowX | low x limit for histogram |
| highX | high x limit for histogram |
| lowY | low y limit for histogram |
| highY | high y limit for histogram |
| binsX | number of bins in x |
| binsY | number of bins in y |
| weight | weight |
Definition at line 113 of file GaudiHistos_2DProfFixedBinning.icpp.
| AIDA::IProfile2D * GaudiHistos< PBASE >::profile2D | ( | const double | valueX, |
| const double | valueY, | ||
| const double | valueZ, | ||
| const std::string & | title, | ||
| const HistoBinEdges & | edgesX, | ||
| const HistoBinEdges & | edgesY, | ||
| const double | weight = 1.0 |
||
| ) | const |
fill the 2D variable binning profile histogram (book on demand)
This example illustrates the filling of the 2D profile histogram titled "Space Points" with values X, Y and Z.
If the histogram with given title does not exist yet it will be automatically booked with the given histogram bin edges.
| valueX | x value to be filled |
| valueY | y value to be filled |
| valueZ | z value to be filled |
| title | histogram title (must be unique within the algorithm) |
| edgesX | The histogram x bin edges |
| edgesY | The histogram x bin edges |
| weight | weight |
Definition at line 85 of file GaudiHistos_2DProfVariableBinning.icpp.
| AIDA::IProfile2D * GaudiHistos< PBASE >::profile2D | ( | const HistoID & | ID | ) | const |
access the EXISTING 2D profile histogram by ID return the pointer to existing 2D profile histogram or NULL
Definition at line 322 of file GaudiHistos.icpp.
|
inline |
access the EXISTING 2D profile histogram by title return the pointer to existing 2D profile histogram or NULL
Definition at line 2321 of file GaudiHistos.h.
|
inline |
get access to the map of 2D profile histograms index via a ID
Definition at line 2660 of file GaudiHistos.h.
|
inline |
get access to the map of all 2D profile histograms indexed via their title
Using this method one can inspect e.g. a list of active histograms
Definition at line 2637 of file GaudiHistos.h.
|
inline |
set the flag for NaN checks (property "HistoCheckForNan")
Definition at line 2669 of file GaudiHistos.h.
|
inline |
|
inline |
|
inline |
set a value for histogram offset (property "HistoOffSet"
Definition at line 2673 of file GaudiHistos.h.
|
inline |
set top-level histogram directory (property "HistoTopDir")
Definition at line 2676 of file GaudiHistos.h.
|
inline |
set the flag for histogram production (property "HistoProduce")
Definition at line 2665 of file GaudiHistos.h.
|
inline |
set the flag for histogram path split (property "HistoSplitDir")
Definition at line 2671 of file GaudiHistos.h.
|
inline |
get the flag for histogram path split (property "HistoSplitDir")
Definition at line 2387 of file GaudiHistos.h.
| unsigned int GaudiHistos< PBASE >::totalNumberOfHistos |
Returns the total number of histograms (of all types) currently booked.
Definition at line 329 of file GaudiHistos.icpp.
|
inline |
Use old style sequencial numerical automatically assigned IDs ?
Definition at line 2401 of file GaudiHistos.h.
|
private |
Definition at line 2757 of file GaudiHistos.h.
|
private |
Definition at line 2768 of file GaudiHistos.h.
|
private |
Definition at line 2767 of file GaudiHistos.h.
|
mutableprivate |
the actual storage/access of 1D histograms by unique ID
Definition at line 2790 of file GaudiHistos.h.
|
mutableprivate |
the actual storage/access of 1D histograms by unique title
Definition at line 2788 of file GaudiHistos.h.
|
private |
Definition at line 2769 of file GaudiHistos.h.
|
private |
Definition at line 2772 of file GaudiHistos.h.
|
private |
Definition at line 2774 of file GaudiHistos.h.
|
mutableprivate |
the actual storage/access of 2D histograms by unique ID
Definition at line 2795 of file GaudiHistos.h.
|
mutableprivate |
the actual storage/access of 2D histograms by unique title
Definition at line 2793 of file GaudiHistos.h.
|
mutableprivate |
the actual storage/access of 3D histograms by unique ID
Definition at line 2800 of file GaudiHistos.h.
|
mutableprivate |
the actual storage/access of 3D histograms by unique title
Definition at line 2798 of file GaudiHistos.h.
|
private |
Definition at line 2755 of file GaudiHistos.h.
|
private |
Definition at line 2765 of file GaudiHistos.h.
|
private |
Definition at line 2761 of file GaudiHistos.h.
|
private |
Definition at line 2747 of file GaudiHistos.h.
|
private |
Definition at line 2763 of file GaudiHistos.h.
|
private |
Definition at line 2780 of file GaudiHistos.h.
|
private |
Definition at line 2746 of file GaudiHistos.h.
|
mutableprivate |
the actual storage/access of 1D profile histograms by unique ID
Definition at line 2805 of file GaudiHistos.h.
|
mutableprivate |
the actual storage/access of 1D profile histograms by unique title
Definition at line 2803 of file GaudiHistos.h.
|
mutableprivate |
the actual storage/access of 2D profile histograms by unique ID
Definition at line 2810 of file GaudiHistos.h.
|
mutableprivate |
the actual storage/access of 2D profile histograms by unique title
Definition at line 2808 of file GaudiHistos.h.
|
private |
Definition at line 2759 of file GaudiHistos.h.
|
private |
Definition at line 2777 of file GaudiHistos.h.