![]()  | 
  
    The Gaudi Framework
    v38r0 (2143aa4c)
    
   | 
 
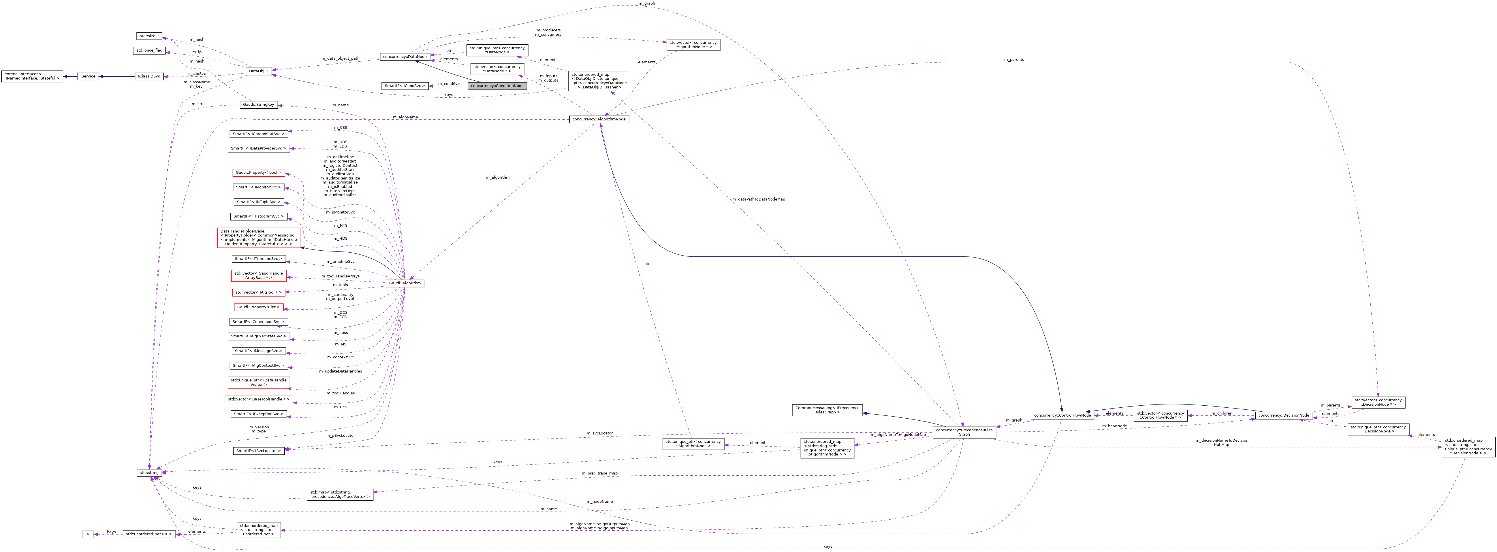
#include </builds/gaudi/Gaudi/GaudiHive/src/PRGraph/PrecedenceRulesGraph.h>


Public Member Functions | |
| ConditionNode (PrecedenceRulesGraph &graph, const DataObjID &path, SmartIF< ICondSvc > condSvc) | |
| Constructor.  More... | |
| bool | accept (IGraphVisitor &visitor) override | 
| Need to hide the (identical) base method with this one so that visitEnter(ConditionNode&) and visit(ConditionNode&) are called.  More... | |
  Public Member Functions inherited from concurrency::DataNode | |
| DataNode (PrecedenceRulesGraph &graph, const DataObjID &path) | |
| Constructor.  More... | |
| virtual | ~DataNode ()=default | 
| Destructor.  More... | |
| const DataObjID & | name () const | 
| void | addProducerNode (AlgorithmNode *node) | 
| Add relationship to producer AlgorithmNode.  More... | |
| void | addConsumerNode (AlgorithmNode *node) | 
| Add relationship to consumer AlgorithmNode.  More... | |
| const std::vector< AlgorithmNode * > & | getProducers () const | 
| Get all data object producers.  More... | |
| const std::vector< AlgorithmNode * > & | getConsumers () const | 
| Get all data object consumers.  More... | |
Public Attributes | |
| SmartIF< ICondSvc > | m_condSvc | 
  Public Attributes inherited from concurrency::DataNode | |
| PrecedenceRulesGraph * | m_graph | 
Definition at line 605 of file PrecedenceRulesGraph.h.
      
  | 
  inline | 
      
  | 
  inlineoverridevirtual | 
Need to hide the (identical) base method with this one so that visitEnter(ConditionNode&) and visit(ConditionNode&) are called.
using DataNode::accept; ?
Reimplemented from concurrency::DataNode.
Definition at line 614 of file PrecedenceRulesGraph.h.
Definition at line 620 of file PrecedenceRulesGraph.h.