![]() |
The Gaudi Framework
v38r0 (2143aa4c)
|
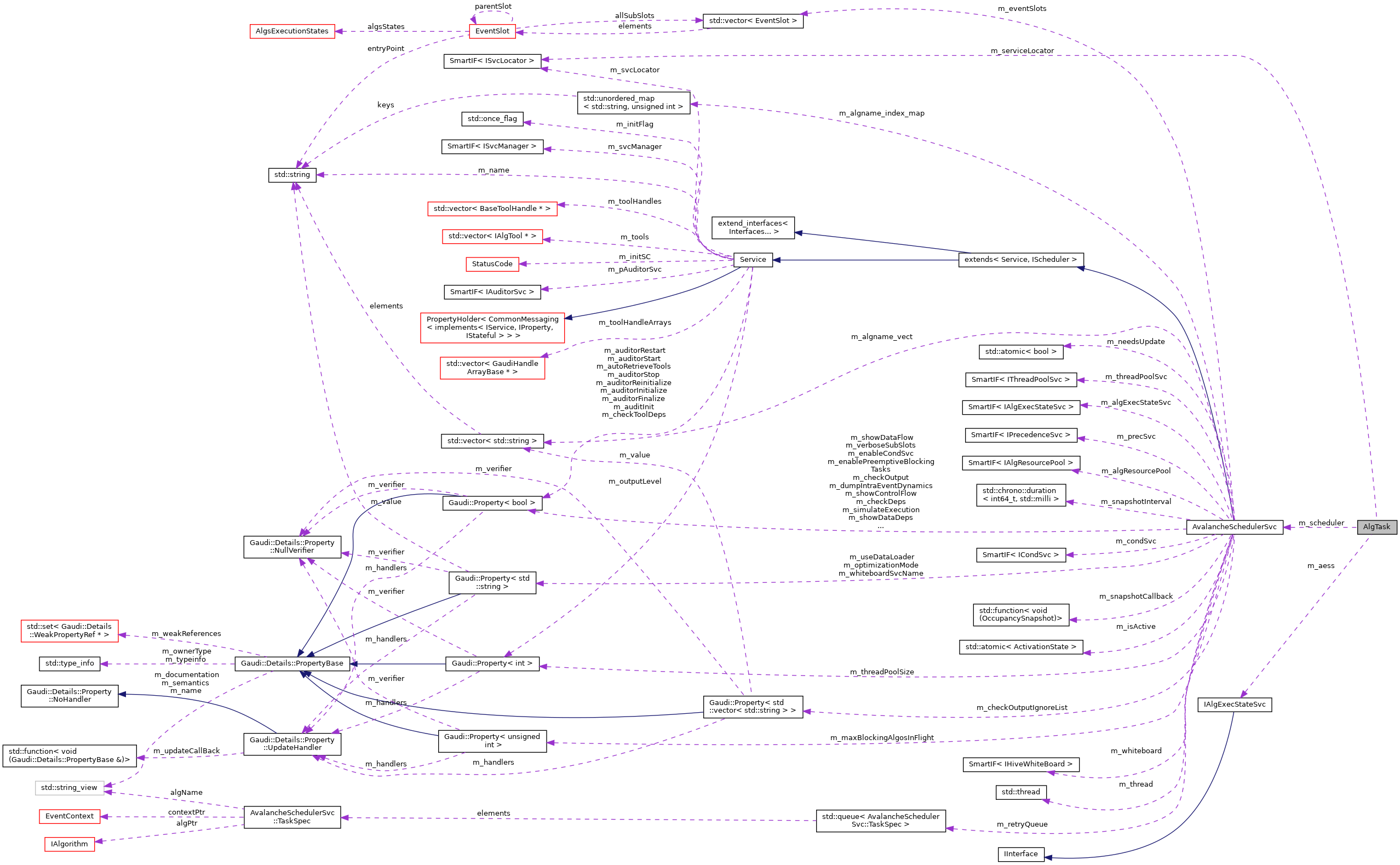
#include </builds/gaudi/Gaudi/GaudiHive/src/AlgTask.h>

Public Member Functions | |
| AlgTask (AvalancheSchedulerSvc *scheduler, ISvcLocator *svcLocator, IAlgExecStateSvc *aem, bool blocking=false) | |
| void | operator() () const |
Private Attributes | |
| AvalancheSchedulerSvc * | m_scheduler |
| IAlgExecStateSvc * | m_aess |
| SmartIF< ISvcLocator > | m_serviceLocator |
| bool | m_blocking { false } |
|
inline |
Definition at line 38 of file AlgTask.h.
|
inline |
Definition at line 41 of file AlgTask.h.
|
private |
|
private |
|
private |