![]() |
The Gaudi Framework
v38r1 (3af3a718)
|

Public Member Functions | |
| RefAccessor (void *obj) | |
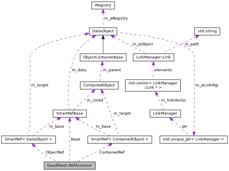
Public Attributes | |
| void * | Ptr |
| SmartRefBase * | Base |
| SmartRef< DataObject > * | ObjectRef |
| SmartRef< ContainedObject > * | ContainedRef |
Definition at line 53 of file RootIOHandler.cpp.
|
inline |
Definition at line 58 of file RootIOHandler.cpp.
| SmartRefBase* GaudiRoot::RefAccessor::Base |
Definition at line 55 of file RootIOHandler.cpp.
| SmartRef<ContainedObject>* GaudiRoot::RefAccessor::ContainedRef |
Definition at line 57 of file RootIOHandler.cpp.
| SmartRef<DataObject>* GaudiRoot::RefAccessor::ObjectRef |
Definition at line 56 of file RootIOHandler.cpp.
| void* GaudiRoot::RefAccessor::Ptr |
Definition at line 54 of file RootIOHandler.cpp.