![]() |
The Gaudi Framework
v38r1 (3af3a718)
|
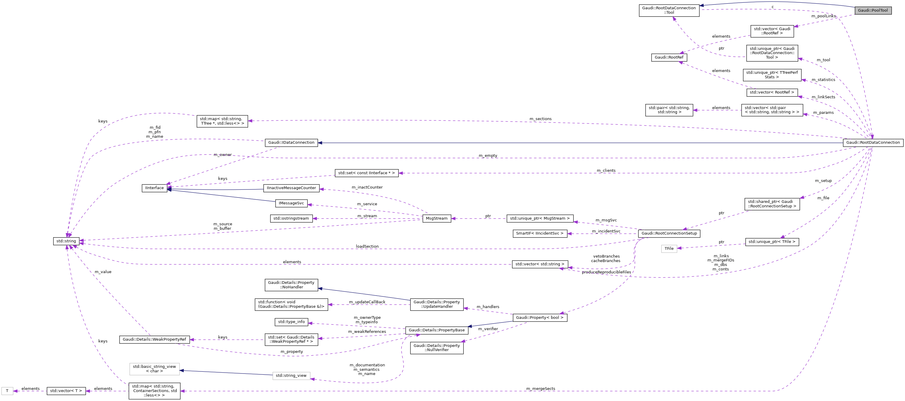
#include </builds/gaudi/Gaudi/RootCnv/src/PoolTool.h>


Public Member Functions | |
| PoolTool (RootDataConnection *con) | |
| Standard constructor. More... | |
| string | _treeName (std::string_view sr) |
| Convert TES object identifier to ROOT tree name. More... | |
| RootRef | poolRef (size_t i) const override |
| Internal overload to facilitate the access to POOL files. More... | |
| int | loadRefs (std::string_view, std::string_view cnt, unsigned long entry, RootObjectRefs &refs) override |
| Load references object from file. More... | |
| TBranch * | getBranch (std::string_view, std::string_view branch_name) override |
| Access data branch by name: Get existing branch in read only mode. More... | |
| StatusCode | saveRefs () override |
| Save references section when closing data file (NOT SUPPORTED) More... | |
| StatusCode | readRefs () override |
| Internal helper to read reference tables ##Params and ##Links. More... | |
Public Member Functions inherited from Gaudi::RootDataConnection::Tool | |
| TTree * | refs () const |
| StringVec & | dbs () const |
| StringVec & | conts () const |
| StringVec & | links () const |
| ParamMap & | params () const |
| MsgStream & | msgSvc () const |
| const std::string & | name () const |
| Sections & | sections () const |
| LinkSections & | linkSections () const |
| MergeSections & | mergeSections () const |
| virtual | ~Tool ()=default |
| Default destructor. More... | |
Private Attributes | |
| std::vector< Gaudi::RootRef > | m_poolLinks |
| Image of the POOL ##Links table. More... | |
Additional Inherited Members | |
Protected Types inherited from Gaudi::RootDataConnection::Tool | |
| typedef RootDataConnection::StringVec | StringVec |
| typedef RootDataConnection::ParamMap | ParamMap |
| typedef RootDataConnection::Sections | Sections |
| typedef RootDataConnection::MergeSections | MergeSections |
| typedef RootDataConnection::LinkSections | LinkSections |
| typedef RootDataConnection::ContainerSection | ContainerSection |
| typedef RootDataConnection::ContainerSections | ContainerSections |
Protected Attributes inherited from Gaudi::RootDataConnection::Tool | |
| RootDataConnection * | c |
| Pointer to containing data connection object. More... | |
Definition at line 27 of file PoolTool.h.
|
inline |
|
inline |
Convert TES object identifier to ROOT tree name.
Definition at line 36 of file PoolTool.h.
|
inlineoverridevirtual |
Access data branch by name: Get existing branch in read only mode.
Implements Gaudi::RootDataConnection::Tool.
Definition at line 97 of file PoolTool.h.
|
inlineoverridevirtual |
Load references object from file.
Implements Gaudi::RootDataConnection::Tool.
Definition at line 45 of file PoolTool.h.
|
inlineoverridevirtual |
Internal overload to facilitate the access to POOL files.
Reimplemented from Gaudi::RootDataConnection::Tool.
Definition at line 42 of file PoolTool.h.
|
inlineoverridevirtual |
Internal helper to read reference tables ##Params and ##Links.
Implements Gaudi::RootDataConnection::Tool.
Definition at line 119 of file PoolTool.h.
|
inlineoverridevirtual |
Save references section when closing data file (NOT SUPPORTED)
Implements Gaudi::RootDataConnection::Tool.
Definition at line 116 of file PoolTool.h.
|
private |
Image of the POOL ##Links table.
Definition at line 29 of file PoolTool.h.