![]() |
The Gaudi Framework
v38r1p1 (ae26267b)
|
Alias for backward compatibility. More...
#include </builds/gaudi/Gaudi/GaudiKernel/include/GaudiKernel/Algorithm.h>
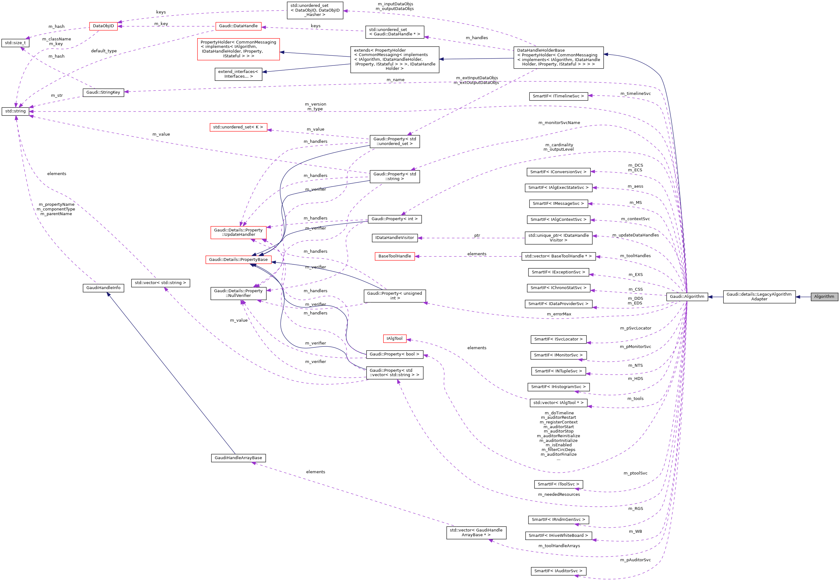
Inherits Gaudi::details::LegacyAlgorithmAdapter.
Inherited by AbortEventAlg, Aida2Root, AIDATupleAlgorithmRead, AIDATupleAlgorithmWrite, AnyDataGetAlgorithm< T >, AnyDataPutAlgorithm, AuditorTestAlg, bug_34121::MyAlgorithm, CallgrindProfile, CollectionCloneAlg, ColorMsgAlg, ContextEventCounterData, ContextEventCounterPtr, CPUCruncher, CpuHungryAlg, DataCreator, EventCounter, EvtCollectionStream, EvtCollectionWrite, ExtendedProperties, extends< Algorithm, IPartitionControl >, FileMgrTest, FixTESPath< Algorithm >, Gaudi::Hive::FetchDataFromFile, Gaudi::TestSuite::HistoProps, Gaudi::TestSuite::MultiInput::DumpAddress, Gaudi::TestSuite::MultiInput::ReadAlg, Gaudi::TestSuite::MultiInput::WriteAlg, Gaudi::TestSuite::ReadHandleAlg, Gaudi::TestSuite::TestAlg, Gaudi::TestSuite::WriteHandleAlg, GaudiEx::QotdAlg, GaudiPython::PyAlgorithm, GaudiTesting::CustomIncidentAlg, GaudiTesting::DestructorCheckAlg, GaudiTesting::GetDataObjectAlg, GaudiTesting::JIRA::GAUDI_1185, GaudiTesting::ListTools, GaudiTesting::OddEventsFilter, GaudiTesting::PrintMemoryUsage, GaudiTesting::PutDataObjectAlg, GaudiTesting::SignallingAlg, GaudiTesting::SleepyAlg, GaudiTesting::StopLoopAlg, GaudiTesting::TestAlg, GaudiTestSuite::CounterSvcAlg, GaudiTestSuite::StatSvcAlg, GaudiTestSuite::TimingAlg, HelloWorld, HistoAlgorithm, History, HiveReadAlgorithm, HiveTestAlgorithm, IncidentAsyncTestAlg, IncidentListenerTestAlg, IntelProfile, JemallocProfile, LoopAlg, MapAlg, MyDataAlgorithm, NTupleAlgorithm, OutputStream, PartPropExa, PluginServiceTest::CustomFactoryAlgorithm, PluginServiceTest::MyAlg, PluginServiceTest::MyTemplatedAlg< T1, T2 >, PropertyAlg, PropertyProxy, RandomNumberAlg, ReadAlg, ReadHandleAlg, ReadTES, RecordOutputStream, ReplayOutputStream, StoreExplorerAlg, StoreSnifferAlg, SubAlg, Test::ViewTester, TestToolAlg, TestToolAlgFailure, THistRead, THistWrite, WriteAlg, and WriteHandleAlg.

Public Member Functions | |
| StatusCode | execute () override=0 |
Public Member Functions inherited from Gaudi::details::LegacyAlgorithmAdapter | |
| LegacyAlgorithmAdapter (std::string name, ISvcLocator *svcloc, std::string version=PACKAGE_VERSION) | |
| const EventContext & | getContext () const |
| bool | isExecuted () const |
| Has this algorithm been executed since the last reset? More... | |
| void | setExecuted (bool state) const |
| Set the executed flag to the specified state. More... | |
| bool | filterPassed () const |
| Did this algorithm pass or fail its filter criterion for the last event? More... | |
| void | setFilterPassed (bool state) const |
| Set the filter passed flag to the specified state. More... | |
Public Member Functions inherited from Gaudi::Algorithm | |
| Algorithm (std::string name, ISvcLocator *svcloc, std::string version=PACKAGE_VERSION) | |
| Constructor. More... | |
| StatusCode | sysStart () override |
| Reinitialization method invoked by the framework. More... | |
| StatusCode | sysInitialize () override |
| Initialization method invoked by the framework. More... | |
| StatusCode | sysReinitialize () override |
| Reinitialization method invoked by the framework. More... | |
| StatusCode | sysRestart () override |
| Restart method invoked by the framework. More... | |
| StatusCode | sysExecute (const EventContext &ctx) override |
| The actions to be performed by the algorithm on an event. More... | |
| StatusCode | sysStop () override |
| System stop. More... | |
| StatusCode | sysFinalize () override |
| System finalization. More... | |
| const std::string & | name () const override |
| The identifying name of the algorithm object. More... | |
| const Gaudi::StringKey & | nameKey () const override |
| const std::string & | type () const override |
| The type of the algorithm object. More... | |
| void | setType (std::string type) override |
| const std::string & | version () const override |
| unsigned int | index () const override |
| StatusCode | configure () override |
| Dummy implementation of IStateful::configure() method. More... | |
| StatusCode | terminate () override |
| Dummy implementation of IStateful::terminate() method. More... | |
| StatusCode | initialize () override |
| the default (empty) implementation of IStateful::initialize() method More... | |
| StatusCode | start () override |
| the default (empty) implementation of IStateful::start() method More... | |
| StatusCode | stop () override |
| the default (empty) implementation of IStateful::stop() method More... | |
| StatusCode | finalize () override |
| the default (empty) implementation of IStateful::finalize() method More... | |
| StatusCode | reinitialize () override |
| the default (empty) implementation of IStateful::reinitialize() method More... | |
| StatusCode | restart () override |
| the default (empty) implementation of IStateful::restart() method More... | |
| Gaudi::StateMachine::State | FSMState () const override |
| returns the current state of the algorithm More... | |
| Gaudi::StateMachine::State | targetFSMState () const override |
| returns the state the algorithm will be in after the ongoing transition More... | |
| bool | isEnabled () const override |
| Is this algorithm enabled or disabled? More... | |
| bool | isSequence () const override |
| Are we a Sequence? More... | |
| unsigned int | errorCount () const |
| Get the number of failures of the algorithm. More... | |
| template<class T > | |
| StatusCode | service (std::string_view name, T *&psvc, bool createIf=true) const |
| Access a service by name, creating it if it doesn't already exist. More... | |
| template<class T > | |
| StatusCode | service (std::string_view svcType, std::string_view svcName, T *&psvc) const |
| Access a service by name and type, creating it if it doesn't already exist. More... | |
| SmartIF< IService > | service (std::string_view name, const bool createIf=true, const bool quiet=false) const |
| Return a pointer to the service identified by name (or "type/name") More... | |
| template<class T > | |
| SmartIF< T > | service (std::string_view name, bool createIf=true, bool quiet=false) const |
| SmartIF< IAuditorSvc > & | auditorSvc () const |
| The standard auditor service.May not be invoked before sysInitialize() has been invoked. More... | |
| SmartIF< IChronoStatSvc > & | chronoSvc () const |
| The standard Chrono & Stat service, Return a pointer to the service if present. More... | |
| SmartIF< IDataProviderSvc > & | detSvc () const |
| The standard detector data service. More... | |
| SmartIF< IConversionSvc > & | detCnvSvc () const |
| The standard detector data persistency conversion service. More... | |
| SmartIF< IDataProviderSvc > & | eventSvc () const |
| The standard event data service. More... | |
| SmartIF< IDataProviderSvc > & | evtSvc () const |
| shortcut for method eventSvc More... | |
| SmartIF< IConversionSvc > & | eventCnvSvc () const |
| The standard event data persistency conversion service. More... | |
| SmartIF< IHistogramSvc > & | histoSvc () const |
| The standard histogram service. More... | |
| SmartIF< INTupleSvc > & | ntupleSvc () const |
| The standard N tuple service. More... | |
| SmartIF< IRndmGenSvc > & | randSvc () const |
| The standard RandomGen service, Return a pointer to the service if present. More... | |
| SmartIF< IToolSvc > & | toolSvc () const |
| The standard ToolSvc service, Return a pointer to the service if present. More... | |
| SmartIF< IExceptionSvc > & | exceptionSvc () const |
| Get the exception Service. More... | |
| SmartIF< IAlgContextSvc > & | contextSvc () const |
| get Algorithm Context Service More... | |
| SmartIF< ITimelineSvc > & | timelineSvc () const |
| SmartIF< ISvcLocator > & | serviceLocator () const override |
| The standard service locator. More... | |
| SmartIF< ISvcLocator > & | svcLoc () const |
| shortcut for method serviceLocator More... | |
| SmartIF< IHiveWhiteBoard > & | whiteboard () const |
| SmartIF< IAlgExecStateSvc > & | algExecStateSvc () const |
| bool | registerContext () const |
| register for Algorithm Context Service? More... | |
| template<class T > | |
| Gaudi::Details::PropertyBase * | declareProperty (const std::string &name, ToolHandle< T > &hndl, const std::string &doc="none") |
| template<class T > | |
| Gaudi::Details::PropertyBase * | declareProperty (const std::string &name, ToolHandleArray< T > &hndlArr, const std::string &doc="none") |
| SmartIF< IMonitorSvc > & | monitorSvc () const |
| Access the monitor service. More... | |
| template<class T > | |
| void | declareInfo (const std::string &name, const T &var, const std::string &desc) const |
| Declare monitoring information. More... | |
| void | declareInfo (const std::string &name, const std::string &format, const void *var, int size, const std::string &desc) const |
| Declare monitoring information (special case) More... | |
| void | acceptDHVisitor (IDataHandleVisitor *) const override |
| void | registerTool (IAlgTool *tool) const |
| void | deregisterTool (IAlgTool *tool) const |
| template<class T > | |
| StatusCode | declareTool (ToolHandle< T > &handle, bool createIf=true) |
| template<class T > | |
| StatusCode | declareTool (ToolHandle< T > &handle, std::string toolTypeAndName, bool createIf=true) |
| template<class T > | |
| void | addToolsArray (ToolHandleArray< T > &hndlArr) |
| const std::vector< IAlgTool * > & | tools () const |
| bool | isBlocking () const |
| void | setBlocking (bool value) |
| unsigned int | cardinality () const override |
| Return the cardinality. More... | |
| const std::vector< std::string > & | neededResources () const override |
| AlgExecState & | execState (const EventContext &ctx) const override |
| reference to AlgExecState of Alg More... | |
| std::ostream & | toControlFlowExpression (std::ostream &os) const override |
| Produce string represention of the control flow expression. More... | |
Public Member Functions inherited from DataHandleHolderBase< PropertyHolder< CommonMessaging< implements< IAlgorithm, IDataHandleHolder, IProperty, IStateful > > > > | |
| std::vector< Gaudi::DataHandle * > | inputHandles () const override |
| std::vector< Gaudi::DataHandle * > | outputHandles () const override |
| virtual const DataObjIDColl & | extraInputDeps () const override |
| virtual const DataObjIDColl & | extraOutputDeps () const override |
| void | declare (Gaudi::DataHandle &handle) override |
| void | renounce (Gaudi::DataHandle &handle) override |
| bool | renounceInput (const DataObjID &id) override |
| const DataObjIDColl & | inputDataObjs () const override |
| const DataObjIDColl & | outputDataObjs () const override |
| void | addDependency (const DataObjID &id, const Gaudi::DataHandle::Mode &mode) override |
Public Member Functions inherited from extends< PropertyHolder< CommonMessaging< implements< IAlgorithm, IDataHandleHolder, IProperty, IStateful > > >, IDataHandleHolder > | |
| void * | i_cast (const InterfaceID &tid) const override |
| Implementation of IInterface::i_cast. More... | |
| StatusCode | queryInterface (const InterfaceID &ti, void **pp) override |
| Implementation of IInterface::queryInterface. More... | |
| std::vector< std::string > | getInterfaceNames () const override |
| Implementation of IInterface::getInterfaceNames. More... | |
Public Member Functions inherited from PropertyHolder< CommonMessaging< implements< IAlgorithm, IDataHandleHolder, IProperty, IStateful > > > | |
| PropertyHolder ()=default | |
| Gaudi::Details::PropertyBase & | declareProperty (Gaudi::Details::PropertyBase &prop) |
| Declare a property. More... | |
| Gaudi::Details::PropertyBase * | declareProperty (const std::string &name, TYPE &value, const std::string &doc="none") |
| Helper to wrap a regular data member and use it as a regular property. More... | |
| Gaudi::Details::PropertyBase * | declareProperty (const std::string &name, Gaudi::Property< TYPE, VERIFIER, HANDLERS > &prop, const std::string &doc="none") |
| Declare a PropertyBase instance setting name and documentation. More... | |
| Gaudi::Details::PropertyBase * | declareRemoteProperty (const std::string &name, IProperty *rsvc, const std::string &rname="") |
| Declare a remote property. More... | |
| StatusCode | setProperty (const std::string &name, const Gaudi::Details::PropertyBase &p) override |
| set the property from another property with a different name More... | |
| StatusCode | setProperty (const std::string &s) override |
| set the property from the formatted string More... | |
| StatusCode | setProperty (const Gaudi::Details::PropertyBase &p) |
| Set the property from a property. More... | |
| virtual StatusCode | setProperty (const std::string &name, const Gaudi::Details::PropertyBase &p)=0 |
| Set the property from a property with a different name. More... | |
| virtual StatusCode | setProperty (const std::string &s)=0 |
| Set the property by string. More... | |
| StatusCode | setProperty (const std::string &name, const char *v) |
| Special case for string literals. More... | |
| StatusCode | setProperty (const std::string &name, const std::string &v) |
| Special case for std::string. More... | |
| StatusCode | setProperty (const std::string &name, const TYPE &value) |
| set the property form the value More... | |
| StatusCode | setPropertyRepr (const std::string &n, const std::string &r) override |
| set the property from name and value string representation More... | |
| StatusCode | getProperty (Gaudi::Details::PropertyBase *p) const override |
| get the property More... | |
| const Gaudi::Details::PropertyBase & | getProperty (std::string_view name) const override |
| get the property by name More... | |
| StatusCode | getProperty (std::string_view n, std::string &v) const override |
| convert the property to the string More... | |
| const std::vector< Gaudi::Details::PropertyBase * > & | getProperties () const override |
| get all properties More... | |
| bool | hasProperty (std::string_view name) const override |
| Return true if we have a property with the given name. More... | |
| Gaudi::Details::PropertyBase * | property (std::string_view name) const |
| \fixme property and bindPropertiesTo should be protected More... | |
| void | bindPropertiesTo (Gaudi::Interfaces::IOptionsSvc &optsSvc) |
| PropertyHolder (const PropertyHolder &)=delete | |
| PropertyHolder & | operator= (const PropertyHolder &)=delete |
Public Member Functions inherited from CommonMessaging< implements< IAlgorithm, IDataHandleHolder, IProperty, IStateful > > | |
| MSG::Level | msgLevel () const |
| get the cached level (originally extracted from the embedded MsgStream) More... | |
| bool | msgLevel (MSG::Level lvl) const |
| get the output level from the embedded MsgStream More... | |
Alias for backward compatibility.
Definition at line 58 of file Algorithm.h.
|
overridepure virtual |
Implements Gaudi::details::LegacyAlgorithmAdapter.
Implemented in GaudiTesting::PrintMemoryUsage, GaudiTesting::ListTools, GaudiTesting::EvenEventsFilter, GaudiTesting::OddEventsFilter, GaudiTesting::GetDataObjectAlg, StoreExplorerAlg, CollectionCloneAlg, GaudiTesting::TestAlg, GaudiTesting::PutDataObjectAlg, OutputStream, StoreSnifferAlg, GaudiTesting::CustomIncidentAlg, GaudiAlgorithm, GaudiTesting::StopLoopAlg, TupleAlg, PartitionSwitchAlg, AnyDataGetAlgorithm< T >, MapAlg, GaudiTesting::SignallingAlg, EvtCollectionWrite, GaudiTestSuite::StatSvcAlg, ExtendedProperties, Gaudi::TestSuite::EvtColAlg, EvtCollectionStream, TupleAlg2, Gaudi::TestSuite::ExtendedProperties2, Gaudi::TestSuite::SelCreate, TupleAlg3, WriteHandleAlg, Gaudi::TestSuite::SelFilter, GaudiPython::PyAlgorithm, Gaudi::TestSuite::HistoProps, RandomNumberAlg, GaudiTesting::SleepyAlg, Gaudi::TestSuite::ExtendedEvtCol, WriteAlg, Aida2Root, ReadAlg, Gaudi::TestSuite::StringKeyEx, Gaudi::TestSuite::MultiInput::DumpAddress, Gaudi::TestSuite::BoostArrayProperties, GaudiTesting::DestructorCheckAlg, GaudiCommonTests, HistoTimingAlg, Gaudi::Hive::FetchDataFromFile, CPUCruncher, AnyDataPutAlgorithm, HistoAlgorithm, GaudiHistoAlgorithm, ContextEventCounterData, TestToolAlgFailure, GaudiEx::QotdAlg, MyGaudiAlgorithm, ReplayOutputStream, TestToolAlg, ReadTES, PluginServiceTest::MyTemplatedAlg< T1, T2 >, Gaudi::TestSuite::CustomPropertiesAlg, PropertyAlg, SequentialOutputStream, RecordOutputStream, FileMgrTest, ReadHandleAlg, PartPropExa, JemallocProfile, AbortEventAlg, GaudiTesting::JIRA::GAUDI_1185, GaudiTestSuite::TimingAlg, EventNodeKiller, Test::ViewTester, HelloWorld, SubAlg, Gaudi::TestSuite::MultiInput::ReadAlg, PropertyProxy, Gaudi::TestSuite::ReadHandleAlg, CallgrindProfile, AuditorTestAlg, bug_34121::MyAlgorithm, GaudiTestSuite::CounterSvcAlg, MyDataAlgorithm, Gaudi::TestSuite::MultiInput::WriteAlg, THistRead, THistWrite, Prescaler, RecordStream, RunRecordStream, MyAlgorithm, DataCreator, NTupleAlgorithm, ContextEventCounterPtr, HiveTestAlgorithm, ColorMsgAlg, IncidentAsyncTestAlg, CpuHungryAlg, Gaudi::TestSuite::WriteHandleAlg, EventCounter, IncidentListenerTestAlg, PluginServiceTest::MyAlg, IntelProfile, History, LoopAlg, PluginServiceTest::CustomFactoryAlgorithm, HiveReadAlgorithm, AIDATupleAlgorithmRead, and AIDATupleAlgorithmWrite.