![]() |
The Gaudi Framework
v38r3 (c3fc9673)
|
A service which initializes a TBB thread pool. More...
#include </builds/gaudi/Gaudi/GaudiHive/src/ThreadPoolSvc.h>


Public Member Functions | |
| ThreadPoolSvc (const std::string &name, ISvcLocator *svc) | |
| Constructor. More... | |
| StatusCode | initialize () override final |
| Initialise. More... | |
| StatusCode | finalize () override final |
| Finalise. More... | |
| StatusCode | initPool (const int &poolSize, const int &maxParallelismExtra) override final |
| Initialize the thread pool and launch the ThreadInitTasks. More... | |
| StatusCode | terminatePool () override final |
| Terminate the thread pool and launch thread termination tasks. More... | |
| int | poolSize () const override final |
| virtual bool | isInit () const |
| virtual void | initThisThread () override |
| tbb::task_arena * | getArena () |
Public Member Functions inherited from extends< Service, IThreadPoolSvc > | |
| void * | i_cast (const InterfaceID &tid) const override |
| Implementation of IInterface::i_cast. More... | |
| StatusCode | queryInterface (const InterfaceID &ti, void **pp) override |
| Implementation of IInterface::queryInterface. More... | |
| std::vector< std::string > | getInterfaceNames () const override |
| Implementation of IInterface::getInterfaceNames. More... | |
Public Member Functions inherited from Service | |
| const std::string & | name () const override |
| Retrieve name of the service More... | |
| StatusCode | configure () override |
| StatusCode | initialize () override |
| StatusCode | start () override |
| StatusCode | stop () override |
| StatusCode | finalize () override |
| StatusCode | terminate () override |
| Gaudi::StateMachine::State | FSMState () const override |
| Gaudi::StateMachine::State | targetFSMState () const override |
| StatusCode | reinitialize () override |
| StatusCode | restart () override |
| StatusCode | sysInitialize () override |
| Initialize Service More... | |
| StatusCode | sysStart () override |
| Initialize Service More... | |
| StatusCode | sysStop () override |
| Initialize Service More... | |
| StatusCode | sysFinalize () override |
| Finalize Service More... | |
| StatusCode | sysReinitialize () override |
| Re-initialize the Service. More... | |
| StatusCode | sysRestart () override |
| Re-initialize the Service. More... | |
| Service (std::string name, ISvcLocator *svcloc) | |
| Standard Constructor More... | |
| SmartIF< ISvcLocator > & | serviceLocator () const override |
| Retrieve pointer to service locator More... | |
| template<class T > | |
| StatusCode | service (const std::string &name, const T *&psvc, bool createIf=true) const |
| Access a service by name, creating it if it doesn't already exist. More... | |
| template<class T > | |
| StatusCode | service (const std::string &name, T *&psvc, bool createIf=true) const |
| template<typename IFace = IService> | |
| SmartIF< IFace > | service (const std::string &name, bool createIf=true) const |
| template<class T > | |
| StatusCode | service (const std::string &svcType, const std::string &svcName, T *&psvc) const |
| Access a service by name and type, creating it if it doesn't already exist. More... | |
| template<class T > | |
| Gaudi::Details::PropertyBase * | declareProperty (const std::string &name, ToolHandle< T > &hndl, const std::string &doc="none") |
| template<class T > | |
| StatusCode | declareTool (ToolHandle< T > &handle, bool createIf=true) |
| template<class T > | |
| StatusCode | declareTool (ToolHandle< T > &handle, std::string toolTypeAndName, bool createIf=true) |
| Declare used tool. More... | |
| template<class T > | |
| Gaudi::Details::PropertyBase * | declareProperty (const std::string &name, ToolHandleArray< T > &hndlArr, const std::string &doc="none") |
| template<class T > | |
| void | addToolsArray (ToolHandleArray< T > &hndlArr) |
| const std::vector< IAlgTool * > & | tools () const |
| SmartIF< IAuditorSvc > & | auditorSvc () const |
| The standard auditor service.May not be invoked before sysInitialize() has been invoked. More... | |
Public Member Functions inherited from PropertyHolder< CommonMessaging< implements< IService, IProperty, IStateful > > > | |
| PropertyHolder ()=default | |
| Gaudi::Details::PropertyBase & | declareProperty (Gaudi::Details::PropertyBase &prop) |
| Declare a property. More... | |
| Gaudi::Details::PropertyBase * | declareProperty (const std::string &name, TYPE &value, const std::string &doc="none") |
| Helper to wrap a regular data member and use it as a regular property. More... | |
| Gaudi::Details::PropertyBase * | declareProperty (const std::string &name, Gaudi::Property< TYPE, VERIFIER, HANDLERS > &prop, const std::string &doc="none") |
| Declare a PropertyBase instance setting name and documentation. More... | |
| Gaudi::Details::PropertyBase * | declareRemoteProperty (const std::string &name, IProperty *rsvc, const std::string &rname="") |
| Declare a remote property. More... | |
| StatusCode | setProperty (const std::string &name, const Gaudi::Details::PropertyBase &p) override |
| set the property from another property with a different name More... | |
| StatusCode | setProperty (const std::string &s) override |
| set the property from the formatted string More... | |
| StatusCode | setProperty (const Gaudi::Details::PropertyBase &p) |
| Set the property from a property. More... | |
| virtual StatusCode | setProperty (const std::string &name, const Gaudi::Details::PropertyBase &p)=0 |
| Set the property from a property with a different name. More... | |
| virtual StatusCode | setProperty (const std::string &s)=0 |
| Set the property by string. More... | |
| StatusCode | setProperty (const std::string &name, const char *v) |
| Special case for string literals. More... | |
| StatusCode | setProperty (const std::string &name, const std::string &v) |
| Special case for std::string. More... | |
| StatusCode | setProperty (const std::string &name, const TYPE &value) |
| set the property form the value More... | |
| StatusCode | setPropertyRepr (const std::string &n, const std::string &r) override |
| set the property from name and value string representation More... | |
| StatusCode | getProperty (Gaudi::Details::PropertyBase *p) const override |
| get the property More... | |
| const Gaudi::Details::PropertyBase & | getProperty (std::string_view name) const override |
| get the property by name More... | |
| StatusCode | getProperty (std::string_view n, std::string &v) const override |
| convert the property to the string More... | |
| const std::vector< Gaudi::Details::PropertyBase * > & | getProperties () const override |
| get all properties More... | |
| bool | hasProperty (std::string_view name) const override |
| Return true if we have a property with the given name. More... | |
| Gaudi::Details::PropertyBase * | property (std::string_view name) const |
| \fixme property and bindPropertiesTo should be protected More... | |
| void | bindPropertiesTo (Gaudi::Interfaces::IOptionsSvc &optsSvc) |
| PropertyHolder (const PropertyHolder &)=delete | |
| PropertyHolder & | operator= (const PropertyHolder &)=delete |
Public Member Functions inherited from CommonMessaging< implements< IService, IProperty, IStateful > > | |
| MSG::Level | msgLevel () const |
| get the cached level (originally extracted from the embedded MsgStream) More... | |
| bool | msgLevel (MSG::Level lvl) const |
| get the output level from the embedded MsgStream More... | |
Private Member Functions | |
| StatusCode | launchTasks (bool finalize=false) |
| Launch tasks to execute the ThreadInitTools. More... | |
Private Attributes | |
| ToolHandleArray< IThreadInitTool > | m_threadInitTools = { this } |
| Handle array of thread init tools. More... | |
| bool | m_init = false |
| Was the thread pool initialized? More... | |
| int | m_threadPoolSize = 0 |
| Size of the thread pool allocated. More... | |
| tbb::spin_mutex | m_initMutex |
| Mutex used to protect the initPool and terminatePool methods. More... | |
| std::unique_ptr< boost::barrier > | m_barrier |
| Barrier used to synchronization thread init tasks. More... | |
| std::unique_ptr< tbb::global_control > | m_tbbgc |
| TBB global control parameter. More... | |
| tbb::task_arena | m_arena |
| TBB task arena to run all algorithms. More... | |
| std::atomic< int > | m_threadInitCount = 0 |
| Counter for all threads that are initialised. More... | |
Additional Inherited Members | |
Public Types inherited from extends< Service, IThreadPoolSvc > | |
| using | base_class = extends |
| Typedef to this class. More... | |
| using | extend_interfaces_base = extend_interfaces< Interfaces... > |
| Typedef to the base of this class. More... | |
Public Types inherited from Service | |
| using | Factory = Gaudi::PluginService::Factory< IService *(const std::string &, ISvcLocator *)> |
Public Types inherited from PropertyHolder< CommonMessaging< implements< IService, IProperty, IStateful > > > | |
| using | PropertyHolderImpl = PropertyHolder< CommonMessaging< implements< IService, IProperty, IStateful > > > |
| Typedef used to refer to this class from derived classes, as in. More... | |
Public Types inherited from CommonMessaging< implements< IService, IProperty, IStateful > > | |
| using | base_class = CommonMessaging |
Public Types inherited from extend_interfaces< Interfaces... > | |
| using | ext_iids = typename Gaudi::interface_list_cat< typename Interfaces::ext_iids... >::type |
| take union of the ext_iids of all Interfaces... More... | |
Protected Member Functions inherited from Service | |
| std::vector< IAlgTool * > & | tools () |
| ~Service () override | |
| Standard Destructor More... | |
| int | outputLevel () const |
get the Service's output level More... | |
Protected Member Functions inherited from CommonMessaging< implements< IService, IProperty, IStateful > > | |
| MSG::Level | setUpMessaging () const |
| Set up local caches. More... | |
| MSG::Level | resetMessaging () |
| Reinitialize internal states. More... | |
| void | updateMsgStreamOutputLevel (int level) |
| Update the output level of the cached MsgStream. More... | |
Protected Attributes inherited from Service | |
| Gaudi::StateMachine::State | m_state = Gaudi::StateMachine::OFFLINE |
| Service state More... | |
| Gaudi::StateMachine::State | m_targetState = Gaudi::StateMachine::OFFLINE |
| Service state More... | |
| Gaudi::Property< int > | m_outputLevel { this, "OutputLevel", MSG::NIL, "output level" } |
| flag indicating whether ToolHandle tools have been added to m_tools More... | |
| Gaudi::Property< bool > | m_auditInit { this, "AuditServices", false, "[[deprecated]] unused" } |
| Gaudi::Property< bool > | m_auditorInitialize { this, "AuditInitialize", false, "trigger auditor on initialize()" } |
| Gaudi::Property< bool > | m_auditorStart { this, "AuditStart", false, "trigger auditor on start()" } |
| Gaudi::Property< bool > | m_auditorStop { this, "AuditStop", false, "trigger auditor on stop()" } |
| Gaudi::Property< bool > | m_auditorFinalize { this, "AuditFinalize", false, "trigger auditor on finalize()" } |
| Gaudi::Property< bool > | m_auditorReinitialize { this, "AuditReinitialize", false, "trigger auditor on reinitialize()" } |
| Gaudi::Property< bool > | m_auditorRestart { this, "AuditRestart", false, "trigger auditor on restart()" } |
| Gaudi::Property< bool > | m_autoRetrieveTools |
| Gaudi::Property< bool > | m_checkToolDeps |
| SmartIF< IAuditorSvc > | m_pAuditorSvc |
| Auditor Service More... | |
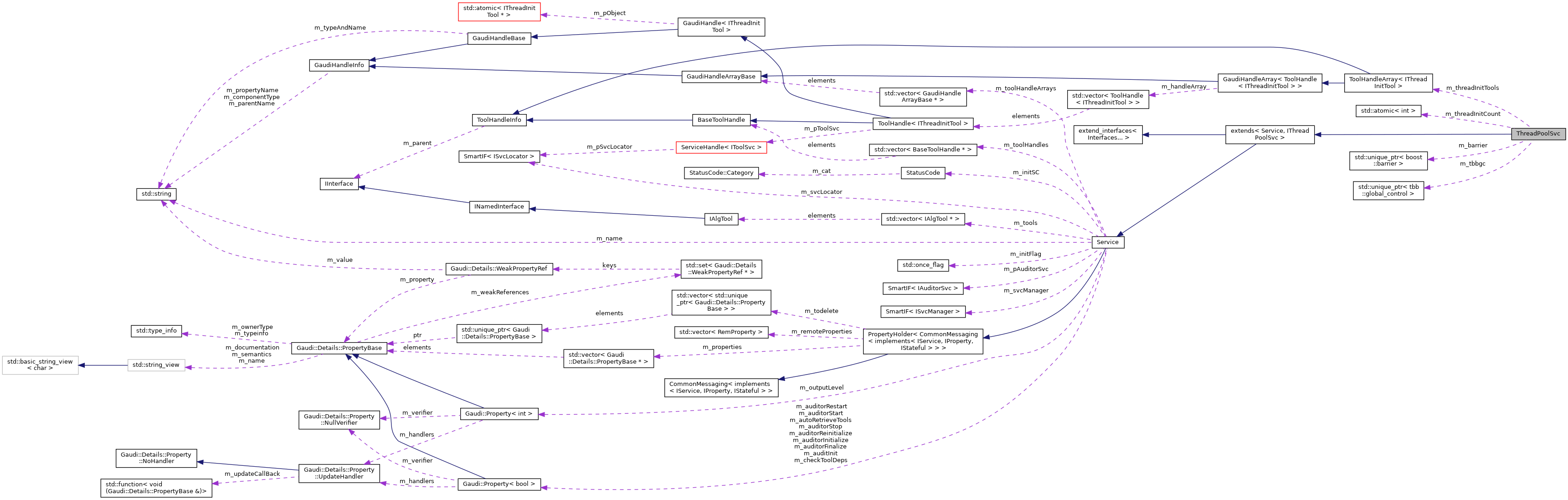
A service which initializes a TBB thread pool.
This service can be configured with an array of IThreadInitTools which will each be invoked concurrently on each worker thread. A ThreadInitTask is created for each thread and given the list of tools. A boost::barrier is used to synchronize the calling of each tool concurrently on all threads at the same time.
Definition at line 38 of file ThreadPoolSvc.h.
| ThreadPoolSvc::ThreadPoolSvc | ( | const std::string & | name, |
| ISvcLocator * | svc | ||
| ) |
|
finaloverride |
|
inline |
Definition at line 61 of file ThreadPoolSvc.h.
|
finaloverride |
|
finaloverride |
Initialize the thread pool and launch the ThreadInitTasks.
Definition at line 73 of file ThreadPoolSvc.cpp.
|
overridevirtual |
Definition at line 234 of file ThreadPoolSvc.cpp.
|
inlinevirtual |
Definition at line 57 of file ThreadPoolSvc.h.
|
private |
Launch tasks to execute the ThreadInitTools.
Definition at line 158 of file ThreadPoolSvc.cpp.
|
inlinefinaloverride |
Definition at line 55 of file ThreadPoolSvc.h.
|
finaloverride |
Terminate the thread pool and launch thread termination tasks.
Definition at line 137 of file ThreadPoolSvc.cpp.
|
private |
TBB task arena to run all algorithms.
Definition at line 86 of file ThreadPoolSvc.h.
|
private |
Barrier used to synchronization thread init tasks.
Definition at line 80 of file ThreadPoolSvc.h.
|
private |
Was the thread pool initialized?
Definition at line 71 of file ThreadPoolSvc.h.
|
private |
Mutex used to protect the initPool and terminatePool methods.
Definition at line 77 of file ThreadPoolSvc.h.
|
private |
TBB global control parameter.
Definition at line 83 of file ThreadPoolSvc.h.
|
private |
Counter for all threads that are initialised.
Definition at line 89 of file ThreadPoolSvc.h.
|
private |
Handle array of thread init tools.
Definition at line 68 of file ThreadPoolSvc.h.
|
private |
Size of the thread pool allocated.
Definition at line 74 of file ThreadPoolSvc.h.