![]() |
The Gaudi Framework
v38r3 (c3fc9673)
|
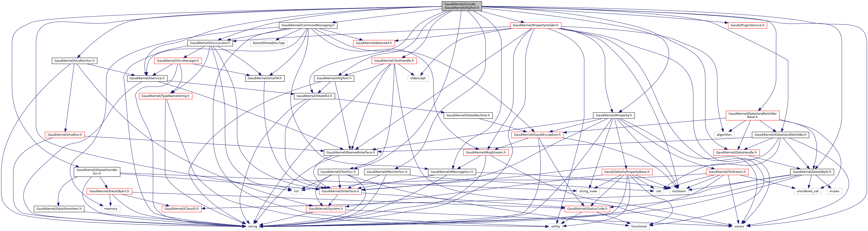
#include "GaudiKernel/CommonMessaging.h"#include "GaudiKernel/DataObjID.h"#include "GaudiKernel/IAlgTool.h"#include "GaudiKernel/IAuditorSvc.h"#include "GaudiKernel/IDataProviderSvc.h"#include "GaudiKernel/IMessageSvc.h"#include "GaudiKernel/IMonitorSvc.h"#include "GaudiKernel/IProperty.h"#include "GaudiKernel/IService.h"#include "GaudiKernel/IStateful.h"#include "GaudiKernel/ISvcLocator.h"#include "GaudiKernel/IToolSvc.h"#include "GaudiKernel/PropertyHolder.h"#include "GaudiKernel/ToolHandle.h"#include <Gaudi/PluginService.h>#include "GaudiKernel/DataHandle.h"#include "GaudiKernel/DataHandleHolderBase.h"#include "GaudiKernel/IDataHandleHolder.h"#include <list>#include <vector>

Go to the source code of this file.
Classes | |
| class | DataObjectHandle< T > |
| DataObjectHandle.h GaudiKernel/DataObjectHandle.h. More... | |
| class | AlgTool |