![]() |
The Gaudi Framework
v38r3 (c3fc9673)
|
#include <Root/RootConverter.h>


Public Member Functions | |
| RootConverter (long typ, const CLID &clid, ISvcLocator *svc, RootCnvSvc *mgr) | |
| Initializing Constructor. More... | |
| long | repSvcType () const override |
| Retrieve the class type of the data store the converter uses. More... | |
| StatusCode | createObj (IOpaqueAddress *pAddr, DataObject *&refpObj) override |
| Converter overrides: Create transient object from persistent data. More... | |
| StatusCode | fillObjRefs (IOpaqueAddress *pAddr, DataObject *pObj) override |
| Resolve the references of the created transient object. More... | |
| StatusCode | createRep (DataObject *pObj, IOpaqueAddress *&refpAddr) override |
| Converter overrides: Convert the transient object to the requested representation. More... | |
| StatusCode | fillRepRefs (IOpaqueAddress *pAddr, DataObject *pObj) override |
| Resolve the references of the created transient object. More... | |
Public Member Functions inherited from Converter | |
| StatusCode | initialize () override |
| Initialize the converter. More... | |
| StatusCode | finalize () override |
| Initialize the converter. More... | |
| StatusCode | setDataProvider (IDataProviderSvc *svc) override |
| Set Data provider service. More... | |
| SmartIF< IDataProviderSvc > & | dataProvider () const override |
| Get Data provider service. More... | |
| StatusCode | setConversionSvc (IConversionSvc *svc) override |
| Set conversion service the converter is connected to. More... | |
| SmartIF< IConversionSvc > & | conversionSvc () const override |
| Get conversion service the converter is connected to. More... | |
| StatusCode | setAddressCreator (IAddressCreator *creator) override |
| Set address creator facility. More... | |
| SmartIF< IAddressCreator > & | addressCreator () const override |
| Retrieve address creator facility. More... | |
| const CLID & | objType () const override |
| Retrieve the class type of objects the converter produces. More... | |
| virtual long | i_repSvcType () const |
| Retrieve the class type of the data store the converter uses. More... | |
| StatusCode | createObj (IOpaqueAddress *pAddress, DataObject *&refpObject) override |
| Create the transient representation of an object. More... | |
| StatusCode | fillObjRefs (IOpaqueAddress *pAddress, DataObject *pObject) override |
| Resolve the references of the created transient object. More... | |
| StatusCode | updateObj (IOpaqueAddress *pAddress, DataObject *refpObject) override |
| Update the transient object from the other representation. More... | |
| StatusCode | updateObjRefs (IOpaqueAddress *pAddress, DataObject *pObject) override |
| Update the references of an updated transient object. More... | |
| StatusCode | createRep (DataObject *pObject, IOpaqueAddress *&refpAddress) override |
| Convert the transient object to the requested representation. More... | |
| StatusCode | fillRepRefs (IOpaqueAddress *pAddress, DataObject *pObject) override |
| Resolve the references of the converted object. More... | |
| StatusCode | updateRep (IOpaqueAddress *pAddress, DataObject *pObject) override |
| Update the converted representation of a transient object. More... | |
| StatusCode | updateRepRefs (IOpaqueAddress *pAddress, DataObject *pObject) override |
| Update the references of an already converted object. More... | |
| Converter (long storage_type, const CLID &class_type, ISvcLocator *svc=0) | |
| Standard Constructor. More... | |
| template<class T > | |
| StatusCode | service (const std::string &name, T *&psvc, bool createIf=false) const |
| Access a service by name, creating it if it doesn't already exist. More... | |
| template<class T > | |
| StatusCode | service (const std::string &type, const std::string &name, T *&psvc) const |
| Access a service by name, type creating it if it doesn't already exist. More... | |
| SmartIF< IService > | service (const std::string &name, const bool createIf=true) const |
| Return a pointer to the service identified by name (or "type/name") More... | |
Public Member Functions inherited from implements< IConverter > | |
| void * | i_cast (const InterfaceID &tid) const override |
| Implementation of IInterface::i_cast. More... | |
| StatusCode | queryInterface (const InterfaceID &ti, void **pp) override |
| Implementation of IInterface::queryInterface. More... | |
| std::vector< std::string > | getInterfaceNames () const override |
| Implementation of IInterface::getInterfaceNames. More... | |
| implements ()=default | |
| Default constructor. More... | |
| implements (const implements &) | |
| Copy constructor (zero the reference count) More... | |
| implements & | operator= (const implements &) |
| Assignment operator (do not touch the reference count). More... | |
| unsigned long | addRef () override |
| Reference Interface instance More... | |
| unsigned long | release () override |
| Release Interface instance More... | |
| unsigned long | refCount () const override |
| Current reference count More... | |
Protected Attributes | |
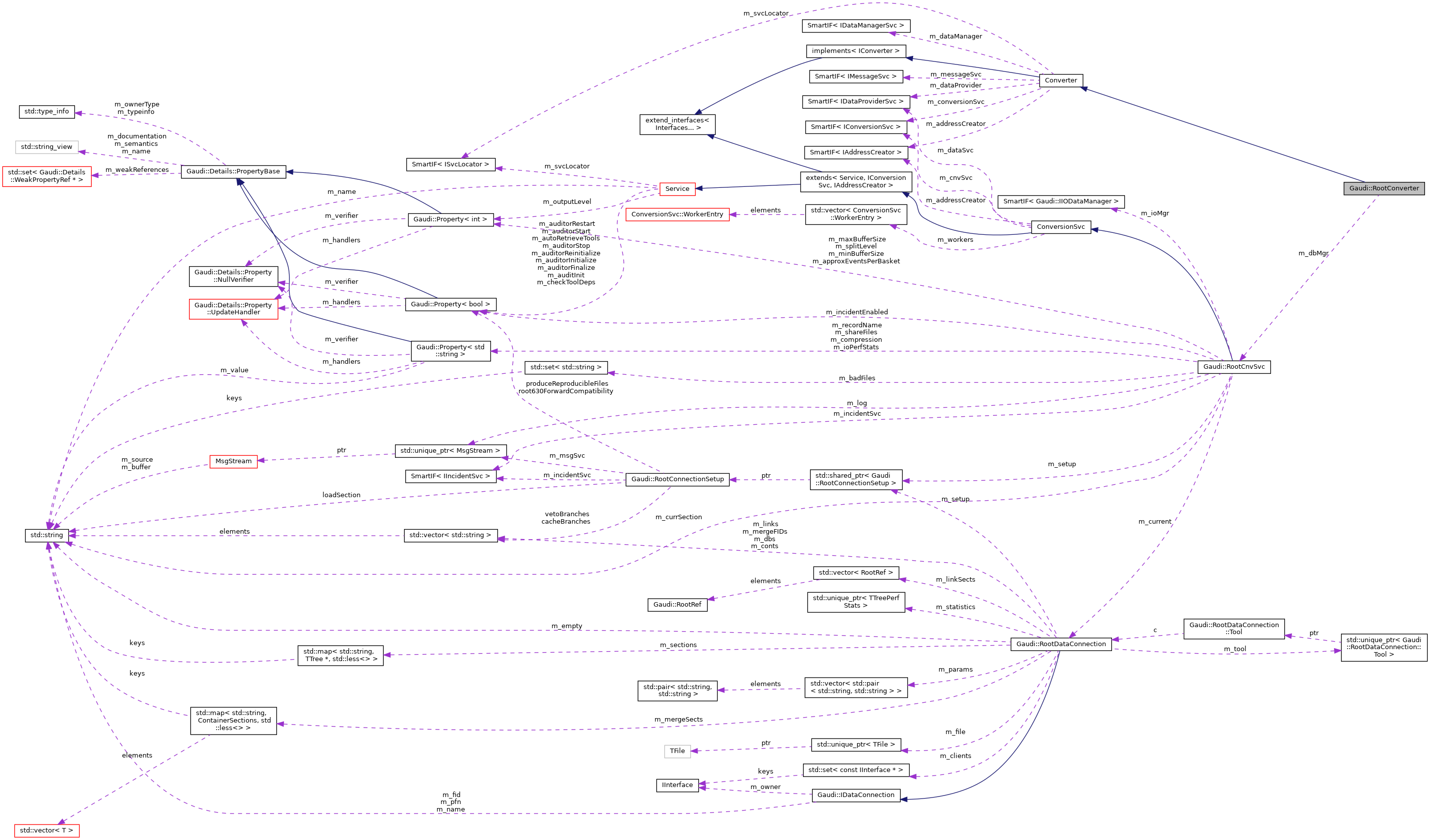
| RootCnvSvc * | m_dbMgr |
| Conversion service needed for proper operation to forward requests. More... | |
Protected Attributes inherited from implements< IConverter > | |
| std::atomic_ulong | m_refCount |
| Reference counter More... | |
Additional Inherited Members | |
Public Types inherited from Converter | |
| using | Factory = Gaudi::PluginService::Factory< IConverter *(ISvcLocator *)> |
Public Types inherited from implements< IConverter > | |
| using | base_class = implements< Interfaces... > |
| Typedef to this class. More... | |
| using | extend_interfaces_base = extend_interfaces< Interfaces... > |
| Typedef to the base of this class. More... | |
| using | iids = typename extend_interfaces_base::ext_iids |
Public Types inherited from extend_interfaces< Interfaces... > | |
| using | ext_iids = typename Gaudi::interface_list_cat< typename Interfaces::ext_iids... >::type |
| take union of the ext_iids of all Interfaces... More... | |
Protected Member Functions inherited from Converter | |
| SmartIF< ISvcLocator > & | serviceLocator () const |
| Retrieve pointer to service locator. More... | |
| SmartIF< IMessageSvc > & | msgSvc () const |
| Retrieve pointer to message service. More... | |
| SmartIF< IDataManagerSvc > & | dataManager () const |
| Get Data Manager service. More... | |
Description: Definition of the ROOT data converter. The generic data converter provides the infrastructure of all data converters. All actions are delegated to the corresponding conversion service.
For a detailed description of the overridden function see the the base class.
Definition at line 42 of file RootConverter.h.
|
inline |
Initializing Constructor.
| typ | [IN] Concrete storage type of the converter |
| clid | [IN] Class identifier of the object |
| svc | [IN] Pointer to service locator object |
Definition at line 55 of file RootConverter.h.
|
inlineoverride |
Converter overrides: Create transient object from persistent data.
| pAddr | [IN] Pointer to object address. |
| refpObj | [OUT] Location to pointer to store data object |
Definition at line 68 of file RootConverter.h.
|
inlineoverride |
Converter overrides: Convert the transient object to the requested representation.
| pObj | [IN] Pointer to data object |
| refpAddr | [OUT] Location to store pointer to object address. |
Definition at line 91 of file RootConverter.h.
|
inlineoverride |
Resolve the references of the created transient object.
| pAddr | [IN] Pointer to object address. |
| pObj | [IN] Pointer to data object |
Definition at line 79 of file RootConverter.h.
|
inlineoverride |
Resolve the references of the created transient object.
| pAddr | [IN] Pointer to object address. |
| pObj | [IN] Pointer to data object |
Definition at line 102 of file RootConverter.h.
|
inlineoverride |
Retrieve the class type of the data store the converter uses.
Definition at line 59 of file RootConverter.h.
|
protected |
Conversion service needed for proper operation to forward requests.
Definition at line 45 of file RootConverter.h.