![]() |
The Gaudi Framework
v38r3p1 (13f8bec4)
|
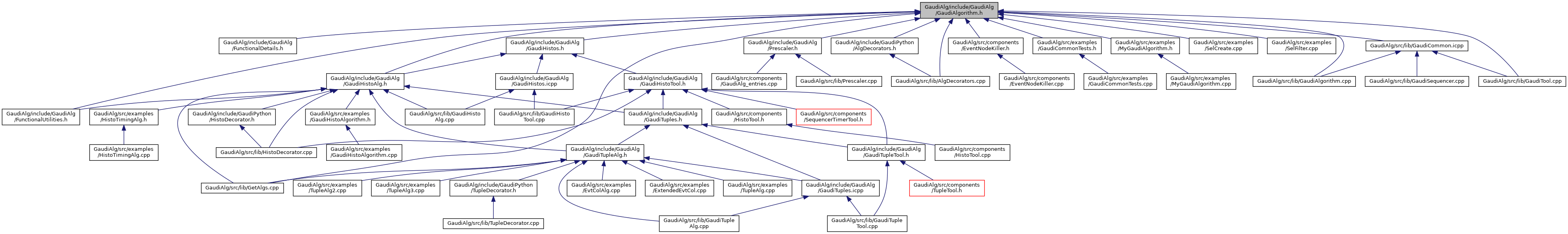
#include <string>#include <vector>#include "GaudiKernel/Algorithm.h"#include "GaudiAlg/GaudiAlg.h"#include "GaudiAlg/GaudiCommon.h"#include "GaudiKernel/DataObjectHandle.h"

Go to the source code of this file.
Classes | |
| class | GaudiAlgorithm |
Header file for class GaudiAlgorithm. The actual code is mainly imported from
This base class allows "easy"(=="1 line") access to tools and services. This access is safe in the sense that there is no need to worry about the reference counts for tools and services.
The base class allows "easy" (=="1 line") access to data in Gaudi Transient Stores. The functionality includes the checking of the presence of the data at the given location, checking the validity of the data, retrieval of valid data and "forced" retrieve of valid data (create if there is no data).
The base class allows to perform an easy error, warning and exception treatments, including the accumulated statistics of exceptions, errors and warnings.
The base class also includes utilities for general statistical counters.
It has been reported that usage of this base class results in significant shrinkage of existing code lines.
Definition in file GaudiAlgorithm.h.