![]() |
The Gaudi Framework
v39r0 (5b8b5eda)
|
#include <utility>

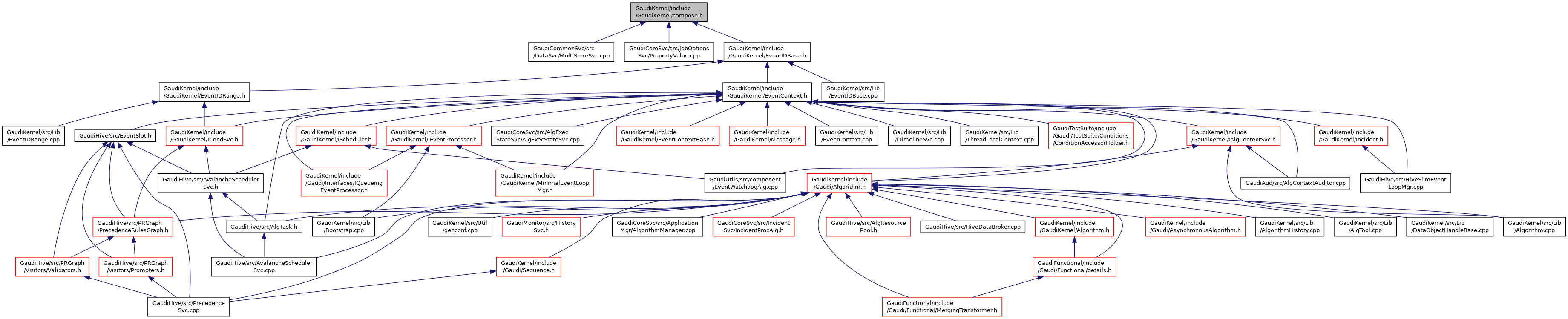
Go to the source code of this file.
Classes | |
| struct | Gaudi::details::overloaded_t< lambda_ts > |
Namespaces | |
| Gaudi | |
| This file provides a Grammar for the type Gaudi::Accumulators::Axis It allows to use that type from python with a format liks : ( nbins, min, max, title ) where title can be ommited. | |
| Gaudi::details | |
Functions | |
| template<typename... lambda_ts> | |
| Gaudi::details::overloaded_t (lambda_ts...) -> overloaded_t< lambda_ts... > | |
| template<typename... lambda_ts> | |
| auto | Gaudi::overload (lambda_ts &&... lambdas) |
| template<typename... lambda_ts> | |
| auto | compose (lambda_ts &&... lambdas) |
| auto compose | ( | lambda_ts &&... | lambdas | ) |