![]() |
The Gaudi Framework
v39r0 (5b8b5eda)
|
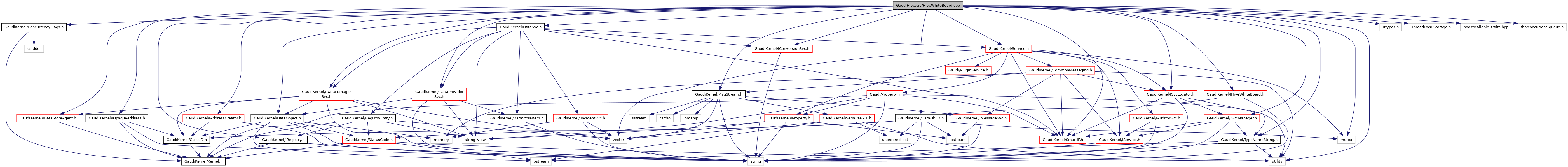
#include <GaudiKernel/ConcurrencyFlags.h>#include <GaudiKernel/DataObjID.h>#include <GaudiKernel/DataObject.h>#include <GaudiKernel/DataSvc.h>#include <GaudiKernel/MsgStream.h>#include <GaudiKernel/Service.h>#include <GaudiKernel/SmartIF.h>#include <GaudiKernel/TypeNameString.h>#include <Rtypes.h>#include <ThreadLocalStorage.h>#include <boost/callable_traits.hpp>#include <mutex>#include <tbb/concurrent_queue.h>#include <utility>#include <GaudiKernel/IAddressCreator.h>#include <GaudiKernel/IConversionSvc.h>#include <GaudiKernel/IDataManagerSvc.h>#include <GaudiKernel/IDataProviderSvc.h>#include <GaudiKernel/IDataStoreAgent.h>#include <GaudiKernel/IHiveWhiteBoard.h>#include <GaudiKernel/IOpaqueAddress.h>#include <GaudiKernel/IRegistry.h>#include <GaudiKernel/ISvcLocator.h>#include <GaudiKernel/ISvcManager.h>
Go to the source code of this file.
Classes | |
| class | HiveWhiteBoard |
Namespaces | |
| detail | |
Functions | |
| TTHREAD_TLS (Synced< Partition > *) s_current | |
| TTHREAD_TLS | ( | Synced< Partition > * | ) |