![]() |
The Gaudi Framework
v39r0 (5b8b5eda)
|
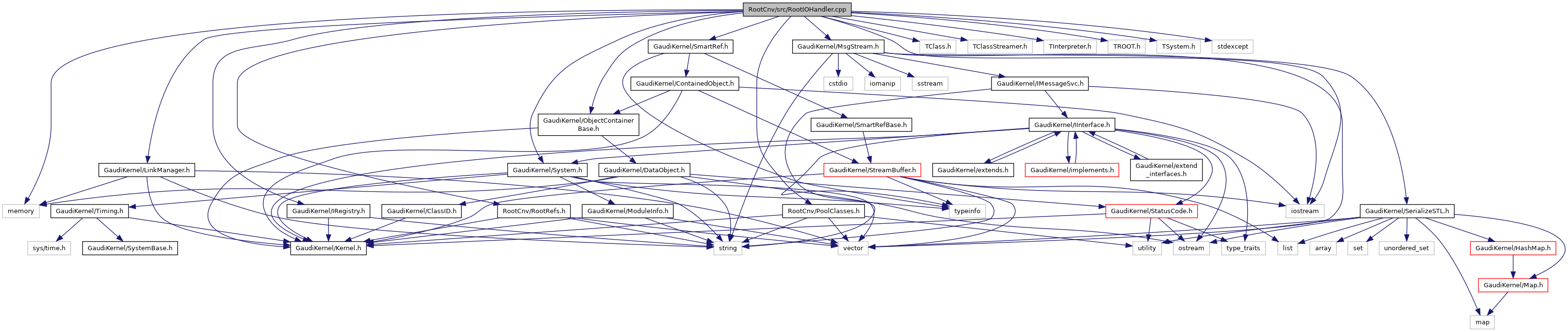
#include <GaudiKernel/IRegistry.h>#include <GaudiKernel/LinkManager.h>#include <GaudiKernel/MsgStream.h>#include <GaudiKernel/ObjectContainerBase.h>#include <GaudiKernel/SmartRef.h>#include <GaudiKernel/System.h>#include <RootCnv/PoolClasses.h>#include <RootCnv/RootRefs.h>#include <TClass.h>#include <TClassStreamer.h>#include <TInterpreter.h>#include <TROOT.h>#include <TSystem.h>#include <iostream>#include <memory>#include <stdexcept>
Go to the source code of this file.
Classes | |
| union | GaudiRoot::RefAccessor |
| class | GaudiRoot::IOHandler< T > |
Namespaces | |
| GaudiRoot | |
Functions | |
| void | GaudiRoot::resetLastLink () |
| void | GaudiRoot::pushCurrentDataObject (DataObject **pobjAddr) |
| void | GaudiRoot::popCurrentDataObject () |
| bool | GaudiRoot::patchStreamers (MsgStream &log) |