![]() |
The Gaudi Framework
v39r0 (5b8b5eda)
|
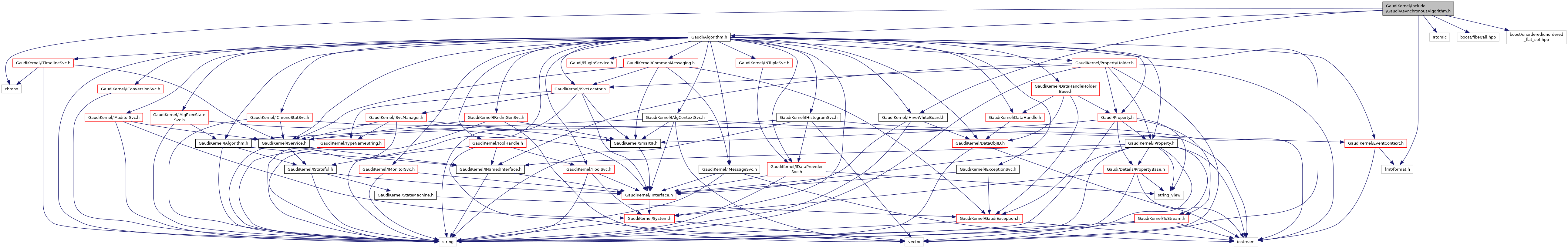
#include <Gaudi/Algorithm.h>#include <GaudiKernel/IHiveWhiteBoard.h>#include <atomic>#include <boost/fiber/all.hpp>#include <boost/unordered/unordered_flat_set.hpp>#include <chrono>#include <fmt/format.h>

Go to the source code of this file.
Classes | |
| class | Gaudi::AsynchronousAlgorithm |
Namespaces | |
| Gaudi | |
| This file provides a Grammar for the type Gaudi::Accumulators::Axis It allows to use that type from python with a format liks : ( nbins, min, max, title ) where title can be ommited. | |
Macros | |
| #define | ACCALG_AWAIT(stmt) |
| Base class for asynchronous algorithms. More... | |
| #define ACCALG_AWAIT | ( | stmt | ) |
Base class for asynchronous algorithms.
Augments Gaudi::Algorithm by saving and restoring current slot whenever fiber is suspended and resumed. This requires using the member functions for suspending instead of the boost::fiber functions directly.
Definition at line 45 of file AsynchronousAlgorithm.h.