![]() |
The Gaudi Framework
v39r0 (5b8b5eda)
|
#include <GaudiKernel/Kernel.h>

Go to the source code of this file.
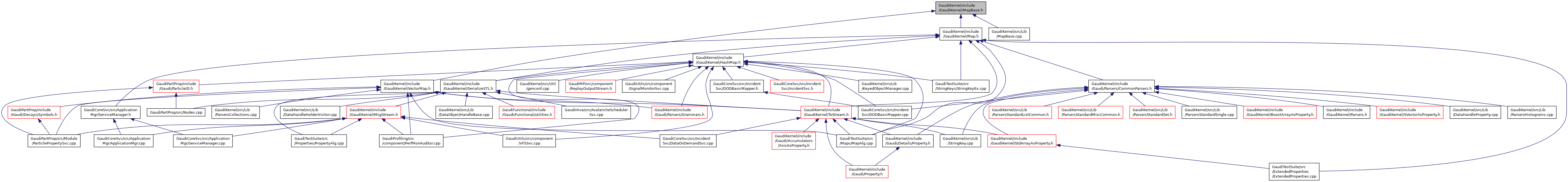
Classes | |
| class | Gaudi::Utils::MapBase |
Namespaces | |
| Gaudi | |
| This file provides a Grammar for the type Gaudi::Accumulators::Axis It allows to use that type from python with a format liks : ( nbins, min, max, title ) where title can be ommited. | |
| Gaudi::Utils | |