![]() |
The Gaudi Framework
v39r0 (5b8b5eda)
|
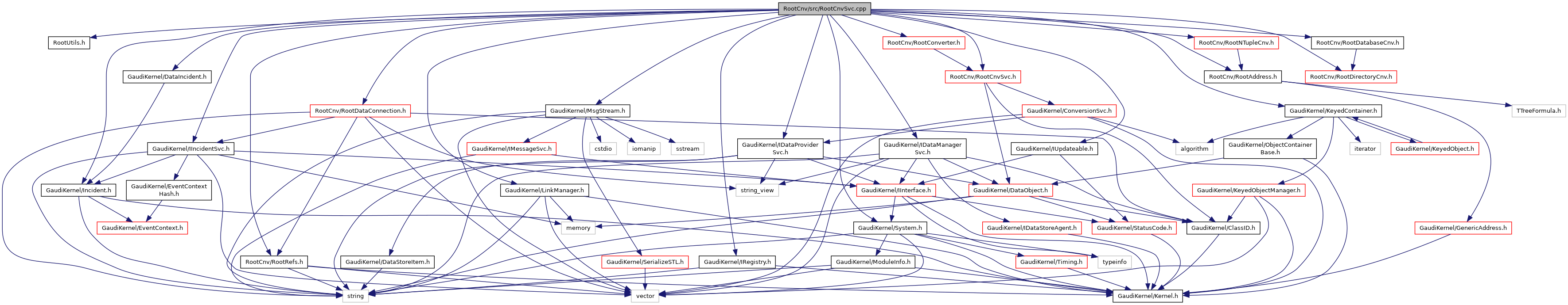
#include "RootUtils.h"#include <GaudiKernel/DataIncident.h>#include <GaudiKernel/IDataManagerSvc.h>#include <GaudiKernel/IDataProviderSvc.h>#include <GaudiKernel/IIncidentSvc.h>#include <GaudiKernel/IRegistry.h>#include <GaudiKernel/IUpdateable.h>#include <GaudiKernel/Incident.h>#include <GaudiKernel/KeyedContainer.h>#include <GaudiKernel/LinkManager.h>#include <GaudiKernel/MsgStream.h>#include <GaudiKernel/System.h>#include <RootCnv/RootAddress.h>#include <RootCnv/RootCnvSvc.h>#include <RootCnv/RootConverter.h>#include <RootCnv/RootDataConnection.h>#include <RootCnv/RootDatabaseCnv.h>#include <RootCnv/RootDirectoryCnv.h>#include <RootCnv/RootNTupleCnv.h>#include <RootCnv/RootRefs.h>
Go to the source code of this file.
Namespaces | |
| GaudiRoot | |
Macros | |
| #define | S_OK StatusCode::SUCCESS |
| #define | S_FAIL StatusCode::FAILURE |
| #define | MBYTE ( 1024 * 1024 ) |
| #define | kBYTE 1024 |
Typedefs | |
| typedef const string & | CSTR |
Functions | |
| bool | GaudiRoot::patchStreamers (MsgStream &log) |
| #define kBYTE 1024 |
Definition at line 59 of file RootCnvSvc.cpp.
| #define MBYTE ( 1024 * 1024 ) |
Definition at line 58 of file RootCnvSvc.cpp.
| #define S_FAIL StatusCode::FAILURE |
Definition at line 49 of file RootCnvSvc.cpp.
| #define S_OK StatusCode::SUCCESS |
Definition at line 48 of file RootCnvSvc.cpp.
Definition at line 45 of file RootCnvSvc.cpp.