![]() |
The Gaudi Framework
v39r0 (5b8b5eda)
|
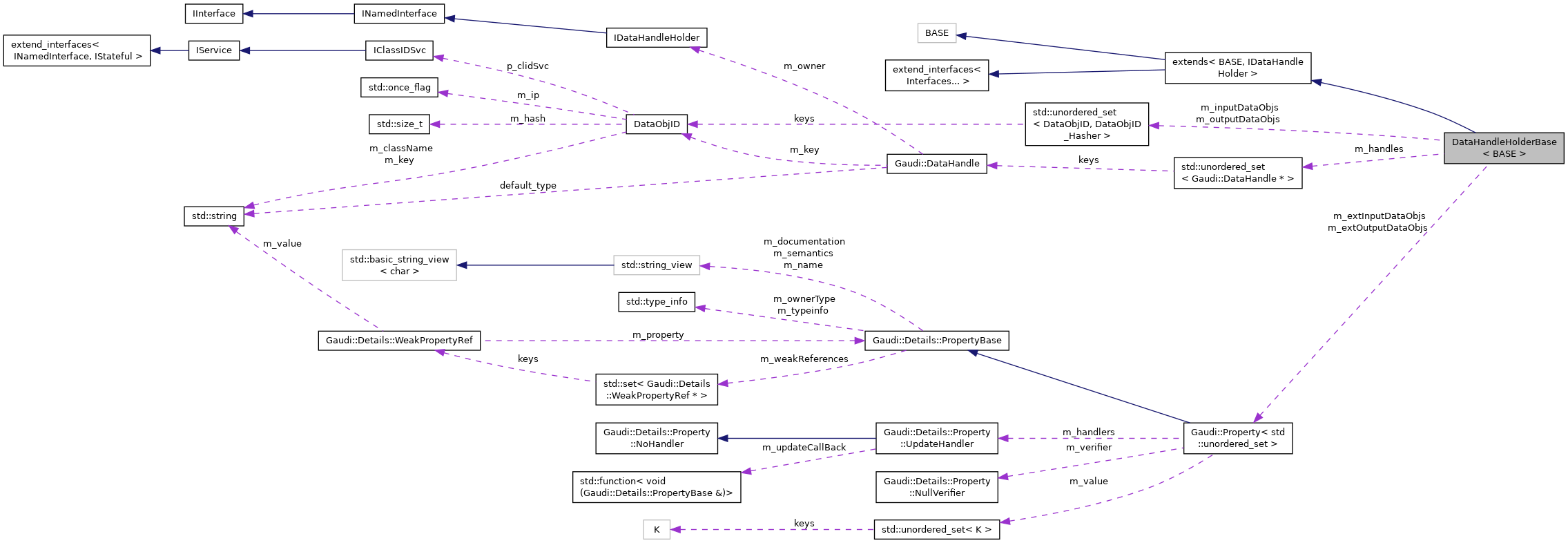
#include </builds/gaudi/Gaudi/GaudiKernel/include/GaudiKernel/DataHandleHolderBase.h>


Public Member Functions | |
| std::vector< Gaudi::DataHandle * > | inputHandles () const override |
| std::vector< Gaudi::DataHandle * > | outputHandles () const override |
| virtual const DataObjIDColl & | extraInputDeps () const override |
| virtual const DataObjIDColl & | extraOutputDeps () const override |
| void | declare (Gaudi::DataHandle &handle) override |
| void | renounce (Gaudi::DataHandle &handle) override |
| bool | renounceInput (const DataObjID &id) override |
| const DataObjIDColl & | inputDataObjs () const override |
| const DataObjIDColl & | outputDataObjs () const override |
| void | addDependency (const DataObjID &id, const Gaudi::DataHandle::Mode &mode) override |
Public Member Functions inherited from extends< BASE, IDataHandleHolder > | |
| void * | i_cast (const InterfaceID &tid) const override |
| Implementation of IInterface::i_cast. More... | |
| StatusCode | queryInterface (const InterfaceID &ti, void **pp) override |
| Implementation of IInterface::queryInterface. More... | |
| std::vector< std::string > | getInterfaceNames () const override |
| Implementation of IInterface::getInterfaceNames. More... | |
Protected Member Functions | |
| void | initDataHandleHolder () |
| initializes all handles - called by the sysInitialize method of any descendant of this More... | |
Protected Attributes | |
| DataObjIDColl | m_inputDataObjs |
| DataObjIDColl | m_outputDataObjs |
Private Attributes | |
| std::unordered_set< Gaudi::DataHandle * > | m_handles |
| Gaudi::Property< DataObjIDColl > | m_extInputDataObjs { this, "ExtraInputs", DataObjIDColl{} } |
| Gaudi::Property< DataObjIDColl > | m_extOutputDataObjs { this, "ExtraOutputs", DataObjIDColl{} } |
Additional Inherited Members | |
Public Types inherited from extends< BASE, IDataHandleHolder > | |
| using | base_class = extends |
| Typedef to this class. More... | |
| using | extend_interfaces_base = extend_interfaces< Interfaces... > |
| Typedef to the base of this class. More... | |
Public Types inherited from extend_interfaces< Interfaces... > | |
| using | ext_iids = typename Gaudi::interface_list_cat< typename Interfaces::ext_iids... >::type |
| take union of the ext_iids of all Interfaces... More... | |
Definition at line 34 of file DataHandleHolderBase.h.
|
inlineoverride |
Definition at line 86 of file DataHandleHolderBase.h.
|
inlineoverride |
Definition at line 48 of file DataHandleHolderBase.h.
|
inlineoverridevirtual |
Definition at line 45 of file DataHandleHolderBase.h.
|
inlineoverridevirtual |
Definition at line 46 of file DataHandleHolderBase.h.
|
inlineprotected |
initializes all handles - called by the sysInitialize method of any descendant of this
Definition at line 94 of file DataHandleHolderBase.h.
|
inlineoverride |
Definition at line 83 of file DataHandleHolderBase.h.
|
inlineoverride |
Definition at line 38 of file DataHandleHolderBase.h.
|
inlineoverride |
Definition at line 84 of file DataHandleHolderBase.h.
|
inlineoverride |
Definition at line 41 of file DataHandleHolderBase.h.
|
inlineoverride |
Definition at line 58 of file DataHandleHolderBase.h.
|
inlineoverride |
Definition at line 65 of file DataHandleHolderBase.h.
|
private |
Definition at line 103 of file DataHandleHolderBase.h.
|
private |
Definition at line 104 of file DataHandleHolderBase.h.
|
private |
Definition at line 101 of file DataHandleHolderBase.h.
|
protected |
Definition at line 98 of file DataHandleHolderBase.h.
|
protected |
Definition at line 98 of file DataHandleHolderBase.h.