![]() |
The Gaudi Framework
v39r0 (5b8b5eda)
|
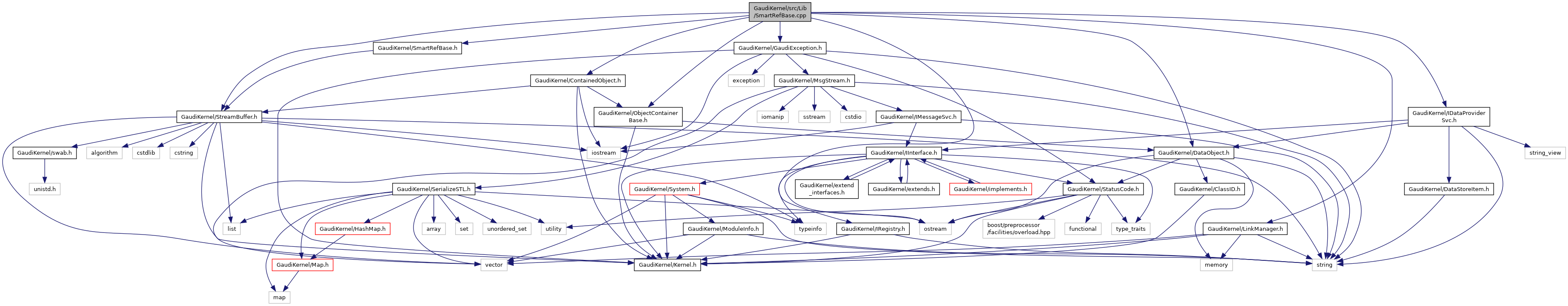
#include <GaudiKernel/ContainedObject.h>#include <GaudiKernel/DataObject.h>#include <GaudiKernel/GaudiException.h>#include <GaudiKernel/IDataProviderSvc.h>#include <GaudiKernel/IRegistry.h>#include <GaudiKernel/LinkManager.h>#include <GaudiKernel/ObjectContainerBase.h>#include <GaudiKernel/SmartRefBase.h>#include <GaudiKernel/StreamBuffer.h>
Go to the source code of this file.
Macros | |
| #define | KERNEL_SMARTREFBASE_CPP 1 |
Typedefs | |
| typedef ObjectContainerBase | _Container |
| #define KERNEL_SMARTREFBASE_CPP 1 |
Definition at line 21 of file SmartRefBase.cpp.
| typedef ObjectContainerBase _Container |
Definition at line 33 of file SmartRefBase.cpp.