![]() |
The Gaudi Framework
v39r1 (adb068b2)
|
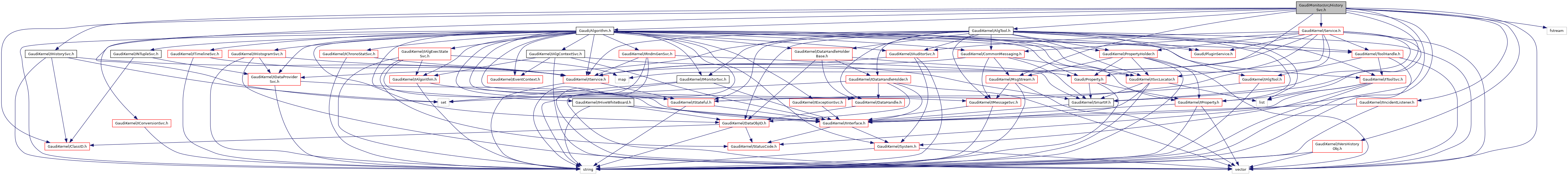
#include <GaudiKernel/IHistorySvc.h>#include <Gaudi/Algorithm.h>#include <GaudiKernel/AlgTool.h>#include <GaudiKernel/IIncidentListener.h>#include <GaudiKernel/IVersHistoryObj.h>#include <GaudiKernel/Service.h>#include <GaudiKernel/SmartIF.h>#include <GaudiKernel/StatusCode.h>#include <GaudiKernel/ClassID.h>#include <GaudiKernel/MsgStream.h>#include <fstream>#include <map>#include <set>#include <string>#include <vector>

Go to the source code of this file.
Classes | |
| class | HistorySvc |