![]() |
The Gaudi Framework
v39r2 (37c0b60a)
|
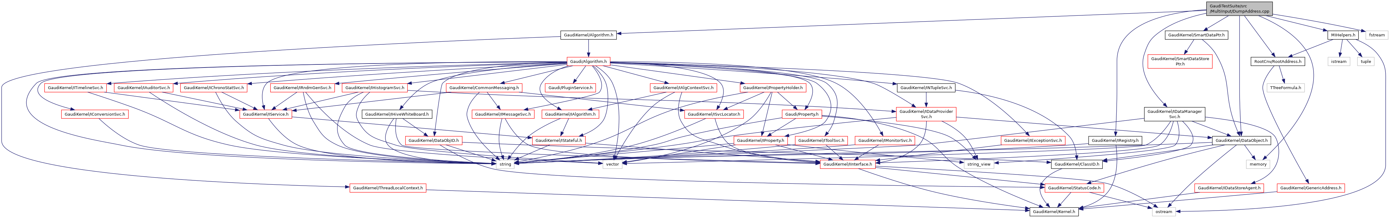
#include <GaudiKernel/Algorithm.h>#include <GaudiKernel/DataObject.h>#include <GaudiKernel/IDataManagerSvc.h>#include <GaudiKernel/IRegistry.h>#include <GaudiKernel/SmartDataPtr.h>#include <RootCnv/RootAddress.h>#include <fstream>#include <memory>#include "MIHelpers.h"
Go to the source code of this file.
Classes | |
| class | Gaudi::TestSuite::MultiInput::DumpAddress |
| Write the content of the RootAddress of a data object. More... | |
Namespaces | |
| Gaudi | |
| This file provides a Grammar for the type Gaudi::Accumulators::Axis It allows to use that type from python with a format liks : ( nbins, min, max, title ) where title can be ommited. | |
| Gaudi::TestSuite | |
| Gaudi::TestSuite::MultiInput | |