![]() |
The Gaudi Framework
v39r2 (37c0b60a)
|


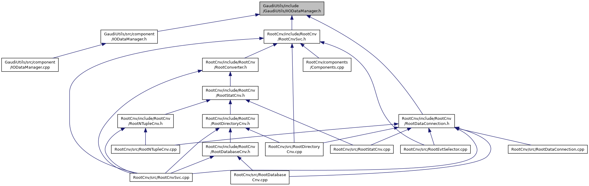
Go to the source code of this file.
Classes | |
| class | Gaudi::IDataConnection |
| class | Gaudi::IIODataManager |
Namespaces | |
| Gaudi | |
| This file provides a Grammar for the type Gaudi::Accumulators::Axis It allows to use that type from python with a format liks : ( nbins, min, max, title ) where title can be ommited. | |