![]() |
The Gaudi Framework
v39r4 (77e7e51e)
|
#include <GaudiKernel/DataSvc.h>


Public Member Functions | |
| CLID | rootCLID () const override |
| IDataManagerSvc: Accessor for root event CLID. More... | |
| const std::string & | rootName () const override |
| IDataManagerSvc: Accessor for root event name. More... | |
| StatusCode | registerAddress (std::string_view fullPath, IOpaqueAddress *pAddress) override |
| IDataManagerSvc: Register object address with the data store. More... | |
| StatusCode | registerAddress (IRegistry *parentObj, std::string_view objectPath, IOpaqueAddress *pAddress) override |
| IDataManagerSvc: Register object address with the data store. More... | |
| StatusCode | unregisterAddress (std::string_view fullPath) override |
| IDataManagerSvc: Unregister object address from the data store. More... | |
| StatusCode | unregisterAddress (IRegistry *pParent, std::string_view objPath) override |
| IDataManagerSvc: Unregister object address from the data store. More... | |
| StatusCode | objectLeaves (const DataObject *pObject, std::vector< IRegistry * > &refLeaves) override |
| IDataManagerSvc: Explore the object store: retrieve all leaves attached to the object. More... | |
| StatusCode | objectLeaves (const IRegistry *pRegistry, std::vector< IRegistry * > &refLeaves) override |
| IDataManagerSvc: Explore the object store: retrieve all leaves attached to the object. More... | |
| StatusCode | objectParent (const DataObject *pObject, IRegistry *&refpParent) override |
| IDataManagerSvc: Explore the object store: retrieve the object's parent. More... | |
| StatusCode | objectParent (const IRegistry *pRegistry, IRegistry *&refpParent) override |
| IDataManagerSvc: Explore the object store: retrieve the object's parent. More... | |
| StatusCode | clearSubTree (std::string_view sub_tree_path) override |
| IDataManagerSvc: Remove all data objects below the sub tree identified by its full path name. More... | |
| StatusCode | clearSubTree (DataObject *pObject) override |
| IDataManagerSvc: Remove all data objects below the sub tree identified by the object. More... | |
| StatusCode | clearStore () override |
| IDataManagerSvc: Remove all data objects in the data store. More... | |
| StatusCode | traverseSubTree (std::string_view sub_tree_path, IDataStoreAgent *pAgent) override |
| IDataManagerSvc: Analyze by traversing all data objects below the sub tree identified by its full path name. More... | |
| StatusCode | traverseSubTree (DataObject *pObject, IDataStoreAgent *pAgent) override |
| IDataManagerSvc: Analyze by traversing all data objects below the sub tree. More... | |
| StatusCode | traverseTree (IDataStoreAgent *pAgent) override |
| IDataManagerSvc: Analyze by traversing all data objects in the data store. More... | |
| StatusCode | setRoot (std::string root_name, DataObject *pRootObj) override |
| Initialize data store for new event by giving new event path and root object. More... | |
| virtual StatusCode | i_setRoot (std::string root_name, DataObject *pRootObj) |
| Initialize data store for new event by giving new event path and root object. More... | |
| StatusCode | setRoot (std::string root_path, IOpaqueAddress *pRootAddr) override |
| Initialize data store for new event by giving new event path and address of root object. More... | |
| virtual StatusCode | i_setRoot (std::string root_path, IOpaqueAddress *pRootAddr) |
| Initialize data store for new event by giving new event path and address of root object. More... | |
| StatusCode | setDataLoader (IConversionSvc *svc, IDataProviderSvc *dpsvc=nullptr) override |
| IDataManagerSvc: IDataManagerSvc: Pass a default data loader to the service and optionally a data provider. More... | |
| StatusCode | addPreLoadItem (const DataStoreItem &item) override |
| Add an item to the preload list. More... | |
| StatusCode | removePreLoadItem (const DataStoreItem &item) override |
| Remove an item from the preload list. More... | |
| StatusCode | resetPreLoad () override |
| Clear the preload list. More... | |
| virtual StatusCode | preLoad (int depth, int load_depth, DataObject *pObject) |
| Execute one level of preloading and recursively load until the final level is reached. More... | |
| StatusCode | preLoad () override |
| load all preload items of the list More... | |
| StatusCode | registerObject (std::string_view parentPath, std::string_view objPath, DataObject *pObject) override |
| Register object with the data store. More... | |
| StatusCode | registerObject (DataObject *parentObj, std::string_view objPath, DataObject *pObject) override |
| Register object with the data store. More... | |
| StatusCode | unregisterObject (std::string_view fullPath) override |
| Unregister object from the data store. More... | |
| StatusCode | unregisterObject (DataObject *pObject) override |
| Unregister object from the data store. More... | |
| StatusCode | unregisterObject (DataObject *pObject, std::string_view objectPath) override |
| Unregister object from the data store. More... | |
| StatusCode | retrieveObject (IRegistry *pDirectory, std::string_view path, DataObject *&pObject) override |
| Retrieve object from data store. More... | |
| StatusCode | findObject (std::string_view fullPath, DataObject *&pObject) override |
| Find object identified by its full path in the data store. More... | |
| StatusCode | findObject (IRegistry *pDirectory, std::string_view path, DataObject *&pObject) override |
| Find object identified by its full path in the data store. More... | |
| StatusCode | linkObject (IRegistry *from, std::string_view objPath, DataObject *to) override |
| Add a link to another object. More... | |
| StatusCode | linkObject (std::string_view fullPath, DataObject *to) override |
| Add a link to another object. More... | |
| StatusCode | unlinkObject (IRegistry *from, std::string_view objPath) override |
| Remove a link to another object. More... | |
| StatusCode | unlinkObject (DataObject *fromObj, std::string_view objPath) override |
| Remove a link to another object. More... | |
| StatusCode | unlinkObject (std::string_view fullPath) override |
| Remove a link to another object. More... | |
| StatusCode | updateObject (IRegistry *pDirectory) override |
| Update object identified by its directory entry. More... | |
| StatusCode | updateObject (DataObject *toUpdate) override |
| Update object. More... | |
| StatusCode | initialize () override |
| Service initialization. More... | |
| StatusCode | reinitialize () override |
| Service initialization. More... | |
| StatusCode | finalize () override |
| Service initialization. More... | |
| DataSvc (const DataSvc &)=delete | |
| copy constructor disabled More... | |
| DataSvc & | operator= (const DataSvc &)=delete |
| Fake assignment operator (never implemented). More... | |
| virtual StatusCode | registerAddress (std::string_view fullPath, IOpaqueAddress *pAddress)=0 |
| Register object address with the data store. More... | |
| StatusCode | registerAddress (DataObject *parentObj, std::string_view objectPath, IOpaqueAddress *pAddress) |
| Register object address with the data store. More... | |
| virtual StatusCode | registerAddress (IRegistry *parentObj, std::string_view objectPath, IOpaqueAddress *pAddress)=0 |
| Register object address with the data store. More... | |
| virtual StatusCode | unregisterAddress (std::string_view fullPath)=0 |
| Unregister object address from the data store. More... | |
| StatusCode | unregisterAddress (DataObject *pParent, std::string_view objPath) |
| Unregister object address from the data store. More... | |
| virtual StatusCode | unregisterAddress (IRegistry *pParent, std::string_view objPath)=0 |
| Unregister object address from the data store. More... | |
| StatusCode | registerObject (std::string_view fullPath, DataObject *pObject) |
| Register object with the data store. More... | |
| virtual StatusCode | registerObject (std::string_view parentPath, std::string_view objectPath, DataObject *pObject)=0 |
| Register object with the data store. More... | |
| StatusCode | registerObject (std::string_view parentPath, int item, DataObject *pObject) |
| Register object with the data store. More... | |
| virtual StatusCode | registerObject (DataObject *parentObj, std::string_view objectPath, DataObject *pObject)=0 |
| Register object with the data store. More... | |
| StatusCode | registerObject (DataObject *parentObj, int item, DataObject *pObject) |
| Register object with the data store. More... | |
| virtual StatusCode | retrieveObject (IRegistry *pDirectory, std::string_view path, DataObject *&pObject)=0 |
| Retrieve object identified by its directory entry. More... | |
| StatusCode | retrieveObject (std::string_view fullPath, DataObject *&pObject) |
| Retrieve object identified by its full path from the data store. More... | |
| StatusCode | retrieveObject (std::string_view parentPath, std::string_view objectPath, DataObject *&pObject) |
| Retrieve object from data store. More... | |
| StatusCode | retrieveObject (std::string_view parentPath, int item, DataObject *&pObject) |
| Retrieve object from data store. More... | |
| StatusCode | retrieveObject (DataObject *parentObj, std::string_view objectPath, DataObject *&pObject) |
| Retrieve object from data store. More... | |
| StatusCode | retrieveObject (DataObject *parentObj, int item, DataObject *&pObject) |
| Retrieve object from data store. More... | |
| virtual StatusCode | findObject (IRegistry *pDirectory, std::string_view path, DataObject *&pObject)=0 |
| Find object identified by its directory entry. More... | |
| virtual StatusCode | findObject (std::string_view fullPath, DataObject *&pObject)=0 |
| Find object identified by its full path in the data store. More... | |
| StatusCode | findObject (std::string_view parentPath, std::string_view objectPath, DataObject *&pObject) |
| Find object identified by its parent object and the path to the object relative to the parent. More... | |
| StatusCode | findObject (std::string_view parentPath, int item, DataObject *&pObject) |
| Find object identified by its parent object and an integer identifier in the data store. More... | |
| StatusCode | findObject (DataObject *parentObj, std::string_view objectPath, DataObject *&pObject) |
| Find object identified by its parent object and the path to the object relative to the parent. More... | |
| StatusCode | findObject (DataObject *parentObj, int item, DataObject *&pObject) |
| Find object identified by its parent object and an integer identifier in the data store. More... | |
| virtual StatusCode | linkObject (IRegistry *from, std::string_view objPath, DataObject *toObj)=0 |
| Add a link to another object. More... | |
| StatusCode | linkObject (std::string_view fromPath, std::string_view objPath, DataObject *toObj) |
| Add a link to another object. More... | |
| StatusCode | linkObject (DataObject *fromObj, std::string_view objPath, DataObject *toObj) |
| Add a link to another object. More... | |
| virtual StatusCode | linkObject (std::string_view fullPath, DataObject *toObj)=0 |
| Add a link to another object. More... | |
| virtual StatusCode | unlinkObject (IRegistry *from, std::string_view objPath)=0 |
| Remove a link to another object. More... | |
| StatusCode | unlinkObject (std::string_view fromPath, std::string_view objPath) |
| Remove a link to another object. More... | |
| virtual StatusCode | unlinkObject (DataObject *fromObj, std::string_view objPath)=0 |
| Remove a link to another object. More... | |
| virtual StatusCode | unlinkObject (std::string_view fullPath)=0 |
| Remove a link to another object. More... | |
Public Member Functions inherited from extends< Service, IDataProviderSvc, IDataManagerSvc > | |
| void * | i_cast (const InterfaceID &tid) const override |
| Implementation of IInterface::i_cast. More... | |
| StatusCode | queryInterface (const InterfaceID &ti, void **pp) override |
| Implementation of IInterface::queryInterface. More... | |
| std::vector< std::string > | getInterfaceNames () const override |
| Implementation of IInterface::getInterfaceNames. More... | |
Public Member Functions inherited from Service | |
| const std::string & | name () const override |
| Retrieve name of the service More... | |
| StatusCode | configure () override |
| StatusCode | initialize () override |
| StatusCode | start () override |
| StatusCode | stop () override |
| StatusCode | finalize () override |
| StatusCode | terminate () override |
| Gaudi::StateMachine::State | FSMState () const override |
| Gaudi::StateMachine::State | targetFSMState () const override |
| StatusCode | reinitialize () override |
| StatusCode | restart () override |
| StatusCode | sysInitialize () override |
| Initialize Service More... | |
| StatusCode | sysStart () override |
| Initialize Service More... | |
| StatusCode | sysStop () override |
| Initialize Service More... | |
| StatusCode | sysFinalize () override |
| Finalize Service More... | |
| StatusCode | sysReinitialize () override |
| Re-initialize the Service. More... | |
| StatusCode | sysRestart () override |
| Re-initialize the Service. More... | |
| Service (std::string name, ISvcLocator *svcloc) | |
| Standard Constructor More... | |
| SmartIF< ISvcLocator > & | serviceLocator () const override |
| Retrieve pointer to service locator More... | |
| template<class T > | |
| StatusCode | service (const std::string &name, const T *&psvc, bool createIf=true) const |
| Access a service by name, creating it if it doesn't already exist. More... | |
| template<class T > | |
| StatusCode | service (const std::string &name, T *&psvc, bool createIf=true) const |
| template<typename IFace = IService> | |
| SmartIF< IFace > | service (const std::string &name, bool createIf=true) const |
| template<class T > | |
| StatusCode | service (const std::string &svcType, const std::string &svcName, T *&psvc) const |
| Access a service by name and type, creating it if it doesn't already exist. More... | |
| template<class T > | |
| Gaudi::Details::PropertyBase * | declareProperty (const std::string &name, ToolHandle< T > &hndl, const std::string &doc="none") |
| template<class T > | |
| StatusCode | declareTool (ToolHandle< T > &handle, bool createIf=true) |
| template<class T > | |
| StatusCode | declareTool (ToolHandle< T > &handle, const std::string &toolTypeAndName, bool createIf=true) |
| Declare used tool. More... | |
| template<class T > | |
| Gaudi::Details::PropertyBase * | declareProperty (const std::string &name, ToolHandleArray< T > &hndlArr, const std::string &doc="none") |
| template<class T > | |
| void | addToolsArray (ToolHandleArray< T > &hndlArr) |
| const std::vector< IAlgTool * > & | tools () const |
| SmartIF< IAuditorSvc > & | auditorSvc () const |
| The standard auditor service.May not be invoked before sysInitialize() has been invoked. More... | |
Public Member Functions inherited from PropertyHolder< CommonMessaging< implements< IService, IProperty, IStateful > > > | |
| PropertyHolder ()=default | |
| Gaudi::Details::PropertyBase & | declareProperty (Gaudi::Details::PropertyBase &prop) |
| Declare a property. More... | |
| Gaudi::Details::PropertyBase * | declareProperty (const std::string &name, TYPE &value, const std::string &doc="none") |
| Helper to wrap a regular data member and use it as a regular property. More... | |
| Gaudi::Details::PropertyBase * | declareProperty (const std::string &name, Gaudi::Property< TYPE, VERIFIER, HANDLERS > &prop, const std::string &doc="none") |
| Declare a PropertyBase instance setting name and documentation. More... | |
| Gaudi::Details::PropertyBase * | declareRemoteProperty (const std::string &name, IProperty *rsvc, const std::string &rname="") |
| Declare a remote property. More... | |
| StatusCode | setProperty (const std::string &name, const Gaudi::Details::PropertyBase &p) override |
| set the property from another property with a different name More... | |
| StatusCode | setProperty (const std::string &s) override |
| set the property from the formatted string More... | |
| StatusCode | setProperty (const Gaudi::Details::PropertyBase &p) |
| Set the property from a property. More... | |
| virtual StatusCode | setProperty (const std::string &name, const Gaudi::Details::PropertyBase &p)=0 |
| Set the property from a property with a different name. More... | |
| virtual StatusCode | setProperty (const std::string &s)=0 |
| Set the property by string. More... | |
| StatusCode | setProperty (const std::string &name, const char *v) |
| Special case for string literals. More... | |
| StatusCode | setProperty (const std::string &name, const std::string &v) |
| Special case for std::string. More... | |
| StatusCode | setProperty (const std::string &name, const TYPE &value) |
| set the property form the value More... | |
| StatusCode | setPropertyRepr (const std::string &n, const std::string &r) override |
| set the property from name and value string representation More... | |
| StatusCode | getProperty (Gaudi::Details::PropertyBase *p) const override |
| get the property More... | |
| const Gaudi::Details::PropertyBase & | getProperty (std::string_view name) const override |
| get the property by name More... | |
| StatusCode | getProperty (std::string_view n, std::string &v) const override |
| convert the property to the string More... | |
| const std::vector< Gaudi::Details::PropertyBase * > & | getProperties () const override |
| get all properties More... | |
| bool | hasProperty (std::string_view name) const override |
| Return true if we have a property with the given name. More... | |
| Gaudi::Details::PropertyBase * | property (std::string_view name) const |
| \fixme property and bindPropertiesTo should be protected More... | |
| void | bindPropertiesTo (Gaudi::Interfaces::IOptionsSvc &optsSvc) |
| PropertyHolder (const PropertyHolder &)=delete | |
| PropertyHolder & | operator= (const PropertyHolder &)=delete |
Public Member Functions inherited from CommonMessaging< implements< IService, IProperty, IStateful > > | |
| MSG::Level | msgLevel () const |
| get the cached level (originally extracted from the embedded MsgStream) More... | |
| bool | msgLevel (MSG::Level lvl) const |
| get the output level from the embedded MsgStream More... | |
Protected Member Functions | |
| bool | checkRoot () |
| Check if root path is valid. More... | |
| virtual IConversionSvc * | getDataLoader (IRegistry *pReg) |
| Retrieve customizable data loader according to registry entry to be retrieved. More... | |
| virtual DataObject * | createDefaultObject () const |
| Create default objects in case forced creation of leaves is requested. More... | |
| virtual StatusCode | loadObject (IRegistry *pNode) |
| Invoke Persistency service to create transient object from its persistent representation. More... | |
| virtual StatusCode | loadObject (IConversionSvc *pLoader, IRegistry *pNode) |
| Invoke Persistency service to create transient object from its persistent representation. More... | |
| StatusCode | retrieveEntry (DataSvcHelpers::RegistryEntry *pNode, std::string_view path, DataSvcHelpers::RegistryEntry *&pEntry) |
| Retrieve registry entry from store. More... | |
| DataObject * | handleDataFault (IRegistry *pReg, std::string_view path="") |
| Invoke data fault handling if enabled. More... | |
Protected Member Functions inherited from Service | |
| std::vector< IAlgTool * > & | tools () |
| ~Service () override | |
| Standard Destructor More... | |
| int | outputLevel () const |
get the Service's output level More... | |
Protected Member Functions inherited from CommonMessaging< implements< IService, IProperty, IStateful > > | |
| MSG::Level | setUpMessaging () const |
| Set up local caches. More... | |
| MSG::Level | resetMessaging () |
| Reinitialize internal states. More... | |
| void | updateMsgStreamOutputLevel (int level) |
| Update the output level of the cached MsgStream. More... | |
Protected Attributes | |
| SmartIF< IIncidentSvc > | m_incidentSvc = nullptr |
| Pointer to incident service. More... | |
| Gaudi::Property< CLID > | m_rootCLID { this, "RootCLID", 110 , "CLID of root entry" } |
| Gaudi::Property< std::string > | m_rootName { this, "RootName", "/Event", "name of root entry" } |
| std::unique_ptr< DataSvcHelpers::RegistryEntry > | m_root |
| Pointer to root entry. More... | |
Protected Attributes inherited from Service | |
| Gaudi::StateMachine::State | m_state = Gaudi::StateMachine::OFFLINE |
| Service state More... | |
| Gaudi::StateMachine::State | m_targetState = Gaudi::StateMachine::OFFLINE |
| Service state More... | |
| Gaudi::Property< int > | m_outputLevel { this, "OutputLevel", MSG::NIL, "output level" } |
| flag indicating whether ToolHandle tools have been added to m_tools More... | |
| Gaudi::Property< bool > | m_auditInit { this, "AuditServices", false, "[[deprecated]] unused" } |
| Gaudi::Property< bool > | m_auditorInitialize { this, "AuditInitialize", false, "trigger auditor on initialize()" } |
| Gaudi::Property< bool > | m_auditorStart { this, "AuditStart", false, "trigger auditor on start()" } |
| Gaudi::Property< bool > | m_auditorStop { this, "AuditStop", false, "trigger auditor on stop()" } |
| Gaudi::Property< bool > | m_auditorFinalize { this, "AuditFinalize", false, "trigger auditor on finalize()" } |
| Gaudi::Property< bool > | m_auditorReinitialize { this, "AuditReinitialize", false, "trigger auditor on reinitialize()" } |
| Gaudi::Property< bool > | m_auditorRestart { this, "AuditRestart", false, "trigger auditor on restart()" } |
| Gaudi::Property< bool > | m_autoRetrieveTools |
| Gaudi::Property< bool > | m_checkToolDeps |
| SmartIF< IAuditorSvc > | m_pAuditorSvc |
| Auditor Service More... | |
Private Member Functions | |
| StatusCode | i_retrieveEntry (DataSvcHelpers::RegistryEntry *parentObj, std::string_view path, DataSvcHelpers::RegistryEntry *&pEntry) |
| DataObject * | i_handleDataFault (IRegistry *pReg, std::string_view path=std::string_view{}) |
Private Attributes | |
| SmartIF< IConversionSvc > | m_dataLoader = nullptr |
| Pointer to data loader service. More... | |
| Gaudi::Property< bool > | m_forceLeaves |
| Gaudi::Property< std::vector< std::string > > | m_inhibitPathes { this, "InhibitPathes", {}, "inhibited leaves" } |
| Gaudi::Property< bool > | m_enableFaultHdlr |
| Gaudi::Property< std::string > | m_faultName { this, "DataFaultName", "DataFault", "Name of the data fault incident" } |
| Gaudi::Property< bool > | m_enableAccessHdlr |
| Gaudi::Property< std::string > | m_accessName { this, "DataAccessName", "DataAccess", "Name of the data access incident" } |
| std::vector< DataStoreItem > | m_preLoads |
| Items to be pre-loaded. More... | |
Additional Inherited Members | |
Public Types inherited from extends< Service, IDataProviderSvc, IDataManagerSvc > | |
| using | base_class = extends |
| Typedef to this class. More... | |
| using | extend_interfaces_base = extend_interfaces< Interfaces... > |
| Typedef to the base of this class. More... | |
Public Types inherited from Service | |
| using | Factory = Gaudi::PluginService::Factory< IService *(const std::string &, ISvcLocator *)> |
Public Types inherited from PropertyHolder< CommonMessaging< implements< IService, IProperty, IStateful > > > | |
| using | PropertyHolderImpl = PropertyHolder< CommonMessaging< implements< IService, IProperty, IStateful > > > |
| Typedef used to refer to this class from derived classes, as in. More... | |
Public Types inherited from CommonMessaging< implements< IService, IProperty, IStateful > > | |
| using | base_class = CommonMessaging |
Public Types inherited from extend_interfaces< Interfaces... > | |
| using | ext_iids = typename Gaudi::interface_list_cat< typename Interfaces::ext_iids... >::type |
| take union of the ext_iids of all Interfaces... More... | |
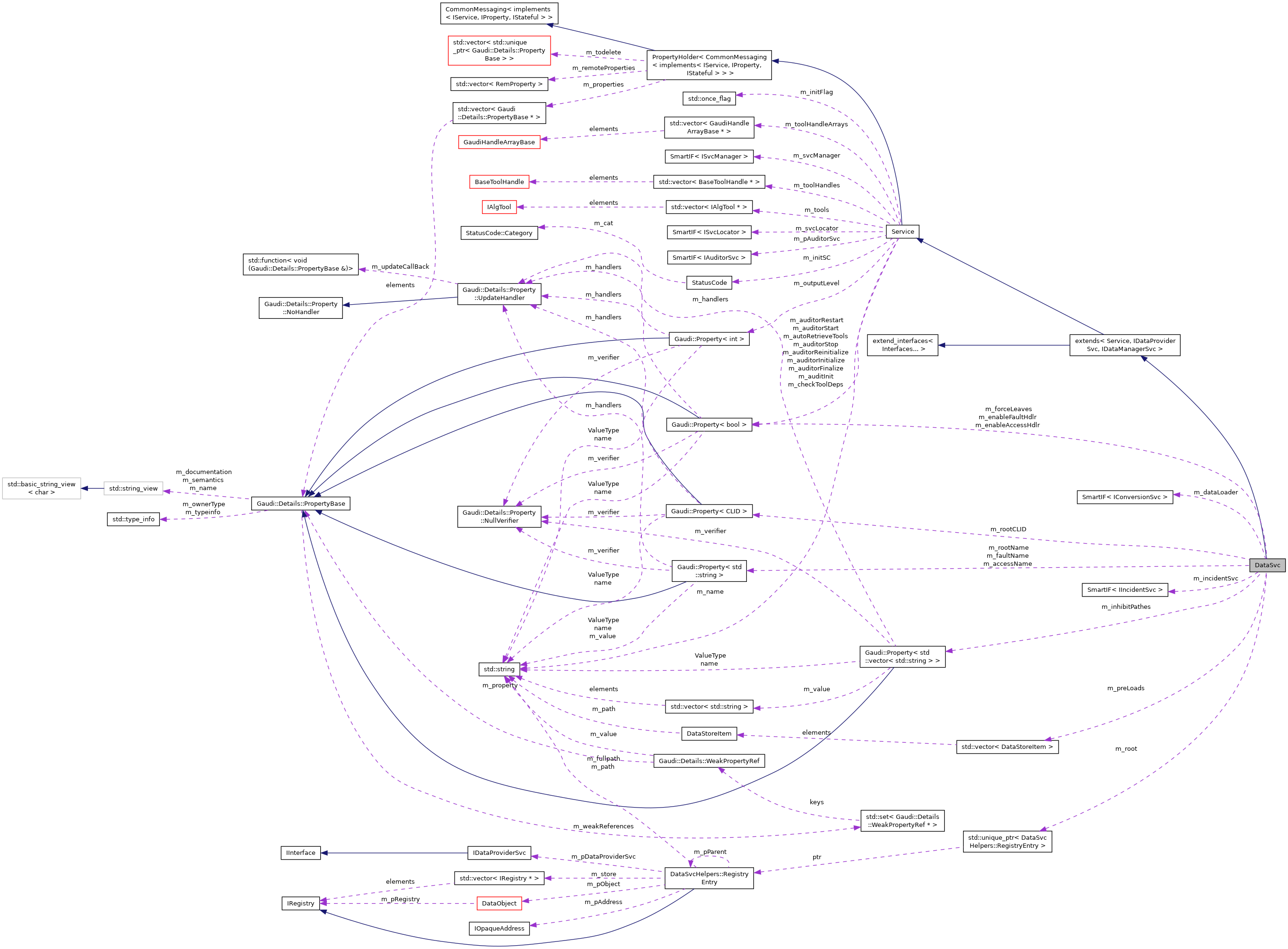
Data service base class. A data service manages the transient data stores and implements the IDataProviderSvc and IDataManagerSvc interfaces.
|
delete |
copy constructor disabled
|
override |
|
inlineprotected |
|
override |
IDataManagerSvc: Remove all data objects in the data store.
Definition at line 111 of file DataSvc.cpp.
|
override |
IDataManagerSvc: Remove all data objects below the sub tree identified by the object.
Definition at line 100 of file DataSvc.cpp.
|
override |
IDataManagerSvc: Remove all data objects below the sub tree identified by its full path name.
Definition at line 85 of file DataSvc.cpp.
|
protectedvirtual |
Create default objects in case forced creation of leaves is requested.
Definition at line 870 of file DataSvc.cpp.
|
override |
|
inline |
Find object identified by its parent object and an integer identifier in the data store.
In case the object is not present the pointer will be set to NULL.
| parentObj | Pointer to parent node of the object. |
| item | Item identifier. |
| pObject | Reference to the pointer of the object to be returned. |
Definition at line 373 of file IDataProviderSvc.h.
|
inline |
Find object identified by its parent object and the path to the object relative to the parent.
The result will be returned in the second argument. In case the object is not present the pointer will be set to NULL.
| parentObj | Pointer to parent node of the object. |
| objectPath | Relative path name of the object. |
| pObject | Reference to the pointer of the object to be returned. |
Definition at line 361 of file IDataProviderSvc.h.
|
override |
Find object identified by its full path in the data store.
Retrieve object identified by its directory from the data store.
Definition at line 636 of file DataSvc.cpp.
| virtual StatusCode IDataProviderSvc::findObject |
Find object identified by its directory entry.
The result will be returned in the second argument. In case the object is not present the pointer will be set to NULL. ** FASTEST ACCESS TO THE DATA STORE **
| pDirectory | Pointer to the object. |
| path | String with relative path to directory. Ideally ""! |
| pObject | Reference to the pointer of the object to be returned. |
|
override |
Find object identified by its full path in the data store.
Definition at line 649 of file DataSvc.cpp.
| virtual StatusCode IDataProviderSvc::findObject |
Find object identified by its full path in the data store.
The result will be returned in the second argument. In case the object is not present the pointer will be set to NULL.
| fullPath | Path name of the object. |
| pObject | Pointer to the object to be connected. |
|
inline |
Find object identified by its parent object and an integer identifier in the data store.
In case the object is not present the pointer will be set to NULL.
| parentPath | Path to parent node of the object. |
| item | Item identifier. |
| pObject | Reference to the pointer of the object to be returned. |
Definition at line 348 of file IDataProviderSvc.h.
|
inline |
Find object identified by its parent object and the path to the object relative to the parent.
The result will be returned in the second argument. In case the object is not present the pointer will be set to NULL.
| parentPath | Path to parent node of the object. |
| objectPath | Relative path name of the object. |
| pObject | Reference to the pointer of the object to be returned. |
Definition at line 334 of file IDataProviderSvc.h.
|
protectedvirtual |
Retrieve customizable data loader according to registry entry to be retrieved.
Reimplemented in NTupleSvc.
Definition at line 875 of file DataSvc.cpp.
|
protected |
Invoke data fault handling if enabled.
| pReg | [IN] Pointer to missing registry entry |
| path | [IN] Sub-path of requested object from pReg |
Definition at line 434 of file DataSvc.cpp.
|
private |
Definition at line 438 of file DataSvc.cpp.
|
private |
Definition at line 541 of file DataSvc.cpp.
|
virtual |
Initialize data store for new event by giving new event path and root object.
Does not clear the store before reinitializing it. This could lead to errors and should be handle with care. Use setRoot if unsure
Definition at line 151 of file DataSvc.cpp.
|
virtual |
Initialize data store for new event by giving new event path and address of root object.
Does not clear the store before reinitializing it. This could lead to errors and should be handle with care. Use setRoot if unsure
Definition at line 175 of file DataSvc.cpp.
|
override |
|
inline |
Add a link to another object.
Both objects must already be registered with the data store. Once linked, the object can only be unregistered after unlinking.
| fromObj | Pointer to the object the link originates. |
| objPath | Path of the entry to be linked relative to from. |
| toObj | Pointer to the object the link points to. |
Definition at line 503 of file IDataProviderSvc.h.
|
override |
Add a link to another object.
Definition at line 709 of file DataSvc.cpp.
| virtual StatusCode IDataProviderSvc::linkObject |
Add a link to another object.
Both objects must already be registered with the data store. Once linked, the object can only be unregistered after unlinking.
| from | Pointer to data directory the link originates. |
| objPath | Path of the entry to be linked relative to from. |
| toObj | Pointer to the object the link points to. |
|
inline |
Add a link to another object.
Both objects must already be registered with the data store. Once linked, the object can only be unregistered after unlinking.
| fromPath | Path to the object the link originates. |
| objPath | Path of the entry to be linked relative to from. |
| toObj | Pointer to the object the link points to. |
Definition at line 489 of file IDataProviderSvc.h.
|
override |
| virtual StatusCode IDataProviderSvc::linkObject |
Add a link to another object.
Both objects must already be registered with the data store. Once linked, the object can only be unregistered after unlinking.
| fullPath | Full path of the entry to be linked. |
| toObj | Pointer to the object the link points to. |
|
protectedvirtual |
Invoke Persistency service to create transient object from its persistent representation.
Definition at line 477 of file DataSvc.cpp.
|
protectedvirtual |
Invoke Persistency service to create transient object from its persistent representation.
Definition at line 469 of file DataSvc.cpp.
|
override |
IDataManagerSvc: Explore the object store: retrieve all leaves attached to the object.
IDataManagerSvc: Explore an object identified by its pointer.
Definition at line 207 of file DataSvc.cpp.
|
override |
IDataManagerSvc: Explore the object store: retrieve all leaves attached to the object.
IDataManagerSvc: Explore an object identified by the pointer to the registry entry.
Definition at line 215 of file DataSvc.cpp.
|
override |
IDataManagerSvc: Explore the object store: retrieve the object's parent.
Definition at line 193 of file DataSvc.cpp.
|
override |
IDataManagerSvc: Explore the object store: retrieve the object's parent.
Definition at line 198 of file DataSvc.cpp.
Fake assignment operator (never implemented).
|
override |
|
virtual |
Execute one level of preloading and recursively load until the final level is reached.
Preload one level deep, then recursively call the next level.
| depth | current level of loading from requested parent |
| load_depth | maximum level of object loading |
| pObject | pointer to next level root object |
Definition at line 794 of file DataSvc.cpp.
|
inline |
Register object address with the data store.
Connect the object identified by its pointer to the parent object and the relative path of the object with respect to the parent.
| parentObj | [IN] Pointer to parent object. |
| objectPath | [IN] Path of the object relative to the parent node |
| pAddress | [IN] Pointer to the object to be connected. |
Definition at line 218 of file IDataManagerSvc.h.
|
override |
IDataManagerSvc: Register object address with the data store.
Definition at line 230 of file DataSvc.cpp.
| virtual StatusCode IDataManagerSvc::registerAddress |
Register object address with the data store.
Connect the object identified by its pointer to the parent object and the relative path of the object with respect to the parent.
| parentObj | [IN] Pointer to parent object. |
| objectPath | [IN] Path of the object relative to the parent node |
| pAddress | [IN] Pointer to the object to be connected. |
|
override |
IDataManagerSvc: Register object address with the data store.
Definition at line 224 of file DataSvc.cpp.
| virtual StatusCode IDataManagerSvc::registerAddress |
Register object address with the data store.
Connect the object identified by its pointer to the node object identified by its path.
| fullPath | [IN] Path to parent node of the object. |
| pAddress | [IN] Pointer to the object to be registered. |
|
inline |
Register object with the data store.
Connect the object identified by its pointer to the node object identified by its pointer.
| parentObj | Pointer to parent object. |
| item | item number of the object linked to the parent |
| pObject | Pointer to the object to be connected. |
Definition at line 117 of file IDataProviderSvc.h.
| virtual StatusCode IDataProviderSvc::registerObject |
Register object with the data store.
Connect the object identified by its pointer to the parent object and the relative path of the object with respect to the parent.
| parentObj | Pointer to parent object. |
| objectPath | Path of the object relative to the parent node |
| pObject | Pointer to the object to be connected. |
|
override |
Register object with the data store.
Definition at line 314 of file DataSvc.cpp.
|
inline |
Register object with the data store.
Connect the object identified by its pointer to the node object identified by its path.
| fullPath | Path to parent node of the object. |
| pObject | Pointer to the object to be registered. |
Definition at line 72 of file IDataProviderSvc.h.
|
inline |
Register object with the data store.
Connect the object identified by its pointer to the parent object and an integer identifier.
| parentPath | Path to parent node of the object. |
| item | item number of the object linked to the parent |
| pObject | Pointer to the object to be registered. |
Definition at line 95 of file IDataProviderSvc.h.
| virtual StatusCode IDataProviderSvc::registerObject |
Register object with the data store.
Connect the object identified by the path to the parent object and the path of the object itself relative to the specified parent.
| parentPath | Path to parent node of the object. |
| objectPath | Path of the object relative to the parent node |
| pObject | Pointer to the object to be registered. |
|
override |
|
override |
|
override |
Remove an item from the preload list.
Definition at line 782 of file DataSvc.cpp.
|
override |
|
protected |
Retrieve registry entry from store.
Definition at line 537 of file DataSvc.cpp.
|
inline |
Retrieve object from data store.
The object to be retrieved is identified by the pointer to the parent object and an integer identifier. In case the object is not present it will be loaded and converted if possible.
| parentObj | Pointer to parent node of the object. |
| item | Item identifier. |
| pObject | Reference to the pointer of the object to be returned. |
Definition at line 301 of file IDataProviderSvc.h.
|
inline |
Retrieve object from data store.
The object to be retrieved is identified by the pointer to the parent object and the relative path with respect to the node. In case the object is not present it will be loaded and converted if possible.
| parentObj | Pointer to parent node of the object. |
| objectPath | Path of the object relative to the parent. |
| pObject | Reference to the pointer of the object to be returned. |
Definition at line 287 of file IDataProviderSvc.h.
|
override |
Retrieve object from data store.
Retrieve object identified by its directory from the data store.
Definition at line 627 of file DataSvc.cpp.
| virtual StatusCode IDataProviderSvc::retrieveObject |
Retrieve object identified by its directory entry.
The result will be returned in the second argument. In case the object is not present it will be loaded and converted if possible. ** FASTEST ACCESS TO THE DATA STORE **
| pDirectory | Pointer to the object. |
| path | String with relative path to directory. Ideally ""! |
| pObject | Reference to the pointer of the object to be returned. |
|
inline |
Retrieve object identified by its full path from the data store.
The result will be returned in the second argument. In case the object is not present it will be loaded and converted if possible.
| fullPath | Path name of the object. |
| pObject | Reference to the pointer of the object to be returned. |
Definition at line 243 of file IDataProviderSvc.h.
|
inline |
Retrieve object from data store.
The object to be retrieved is identified by the path to the parent object and an integer identifier. In case the object is not present it will be loaded and converted if possible.
| parentPath | Path to parent node of the object. |
| item | Item identifier. |
| pObject | Reference to the pointer of the object to be returned. |
Definition at line 273 of file IDataProviderSvc.h.
|
inline |
Retrieve object from data store.
The object to be retrieved is identified by the path of the parent object and the relative path with respect to the node. In case the object is not present it will be loaded and converted if possible.
| parentPath | Path to parent node of the object. |
| objectPath | Path of the object relative to the parent. |
| pObject | Reference to the pointer of the object to be returned. |
Definition at line 257 of file IDataProviderSvc.h.
|
override |
IDataManagerSvc: Accessor for root event CLID.
CLID for root Event.
Definition at line 864 of file DataSvc.cpp.
|
override |
IDataManagerSvc: Accessor for root event name.
Name for root Event.
Definition at line 867 of file DataSvc.cpp.
|
override |
IDataManagerSvc: IDataManagerSvc: Pass a default data loader to the service and optionally a data provider.
IDataManagerSvc: Pass a default data loader to the service.
Definition at line 186 of file DataSvc.cpp.
|
override |
Initialize data store for new event by giving new event path and root object.
Takes care to clear the store before reinitializing it
Takes care to clear the store before reinitializing it
Definition at line 141 of file DataSvc.cpp.
|
override |
Initialize data store for new event by giving new event path and address of root object.
Takes care to clear the store before reinitializing it
Definition at line 165 of file DataSvc.cpp.
|
override |
IDataManagerSvc: Analyze by traversing all data objects below the sub tree.
IDataManagerSvc: Analyse by traversing all data objects below the sub tree.
Definition at line 126 of file DataSvc.cpp.
|
override |
IDataManagerSvc: Analyze by traversing all data objects below the sub tree identified by its full path name.
IDataManagerSvc: Analyse by traversing all data objects below the sub tree identified by its full path name.
Definition at line 119 of file DataSvc.cpp.
|
override |
IDataManagerSvc: Analyze by traversing all data objects in the data store.
IDataManagerSvc: Analyse by traversing all data objects in the data store.
Definition at line 132 of file DataSvc.cpp.
|
override |
| virtual StatusCode IDataProviderSvc::unlinkObject |
Remove a link to another object.
Both objects must be registered with the data store. This entry point can be used to unlink objects e.g. in order to unregister them.
| fromObj | Pointer to the object the link originates. |
| objPath | Path of the entry to be linked relative to from. |
|
override |
Remove a link to another object.
Definition at line 740 of file DataSvc.cpp.
| virtual StatusCode IDataProviderSvc::unlinkObject |
Remove a link to another object.
Both objects must be registered with the data store. This entry point can be used to unlink objects e.g. in order to unregister them.
| from | Pointer to data directory the link originates. |
| objPath | Path of the entry to be linked relative to from. |
|
inline |
Remove a link to another object.
Both objects must be registered with the data store. This entry point can be used to unlink objects e.g. in order to unregister them.
| fromPath | Path to the object the link originates. |
| objPath | Path of the entry to be linked relative to from. |
Definition at line 532 of file IDataProviderSvc.h.
|
override |
| virtual StatusCode IDataProviderSvc::unlinkObject |
Remove a link to another object.
Both objects must be registered with the data store. This entry point can be used to unlink objects e.g. in order to unregister them.
| fullPath | Full path of the entry to be linked. |
|
inline |
Unregister object address from the data store.
The object is identified by parent object and the path of the object relative to the parent.
| pParent | [IN] Pointer to parent object. |
| objPath | [IN] Path name of the object relative to the parent. |
Definition at line 246 of file IDataManagerSvc.h.
|
override |
IDataManagerSvc: Unregister object address from the data store.
Definition at line 273 of file DataSvc.cpp.
| virtual StatusCode IDataManagerSvc::unregisterAddress |
Unregister object address from the data store.
The object is identified by parent object and the path of the object relative to the parent.
| pParent | [IN] Pointer to parent object. |
| objPath | [IN] Path name of the object relative to the parent. |
|
override |
IDataManagerSvc: Unregister object address from the data store.
Definition at line 267 of file DataSvc.cpp.
| virtual StatusCode IDataManagerSvc::unregisterAddress |
Unregister object address from the data store.
The object is identified by full path name.
| fullPath | [IN] Path name of the object. |
|
override |
|
override |
|
override |
|
override |
Update object.
Definition at line 672 of file DataSvc.cpp.
|
override |
Update object identified by its directory entry.
Update object.
Definition at line 660 of file DataSvc.cpp.
|
private |
|
private |
|
private |
|
private |
|
private |
|
private |
|
protected |
|
private |
|
private |
|
protected |
|
protected |
|
protected |